14 年
手机商铺
公司新闻/正文
99 人阅读发布时间:2026-01-16 16:08
结直肠癌(CRC)是全球癌症相关死亡的主要原因之一,约半数患者会发展为转移性疾病,现有治疗方案仍面临部分患者响应有限的困境。近期,《Cell Metabolism》发表了一项突破性研究,揭示了 “肠道微生物 - 神经酰胺代谢 - CRC 进展” 的全新调控机制,并提出了靶向治疗新策略。其中,Absin 的 C26 神经酰胺(货号:abs44108154)作为核心实验试剂,为验证关键科学假设提供了稳定、可靠的物质基础,助力研究者解锁 CRC 代谢调控的新密码。
文献标题:Microbial riboflavin inhibits ceramide synthase 3 to lower ceramide (d18:1/26:0) and delay colorectal cancer progression
发表期刊:Cell Metabolism(IF 30.9)
DOI:10.1016/j.cmet.2025.06.002
核心试剂:C26神经酰胺(abs44108154)

研究者以 “CRC 患者代谢紊乱与肿瘤进展的关联” 为起点,搭建了 “发现异常→追溯机制→寻找调控因子→开发治疗方案” 的四步研究框架,层层递进解析 CRC 进展的核心驱动力:
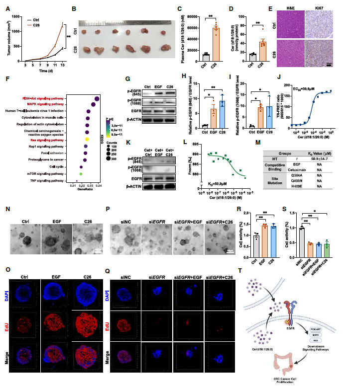
研究者通过脂质组学分析发现,超长链神经酰胺 C26(d18:1/26:0)在 CRC 患者的肿瘤组织、血浆、粪便中均显著升高,且与 CRC 的 AJCC 分期升高、T 分期进展、淋巴血管侵犯、神经侵犯等恶性表型呈正相关(图 1D-R)。这表明 C26 不仅是 CRC 的潜在生物标志物,更可能是驱动肿瘤进展的 “关键分子”。
为验证 C26 的功能,研究者使用 Absin 的 C26 神经酰胺(abs44108154)进行体内外实验:

C26 结合 EGFR 及促进 CRC 增殖相关实验结果

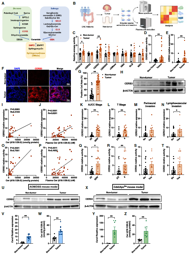
CERS3 在 CRC 中的表达及调控 C26 合成实验结果
神经酰胺的合成依赖 6 种神经酰胺合成酶(CERS1-6),研究者发现:仅 CERS3 的活性和表达在 CRC 肿瘤组织中显著升高,且其 mRNA 水平与 C26 含量、CRC 恶性表型(AJCC 分期、T 分期等)呈正相关。在 AOM/DSS 化学诱导和 Cdx2Apc 基因工程 CRC 小鼠模型中,CERS3 和 C26 的升高也得到验证,证明 CERS3 是 C26 合成的核心调控酶。

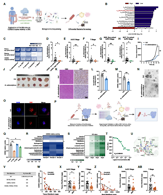
解纤维素拟杆菌(B. cellulosilyticus)通过核黄素抑制 CERS3 实验结果
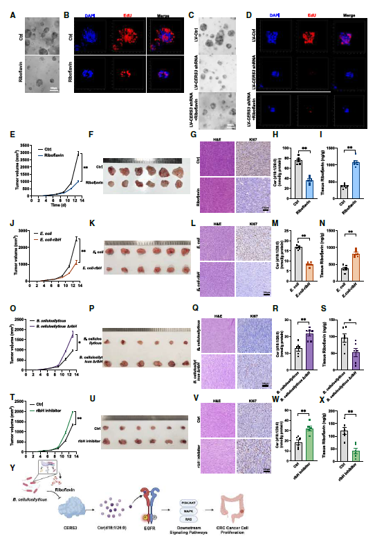
为何部分 CERS3 高表达患者的 C26 水平较低?宏基因组测序揭示:肠道菌解纤维素拟杆菌(B. cellulosilyticus)的丰度与 C26 水平、CERS3 活性呈负相关,且该菌丰度在晚期 CRC 患者中显著降低。进一步验证发现,B. cellulosilyticus 通过分泌核黄素直接结合 CERS3 并抑制其活性,从而降低 C26 水平,延缓 CRC 进展。

图 :阿地溴铵(AB)靶向 CERS3 抑制 CRC 实验结果
通过对 FDA 批准药物库的虚拟筛选,研究者发现治疗慢性阻塞性肺疾病(COPD)的药物阿地溴铵(AB)可特异性结合 CERS3,抑制其活性并降低 C26 水平。体内实验显示,AB 可剂量依赖性减少 CERS3 过表达 MC38 小鼠的肿瘤负荷,为 CRC 治疗提供了 “老药新用” 的新选择。
本研究中,Absin 的 C26 神经酰胺(货号:abs44108154)作为核心干预试剂,贯穿 “C26 功能验证” 的全流程,其高纯度、高稳定性的特性确保了实验结果的可靠性:
| 实验场景 | 实验目的 | Absin 产品作用 |
|---|---|---|
| MC38 细胞体外实验 | 验证 C26 对 CRC 细胞增殖、迁移的影响 | 提供梯度浓度 C26(10-50 μM),明确其剂量依赖性促增殖、促迁移作用; |
| MC38 异种移植小鼠实验 | 验证 C26 对体内肿瘤生长的促进作用 | 以 10 mg/kg 剂量腹腔注射,成功诱导肿瘤体积增大、C26 在血浆 / 肿瘤中积累; |
| 患者来源 CRC 类器官实验 | 验证 C26 对人源 CRC 细胞增殖、EGFR 激活的影响 | 处理类器官后,清晰观察到 EGFR 磷酸化升高、EdU 阳性增殖细胞比例增加; |
| 信号通路验证实验 | 明确 C26 激活 EGFR 下游通路的机制 | 与 EGF 对照,证明 C26 可通过相同通路(PI3K/AKT 等)促癌,为机制解析提供关键证据。 |
Absin 的 C26 神经酰胺严格遵循脂质类试剂的制备标准,通过 LC-MS 验证纯度>98%,确保其在细胞、动物、类器官等多模型中均能稳定发挥作用,帮助研究者精准验证 “C26 是 CRC 促癌因子” 这一核心假设。
本研究首次揭示了 “肠道微生物 - 核黄素 - CERS3-C26-EGFR” 轴在 CRC 进展中的调控作用,不仅为 CRC 的早期诊断(C26 作为标志物)、预后评估(B. cellulosilyticus 丰度)提供了新指标,更提出了 “靶向 CERS3” 的治疗策略(核黄素补充、阿地溴铵老药新用)。
Absin 作为科研试剂领域的可靠伙伴,始终致力于为生命科学研究提供高质量的小分子代谢物、抗体、试剂盒等产品。除本研究中用到的 C26 神经酰胺(abs44108154)外,Absin 还提供涵盖神经酰胺家族(C16、C18、C24 等)、信号通路抗体(EGFR、p-EGFR、AKT 等)、细胞功能检测试剂盒(EdU、CCK-8 等)的完整解决方案,助力研究者在肿瘤代谢、肠道微生物、靶向治疗等领域的突破。
| 货号 | 名称 | 规格 |
|---|---|---|
| abs44108154 | C26神经酰胺 | 5mg/50mg |

Absin产品线:
爆款产品:十大试剂盒(mIHC、IHC、凋亡、ELISA、ChIP、Co-IP、生化检测、残留检测、多因子检测);细胞培养(类器官试剂盒+基质胶,胎牛血清+培养添加剂+细胞因子)、分化试剂盒;分子(mRNA合成服务+提取试剂盒);化合物大包装;辅助试剂、耗材/仪器、定制服务(抗体/多肽/蛋白/标记/检测)...
特色产品:鸡胚提取物CEE、B27、N2、霍乱毒素B亚单位CTB、牛脑垂体提取物BPE、百日咳毒素PTX、重组人胰岛素Insulin、人源低密度脂蛋白LDL...
|
爱必信(上海)生物科技有限公司 联系邮箱:lanwu@univ-bio.com 微信公众号:爱必信生物 |
![]() |