14 年
手机商铺
公司新闻/正文
104 人阅读发布时间:2026-01-16 15:57
在肺腺癌治疗中,EGFR 酪氨酸激酶抑制剂(TKIs)是 EGFR 突变患者的 “救命药”,但 10-20 个月内不可避免的耐药问题,一直是临床和科研的 “老大难”。近期,复旦大学中山医院胸外科团队在《Cancer Letters》发表重磅研究,从代谢重编程视角切入,首次揭示肌苷(Inosine)代谢轴在 EGFR-TKI 耐药中的核心作用,并提出靶向肌苷 / A2aR 轴的新策略。而 Absin 的多款产品,作为实验 “基石”,全程支撑了这项突破性成果的产出。
文献标题:Targeting inosine metabolism to enhance EGFR-targeted therapy in lung adenocarcinoma
发表期刊:Cancer Letters(IF 10.1)
DOI:10.1016/j.canlet.2025.218069
核心试剂:
| 货号 | 名称 |
|---|---|
| abs154911 | Rabbit anti-Phospho-CREB-1(Ser133) Polyclonal Antibody |
| abs173590 | Rabbit anti-CREB Recombinant Monoclonal Antibody(S-747-60) |
| abs104727 | Rabbit anti-PNP Polyclonal Antibody(Center) |
| abs149644 | Mouse anti-AMPK α1 Monoclonal Antibody |
| abs174580 | Rabbit anti-Phospho-AMPK alpha 1/2 (Thr183/Thr172) Polyclonal Antibody |
| abs05706 | Recombinant Mouse M-CSF Protein |
| abs9490 | 基质胶(标准型,含酚红) |
| abs9525 | 人肺癌类器官培养基 |

团队采用 “发现问题→定位靶点→解析机制→验证疗效” 的经典科研逻辑,步步为营破解耐药难题:
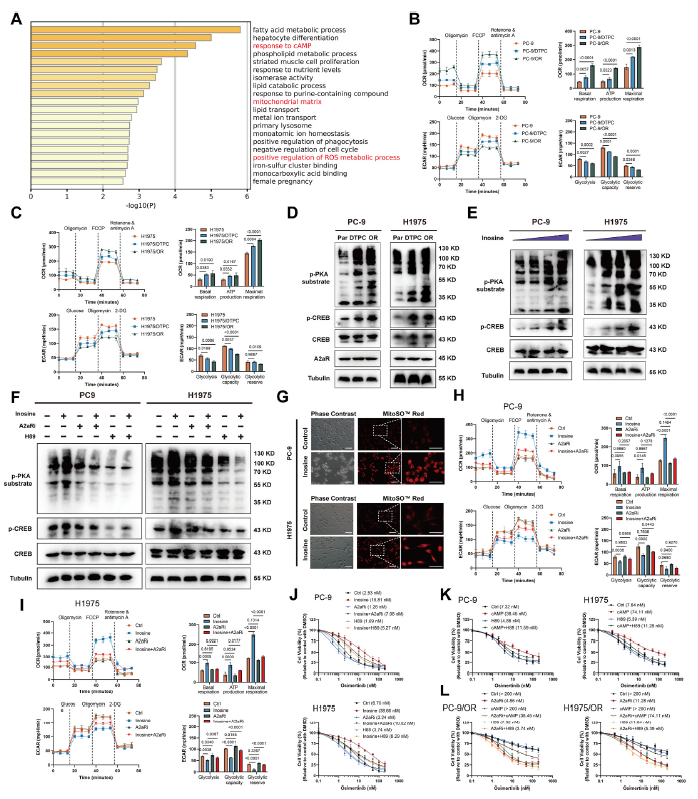
先构建奥希替尼耐药细胞系(OR 细胞)和药物耐受持留细胞(DTP 细胞),通过高通量代谢组学对比敏感细胞、耐药细胞及临床残留肿瘤样本,锁定肌苷(Inosine)为显著积累的关键代谢物。
结合 RNA-seq、Seahorse 代谢分析和信号通路验证,发现肌苷通过激活 A2aR-cAMP-PKA-CREB 通路,促进线粒体氧化磷酸化(OXPHOS),最终增强细胞耐药性。
聚焦肌苷代谢通路关键酶,发现嘌呤核苷磷酸化酶(PNP)下调是肌苷积累的核心原因;进一步机制证实,EGFR-TKI 通过抑制 EGFR/ERK 通路,降低 c-Myc S62 位点磷酸化,从而抑制 PNP 转录。
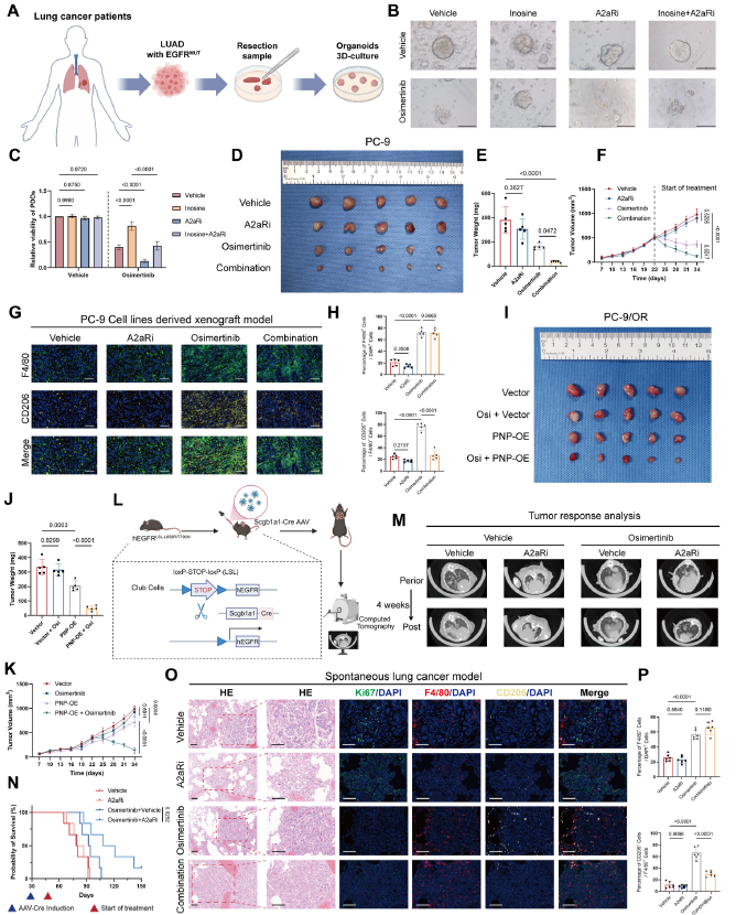
在细胞、患者来源类器官(PDOs)、细胞异种移植(CDX)和自发性肺癌小鼠模型中,验证 “PNP 过表达” 或 “A2aR 抑制剂(Taminadenant)” 可显著逆转耐药,增强 EGFR-TKI 疗效。
这项研究的 4 大关键发现,为肺腺癌耐药治疗提供了全新方向:
肌苷在 OR 细胞、DTP 细胞及临床 TKI 残留肿瘤中均显著升高,且其水平与耐药程度正相关;外源性补充肌苷可直接降低细胞对 EGFR-TKI 的敏感性。

肌苷激活 A2aR 后,通过 cAMP-PKA-CREB 通路上调 OXPHOS 相关基因表达,增强线粒体能量代谢,帮助细胞抵御 TKI 杀伤;抑制 OXPHOS 可恢复耐药细胞对 TKI 的敏感性。

PNP 是肌苷降解的关键酶,其表达下调导致肌苷堆积;过表达 PNP 不仅可降低肌苷水平,还能通过升高黄嘌呤、尿酸和 ROS 诱导耐药细胞死亡。

A2aR 抑制剂(Taminadenant)与 EGFR-TKI 联用,不仅在 PDOs、CDX 模型中抑制肿瘤生长,还能减少肿瘤微环境中 M2 型巨噬细胞极化,改善免疫抑制状态。

一项高质量研究的产出,离不开可靠的实验工具。在本研究中,Absin 的细胞因子、抗体、基质胶、类器官培养基多款产品,贯穿 “细胞培养→分子检测→类器官建模” 关键环节,为实验结果的准确性和可重复性提供了核心保障:

产品优势:Absin 重组 M-CSF 活性高、纯度高,可高效诱导巨噬细胞定向分化,确保后续 “肌苷促进 M2 型极化” 实验的细胞模型稳定性。
本研究通过 Western blot 和免疫组化(IHC)验证关键蛋白表达,Absin 的特异性抗体为分子机制解析提供了直接证据:
| Absin 抗体产品 | 货号 | 应用场景 | 实验作用 |
|---|---|---|---|
| Rabbit anti-PNP Polyclonal Antibody | abs104727 | Western blot、IHC | 检测 PNP 在敏感 / 耐药细胞、临床样本中的表达差异,证实 PNP 下调与肌苷积累相关 |
| Mouse anti-Active Caspase 3 Monoclonal Antibody | abs149644 | Western blot | 检测腺苷对 AMPK 通路的激活作用,证实腺苷通过 AMPK 抵消 A2aR 介导的耐药 |
| Rabbit anti-Phospho-AMPK alpha 1/2 (Thr183/Thr172) Polyclonal Antibody | abs174580 | Western blot | 同上,特异性检测磷酸化 AMPK(活性形式),明确通路激活程度 |
| Rabbit anti-CREB Recombinant Monoclonal Antibody | abs173590 | Western blot | 检测 CREB 在肌苷处理后的表达变化,验证 cAMP-PKA-CREB 通路激活 |
| Rabbit anti-Phospho-CREB-1(Ser133) Polyclonal Antibody | abs154911 | Western blot | 同上,特异性检测磷酸化 CREB(活性形式),量化通路激活水平 |
产品优势:Absin 抗体特异性强、信噪比高,可精准检测目标蛋白及其磷酸化形式,帮助团队清晰捕捉 “肌苷→A2aR→cAMP-PKA-CREB” 通路的激活过程,以及 PNP 在耐药细胞中的下调趋势。


这项研究,不仅揭示了肌苷代谢在 EGFR-TKI 耐药中的新机制,更为临床提供了 “靶向肌苷 / A2aR 轴” 的联合治疗新策略。而 Absin 作为生命科学百宝箱,始终以 “高质量产品” 为核心,从细胞因子、特异性抗体到类器官基质,全方位满足肿瘤代谢、信号通路、免疫微环境等研究需求。
| 货号 | 名称 | 规格 |
|---|---|---|
| abs154911 | Rabbit anti-Phospho-CREB-1(Ser133) Polyclonal Antibody | 50uL/100uL |
| abs173590 | Rabbit anti-CREB Recombinant Monoclonal Antibody(S-747-60) | 25uL/100uL |
| abs104727 | Rabbit anti-PNP Polyclonal Antibody(Center) | 50uL |
| abs149644 | Mouse anti-AMPK α1 Monoclonal Antibody | 50uL/100uL |
| abs174580 | Rabbit anti-Phospho-AMPK alpha 1/2 (Thr183/Thr172) Polyclonal Antibody | 50uL/100uL |
| abs05706 | Recombinant Mouse M-CSF Protein | 10ug/50ug/100ug/500ug |
| abs9490 | 基质胶(标准型,含酚红) | 1.5mL×4/1.5mL×8 |
| abs9525 | 人肺癌类器官培养基 | 100mL/500mL |
| 货号 | 品名 | 规格 |
|---|---|---|
| abs9544 | Organotial人正常肝类器官培养试剂盒 | 1kit |
| abs9786 | Organotial人肝胆管癌类器官培养试剂盒 | 1kit |
| abs9516 | Organotial小鼠正常肝类器官培养试剂盒 | 1kit |
| abs9552 | Organotial小鼠肝癌类器官培养试剂盒 | 1kit |
| abs9779 | Organotial猪正常肝类器官培养基试剂盒 | 1kit |
| 货号 | 品名 | 规格 |
|---|---|---|
| abs9545 | Organotial人正常肠类器官培养试剂盒 | 1kit |
| abs9445 | Organotial人肠癌类器官培养试剂盒 | 1kit |
| abs9514 | Organotial小鼠正常小肠类器官培养试剂盒 | 1kit |
| abs9985 | Organotial小鼠正常结肠类器官培养试剂盒 | 1kit |
| abs9548 | Organotial小鼠肠癌类器官培养试剂盒 | 1kit |
| abs9757 | Organotial Balb/C小鼠正常小肠类器官培养试剂盒 | 1kit |
| abs9758 | Organotial Balb/C小鼠正常结肠类器官培养试剂盒 | 1kit |
| abs9762 | Organotial大鼠正常小肠类器官培养试剂盒 | 1kit |
| abs9763 | Organotial大鼠正常结肠类器官培养试剂盒 | 1kit |
| abs9760 | Organotial大鼠胎鼠正常小肠类器官培养试剂盒 | 1kit |
| abs9761 | Organotial大鼠胎鼠正常结肠类器官培养试剂盒 | 1kit |
| abs9889 | Organotial猪正常肠类器官培养试剂盒 | 1kit |
| abs9911 | Organotial牛正常肠类器官培养试剂盒 | 1kit |
| abs90066 | Organotial鸡小肠类器官培养基试剂盒 | 1kit |

Absin产品线:
爆款产品:十大试剂盒(mIHC、IHC、凋亡、ELISA、ChIP、Co-IP、生化检测、残留检测、多因子检测);细胞培养(类器官试剂盒+基质胶,胎牛血清+培养添加剂+细胞因子)、分化试剂盒;分子(mRNA合成服务+提取试剂盒);化合物大包装;辅助试剂、耗材/仪器、定制服务(抗体/多肽/蛋白/标记/检测)...
特色产品:鸡胚提取物CEE、B27、N2、霍乱毒素B亚单位CTB、牛脑垂体提取物BPE、百日咳毒素PTX、重组人胰岛素Insulin、人源低密度脂蛋白LDL...
|
爱必信(上海)生物科技有限公司 联系邮箱:lanwu@univ-bio.com 微信公众号:爱必信生物 |
![]() |