14 年
手机商铺
公司新闻/正文
1632 人阅读发布时间:2023-07-18 15:55
线粒体是在真核细胞中由双层高度特化的单位膜围成的半自主性细胞器,能产生能量以维持细胞正常的生理活动。大量研究表明,在生物的生长、发育、代谢、衰老、疾病、死亡以及生物进化等方面,线粒体参与其中进行调控或信号传导,且还参与细胞内Ca2+的稳态、活性氧(ROS)的产生以及细胞色素C的释放[1]。关于线粒体的研究在近十年来仍呈爆发式增长,也是近年来高分文章的焦点之一。

图1 Ca2+和ROS/RNS在线粒体能量产生中的作用[1]。
目前文献中对于线粒体的研究主要有两个方面:一是形态结构的检测;二是线粒体功能的检测及分析。
线粒体形态结构的检测
电子显微镜(electron microscope, EM)技术是观察和分析线粒体结构的金指标。其中,透射电子显微镜是线粒体形态学检查的有力工具,也是观察线粒体超微结构及其相关基因突变或生理条件引起的变化、线粒体与其他细胞膜(如内质网或质膜)间相互作用的必要方法。此外,由于特异性强,免疫电镜已成为观察线粒体相关蛋白质定位的较好方法。
线粒体功能的检测及分析
线粒体形态和功能密切相关,通常线粒体伸长、呼吸或膜电位的增加与改善的线粒体功能相一致[2]。相反,活性氧(ROS)增加、线粒体钙水平升高或线粒体断裂可能表明功能障碍[3-4]。活细胞线粒体染料包括DASPEI、4-Di-1-ASP等,对于线粒体功能的检测及分析可以从以下几个方面探究。
线粒体Ca2+ 测定
钙(Ca2+)在许多生物系统中起着至关重要的作用,包括信号转导、血液凝固、离子跨膜转运、酶的激活和细胞分裂等方面。线粒体Ca2+ 被称为氧化磷酸化的中心调节剂,在细胞内,钙离子主要储存在线粒体和内质网等细胞器中,Ca2+ 在调节线粒体代谢、保持细胞所需的线粒体ATP产量、通过ATP合成酶的磷酸化在ADP中发挥着重要作用。荧光探针Fluo 3-AM和Fluo 4-AM可以测量线粒体中的钙含量。这种方法适用于各种活体细胞内线粒体Ca2+ 的浓度检测,操作简便、性能稳定,具有较高的灵敏性。
活性氧的检测
正常情况下,细胞内抗氧化防御系统与氧自由基处于平衡状态,细胞内活性氧(ROS)的水平维持在较低的生理范围。在病理情况下,细胞内抗氧化系统与氧自由基的平衡被打破,细胞内活性氧水平过多,就可破坏线粒体的酶类、脂类和核酸,使机体出现氧化应激,同时活性氧还可攻击线粒体DNA产生氧化损伤,导致线粒体ATP合成减少、线粒体膜电位破坏等结构和功能变化。因此,我们可以通过检测活性氧的多少来测定线粒体的功能是否正常。ROS可采用荧光探针DCHF-DA染料测定;DCHF-DA本身没有荧光,可以自由穿过细胞膜,进入细胞后,细胞内的酯酶水解生成DCHF,而DCHF不能出入细胞膜从而使探针很容易被标记到细胞内。在活性氧的存在下,DCHF被氧化生成荧光物质DCF,其荧光强度与细胞内活性氧水平成正比,检测 DCF的荧光就可以知道活性氧的水平。
线粒体膜电位
线粒体内膜两侧通常出现负电位差(˗180 mV~ ˗200 mV),这就是线粒体膜电位(mitochondrial membrane potential, MMP, Δψm)。MMP的变化甚至微量变化,都会极大地影响线粒体的功能。线粒体功能与细胞稳态密切相关,MMP的异常变化会进一步导致线粒体疾病。监测MMP是评估线粒体功能状态的常用方法。目前常用的是采用荧光染料探针方法结合流式细胞术来检测线粒体膜电位。亲脂阳离子荧光染料是评估M M P的常用工具(表1)。
表1 线粒体膜电位检测常用荧光染料
| 货号 |
产品名称 |
产品描述 |
| 罗丹明 123(Rhod123) |
被活细胞线粒体特异性地摄取,摄取率与线粒体膜电位呈正相关。灵敏性较好,可使用流式细胞仪或荧光分光光度计检测荧光值的变化。 |
|
| 四甲基罗丹明甲酯高氯酸盐(TMRM) |
易与活跃的线粒体螯合,可用能斯特方程定量测量膜电位。染料不会在细胞膜中形成聚集体,并且与膜蛋白具有最小的相互作用。 |
|
| JC-1 |
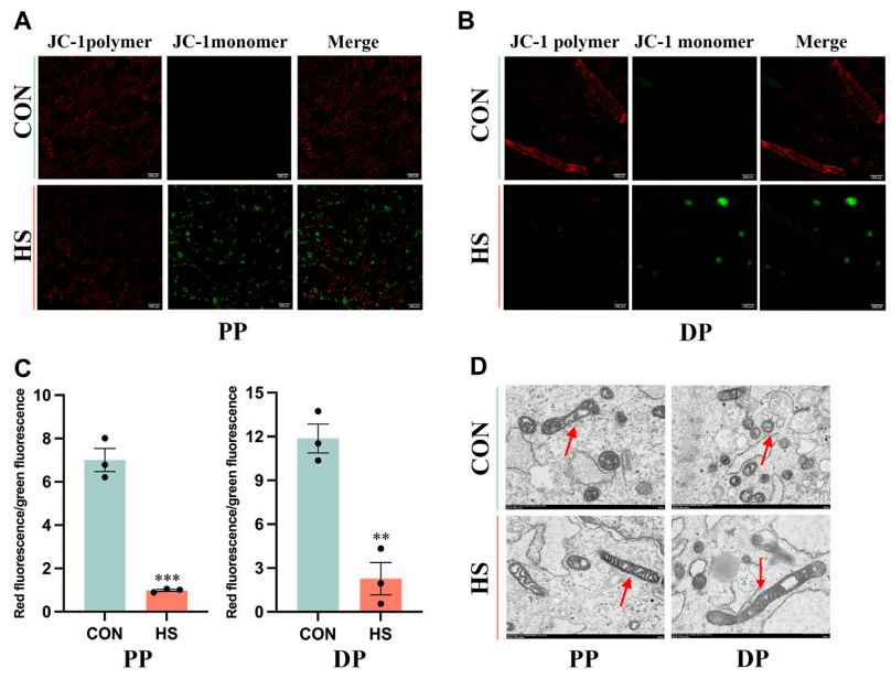
比罗丹明123灵敏度更高,当线粒体膜电位升高时,JC-1聚集于线粒体基质中,形成JC-1聚合物,产生红色荧光;当线粒体膜电位较低时,JC-1以单体的形式存在,产生绿色荧光(图2),可采用荧光显微镜或流式细胞仪对线粒体膜电位作定性和定量的分析。 |

图2 热应激损伤成肌细胞线粒体的生物发生和功能[5]。
成肌细胞在增殖(A)和分化(B)过程中JC-1染色的代表性图像。(C)红色荧光与绿色荧光的比率。(D)成肌细胞增殖和分化过程中的电子显微镜。红色箭头表示线粒体(比例尺: 500 nm)。
线粒体膜通透性转换孔(MPTP)检测
线粒体膜通透性转换孔(mitochondrial permeability transition pore, MPTP)是线粒体渗透转换功能的结构基础,是线粒体内外膜结合处的一种蛋白性通道。它对细胞内多种离子浓度变化非常敏感, 特别是对细胞内信号传导系统有重要作用。在细胞凋亡或坏死时,线粒体内容物通过膜通道孔释放到胞浆中[6]。膜通道孔的开放,显著改变了线粒体的通透性。钙离子过度进入、线粒体谷胱苷肽的氧化和活性氧族水平的增加等导致膜通道孔的持续开放,而造成细胞色素C的释放和线粒体膜电位的消失[7]。钙黄绿素-AM是一种活体细胞线粒体MPTP荧光检测试剂,通过钙黄绿素-钴技术(聚集在线粒体内的钙黄绿素呈现荧光染色,而存在于胞浆或由线粒体释放到细胞质中的荧光染料即刻发生荧光淬灭)来分析和观察线粒体膜通道孔活性。
此外,对线粒体的功能研究还可以从线粒体ATP测定、线粒体呼吸链复合体活性测定、线粒体DNA的检测等方面进行研究。线粒体功能检测最全面的理想研究还应包括其他检测的组合,如完整分离的线粒体、透化细胞或组织中氧消耗的测量、ATP的合成、用放射性标记的底物进行氧化研究和测定线粒体的运动等,并可以对线粒体的功能障碍进行灵敏检测。还可以通过测定线粒体的代谢物活力,如检测丙酮酸、乳酸、乳酸脱氢酶等的水平来检测线粒体的功能[8]。
参考文献
[1] Castora F J .Mitochondrial function and abnormalities implicated in the pathogenesis of ASD[J].Progress in Neuro Psychopharmacology & Biological Psychiatry, 2019, 92:83-108.DOI:10.1016/j.pnpbp.2018.12.015.
[2] Gao G, Wang Z, Lu L, et al. Morphological analysis of mitochondria for evaluating the toxicity of alpha-synuclein in transgenic mice and isolated preparations by atomic force microscopy. Biomed Pharmacother, 2017, 96: 1380-1388.
[3] Ferraresi C, Kaippert B, Avci P, et al. Low-level laser (light) therapy increases mitochondrial membrane potential and ATP synthesis in C2C12 myotubes with a peak response at 3-6 h. Photochem Photobiol, 2015, 91(2): 411-416.
[4] 杨建, 高莹, 史慧妍等.线粒体功能障碍与高血压.中国动脉粥样硬化杂志, 2017, 25(10): 1061-1066.
[5] Lu JW, Li HX, Yu DB, et al. Heat stress inhibits the proliferation and differentiation of myoblasts and is associated withdamage to mitochondria[J]. Frontiers in Cell and Developmental Biology,2023.
[6] Castora FJ. Mitochondrial function and abnormalities implicated in the pathogenesis of ASD. Prog Neuropsychopharmacol Biol Psychiatry, 2019, 92: 83-108.
[7] Chen MX, Ward E, Caivano M, et al. Probing mitochondrial permeability transition pore activity in nucleated cells and platelets by high-throughput screening assays suggests involvement of protein phosphatase 2B in mitochondrial dynamics. Assay Drug Dev Technol, 2018, 16(8): 445-455.
[8]肖晨,陈思君,危当恒,等.线粒体功能的检测方法[J].生命的化学, 2020, 40(2):8.
线粒体研究产品推荐:
| 货号 |
CAS号 |
产品名称 |
规格 |
| 3785-01-1 |
DASPEI |
100mg |
|
| 148504-34-1 |
钙黄绿素-AM |
1mg |
|
| 109244-58-8 |
二氢罗丹明123 |
5mg |
|
| 62669-70-9 |
罗丹明 123 |
25mg/100mg |
|
| 4091-99-0 |
DCFH-DA |
100mg |
|
| 121714-22-5 |
Fluo 3- AM |
1mg |
|
| 273221-67-3 |
Fluo 4- AM |
50µg |
|
| 68971-03-9 |
4-Di-1-ASP |
20mg |
|
| - |
线粒体膜电位检测试剂盒剂 |
100T |
|
| - |
血小板线粒体提取试剂盒 |
50T/100T |
|
| 47729-63-5 |
JC-1 碘化物 |
5mg |
|
| - |
细胞线粒体分离试剂盒 |
50T |
|
| - |
组织线粒体分离试剂盒 |
50T |
温馨提示:absin所有产品仅用于科学研究,请勿药物、家用或其他用途。
好消息!absin文献奖励重磅升级!
Absin特色产品线:
| 爱必信(上海)生物科技有限公司 联系邮箱:info@absin.cn 微信公众号:爱必信生物 |