心肌缺血再灌注诱导的心肌细胞外囊泡具有促炎症特征并加重心脏损伤
影响因子IF:IF14.976
《Journal of Extracellular Vesicles》
本篇文章使用了爱必信产品abs510006 Human TNF-α ELISA Kit
概述
细胞外小泡囊泡(EV)抑制重要的生物学功能。已证明缺血再灌注(IR)诱导心脏中EVs(IR EVs)的释放增加。然而,IR-EVs在IR病理过程中的作用尚不清楚。本篇文章发现过继转移IR-EV加重IR诱导的心脏损伤,GW4869抑制EV可减轻IR损伤。体内和体外研究证实IR-EVs促进巨噬细胞M1样极化,增加促炎细胞因子的表达。此外,该课题组还公开了心脏EV中的miRNA图谱,并证实与假心脏(S-EVs)中的EV相比,IR EVs中的miRNA(如miR-155-5p)富集。特别是,IR-EVs将miR-155-5p转移到巨噬细胞,并通过激活JAK2/STAT1途径增强炎症反应。有趣的是,IR-EVs不仅促进了心脏的局部炎症,甚至引发了远处器官的全身炎症。综上所述,我们在IR后的心脏中新发现了IR-EVs-miR-155-5p-M1极化轴。来自IR损伤心脏的EV可引起局部和全身炎症。重要的是,GW4869抑制EV被认为是IR损伤的一种有希望的治疗策略。
研究背景
急性心肌梗死(MI)是一个全球性问题,发病率和死亡率都很高(Yeh等人,2010年)。快速恢复阻塞的冠状动脉血流是减少心肌梗死面积和改善心功能的最有效策略。然而,再灌注会导致不可逆的心肌损伤(Yellon&Hausenloy,2007年),称为心肌缺血再灌注(IR)损伤(Frank等人,2012年)。心肌缺血再灌注加重了心功能不全,增加了不良预后的发生率。然而,IR损伤的机制尚不清楚,缺乏有效的治疗手段。
炎症是维持体内稳态的基本生物学过程。然而,过度的炎症反应会导致组织损伤。心肌梗死后,早期炎症与梗死区的最终大小密切相关(Jose et al.,2014)。巨噬细胞作为MI引发的炎症级联反应的重要效应器和调节器,参与病原体清除和适应性免疫反应的促进。巨噬细胞的极化,如经典激活(M1)和替代激活(M2),是实现这些功能的关键(Murray,2016)。M1巨噬细胞被称为促炎型,在吞噬和分泌促炎细胞因子方面起着重要作用,而M2巨噬细胞主要参与炎症的调节和受损组织的修复。MI后促炎性单核细胞或M1巨噬细胞的调节具有心脏保护作用(Courties等人,2014年;Harel Adar等人,2011年)。相反,促进M2巨噬细胞的极化可以减轻炎症,防止心肌梗死后心室重构不良(Fan等人,2018年;Wei宁斯等人,2014年)。因此,巨噬细胞在MI和IR损伤中的极化状态被认为是一个潜在的治疗靶点。
细胞外囊泡(EV)是细胞衍生的具有双层脂膜的纳米级囊泡(Abels&Breakefield,2016)。越来越多的证据证实了电动汽车作为小区间通信工具的重要作用(Tkach&Théry,2016)。最近的研究揭示了它们在炎症调节中的作用,并通过调节巨噬细胞的极化证实了它们参与了各种疾病的发展(Lv等人,2020年;Wang等人,2020年;Yin等人,2020年)。我们之前证明了IR后心脏EV释放显著增加(Ge等人,2019年)。然而,IR诱导EV(IR EV)的作用仍有待揭示。大量研究表明,非编码RNA(ncRNA)在心血管疾病中起着重要作用(Beermann等人,2016),尤其是miRNA(Karakas等人,2016;Leistner等人,2016;Mcdonald等人,2015;Zhang等人,2017)。EV可以将特定分子如miRNA(Bang等人,2014;Okoye等人,2014)转移到靶细胞中以调节其功能,从而参与发病机制。在小鼠心肌梗死模型中,循环EVs中的心肌微RNA动员了骨髓祖细胞,介导了对心脏损伤的系统反应(Cheng等人,2019年)。然而,心脏IR-EV和EV介导的miRNAs是否以及如何在IR损伤中发挥作用尚不清楚。目前的研究表明IR-EVs加重了IR后的心脏损伤,早期抑制IR-EVs可能是一种有前途的策略。有趣的是,IR-EVs不仅导致IR损伤心脏的无菌性炎症,甚至诱发远处器官的全身性炎症。特别是,我们鉴定了心脏EV中的miRNA图谱,并揭示了心脏IR期间IR EV–miR-155-5p–M1极化轴。
实验过程
1. 建立了小鼠心肌IR模型。
2. 细胞外囊泡分离、获得悬浮液
3. 透射电子显微镜检测EV样品
4. 纳米颗粒跟踪分析(NTA)
5. 超声心动图进行评估心脏功能
6. 心肌酶检测和循环白细胞收集
7. 再灌注24小时后处死小鼠。2,3,5-三苯基四氮唑氯化物(TTC)染色,Image Pro Plus分析。
8. 小鼠心脏切片免疫荧光染色
9. DiI标记的EV与巨噬细胞共培养24小时。DAPI细胞核染色。共聚焦成像。
10. IR-EV用脂质体染料DiR预先染色,心脏内或尾静脉注射DiR标记的EVs。使用IVIS成像系统进行生物发光成像。
11. 小鼠骨髓源性巨噬细胞(BMDM)和腹腔巨噬细胞(PMφ)的分离和培养
12. 检测巨噬细胞的吞噬功能。
13. 流式细胞术检测心脏巨噬细胞的表型。
14. 体外microRNA转染
15. 体内microRNA给药
16. 制备miRNA测序文库并在Illumina HiSeq测序仪上测序
17. RT-qPCR
18. ELISA检测蛋白质水平
19. Western blot
20. 统计分析
实验结果
1. IR引起的心脏EV改变
在TEM下捕获了来自假心脏或IR损伤心脏的EV的典型形态(图1a)。如图1b所示,假手术组(S-EVs)和IR-EVs中表达了典型的外显子标记物,包括CD63、CD9、Alix和TSG101。心肌IR显著增加了EV的心内释放(图1c和d),但并未显著调节EV的大小(图1e)。
图1心脏电动汽车的特征。
[(a)假手术(S-EVs)和IR EVs的代表性TEM图像,(bar=50 nm)。(b)EVs的蛋白质免疫印迹,包括四种典型的外体标记物(Alix、Tsg101、CD63和CD9)。(c)使用纳米颗粒追踪分析(NTA)测量心脏EVs的粒径分布。(d)(c)对从假手术和IR损伤心脏分离的EV进行量化。(e) NTA在(c)中检测到的EV尺寸,P<0.01;ns,不显著]
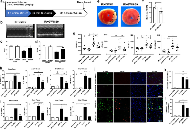
2. IR-EVs加重IR诱导的心脏损伤,促进IR损伤心脏巨噬细胞M1极化
我们之前的研究表明,心肌缺血再灌注后心脏EV释放增加(Ge等人,2019年)。为了进一步阐明IR EV在心脏IR损伤中的作用,将IR EV输注到假心脏或IR损伤心脏(图2a)。生物发光成像显示,心脏内注射DiR标记的IR EV后24小时,IR EV可保留在心脏内(图2b)。更重要的是,与接受PBS载体的患者相比,输注IR EV显著损害心脏功能(图2c-e)并增加梗死面积(图2f和g)。与IR+PBS小鼠相比,IR+IR EVs组小鼠显示出更高水平的心肌酶(图2h)。这些结果表明IR EVs加重了IR诱导的心脏损伤。
图2.IR EVs输血加重IR损伤,促进心脏巨噬细胞M1极化。
[(a)注射IR EV和组织采集的方案示意图。(b)生物发光成像证实,通过心脏内注射DiR标记的IR EV,IR EV保留在心脏内。(c)代表性超声心动图。(d)EF值。(e)FS值的统计结果(n=6)。(f)在IR EVs或PBS输注后1天处死的小鼠的代表性TTC染色心脏。(g) (f)中梗死面积(以梗死面积(I)/左心室(LV)面积表示)的统计结果(n=6)。(h)血浆心肌酶水平,包括AST、LDH、CK和CK-MB(n=8,8,12,12)。(i)心脏中NOS2、IL1β、IL6和TNFα的表达。(j)M2极化相关基因Arg1、MRC1、Fizz1和IL10在心脏中的表达。趋化因子包括Ccl2、Ccl4、Cxcl1和Cxcl2在(k)心脏和(l)循环白细胞中的表达。(m)典型的免疫荧光图像显示心脏内有CD45+炎性细胞和CD45+F4/80+巨噬细胞。(n)心脏免疫荧光图像中CD45+炎性细胞(每个区域的细胞计数)的统计结果。(o)心脏免疫荧光图像中CD45+F4/80+巨噬细胞(每个区域的细胞计数)的统计结果。(p)流式细胞术测定心脏巨噬细胞极化。(q) 心脏中CD86+M1极化巨噬细胞的百分比。(r)心脏中CD206+M2极化巨噬细胞的百分比,P<0.05;P<0.01;P<0.001;P<0.0001]
巨噬细胞极化在IR诱导的心脏损伤和修复中起着至关重要的作用。接下来,我们试图确定IR EVs是否能增强炎症并调节体内巨噬细胞的极化。图2i显示IR-EV输血显著增强了IR损伤心脏中M1极化标记基因NOS2和促炎细胞因子IL1β、IL6和TNFα的表达。而M2极化相关的Arg1、MRC1、Fizz1和IL10的mRNA水平显著降低(图2j)。明显地,IR EVs输注增强了包括Ccl2、Ccl4、Cxcl1和Cxcl2在内的趋化因子在IR损伤小鼠心脏和循环白细胞中的表达(图2k和l)。IR EVs不增强促炎因子的表达,如IL1β和IL6(图S1A和B),但降低IR损伤小鼠循环白细胞中IL10的表达(图S1C)。心脏组织的免疫荧光染色显示,IR-EV输血促进了假手术和IR损伤小鼠体内CD45+炎性细胞以及CD45+F4/80+巨噬细胞的浸润(图2m-o)。先前的研究强调了Cxcl2在感染期间促进中性粒细胞浸润的作用(Lentini等人,2020年)。除巨噬细胞外,我们还观察到用IR EVs治疗的IR小鼠中性粒细胞募集增加(图S2A-C)。流式细胞术结果进一步证实,IR EVs增加了假手术和IR损伤心脏组织中CD86+(M1标记)巨噬细胞的比例,并降低了CD206+(M2标记)巨噬细胞的百分比(图2p-r)。这些结果证实了IR诱导的心脏EV加剧了局部炎症。值得注意的是,IR EV促进巨噬细胞渗入受损心脏,并在心脏IR期间促进其M1极化。
3.抑制EV产生可减轻心肌IR损伤并减轻局部炎症
接下来,我们使用GW4869,一种广泛使用的EV/外体生物发生化学抑制剂(Menck等人,2017年;Xiao等人,2018年),探索EV抑制对IR诱导的心脏损伤的影响(图3a)。首先,我们确认通过腹腔注射GW4869预处理降低了IR诱导的心脏EV生成(补充图3)。与接受溶媒注射的IR小鼠相比,服用GW4869可显著改善IR损伤小鼠的心功能(图3b-d),减少梗死面积(图3e-f),并降低IR小鼠的心肌酶水平(图3g)。此外,我们发现GW4869治疗显著抑制IR损伤心脏中NOS2、IL1β、IL6和TNFα的表达(图3h),并上调Arg1、MRC1和Fizz1的水平(补充图4A-C)。类似地,与IR小鼠相比,经GW4869治疗的IR小鼠心脏中促炎性趋化因子(包括Ccl2、Ccl4、Cxcl1和Cxcl2)的表达减少(图3i)。持续地,GW4869治疗减少了IR损伤心脏中CD45+炎性细胞以及CD45+F4/80+巨噬细胞的浸润(图3j-l)。GW4869抑制IR-EV的心脏保护作用进一步表明,IR诱导的EV参与心脏IR损伤,并有助于增强炎症。
图3.GW4869治疗减轻IR损伤并减轻局部炎症。
[(a)GW4869治疗和组织采集的方案示意图。(b)代表性超声心动图,(c)EF值和(d)FS值的统计结果(n=6)。(e)IR后1天GW4869或DMSO治疗小鼠的代表性TTC染色心脏。(f)梗死面积的统计结果(以梗死面积(I)表示)/左心室(LV)面积(e)(n=6)。(g) 血浆心肌酶水平,包括AST、LDH、CK和CK-MB(n=8、8、12、12)。(h)M1极化相关基因(包括NOS2、IL1β、IL6和TNFα)和(i)促炎症趋化因子(包括Ccl2、Ccl4、Cxcl1和Cxcl2)在接受GW4869治疗的IR小鼠心脏中的表达。(j) 用抗CD45和抗F4/80抗体染色的心脏的代表性免疫荧光图像。(k) 心脏免疫荧光图像中CD45+炎性细胞(每个区域的细胞计数)的统计结果。(l) 心脏免疫荧光图像中CD45+F4/80+巨噬细胞(每个区域的细胞计数)的统计结果。这些数据是三次重复的代表性结果(n=3)。P<0.05;P<0.01;P<0.001;P<0.000
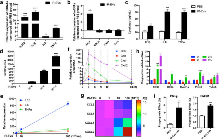
4.IR-EVs体外编程巨噬细胞向M1样极化
为了进一步阐明IR-EVs对巨噬细胞极化的作用,应用原代腹腔巨噬细胞并与IR-EVs共培养。首先,添加IR EV促进M1极化相关基因的表达,包括NOS2、IL1β、IL6和TNFα(图4a和图S5A和C),并降低M2极化相关基因的表达,如MRC1、Fizz1和IL10(图4b和图S5B)。经典促炎因子(包括IL1β、IL6和TNFα)的蛋白质水平也证实了一致的结果(图4c)。在IR-EV刺激24小时后,发现细胞培养基中IL6的释放持续增加(图S5D)。此外,NOS2(图4d)、IL1β、IL6和TNFα(图4e)的mRNA水平随着EVs在细胞培养系统中浓度的增加而逐渐上调。此外,我们还探讨了IR-EVs对体外产生趋化因子的影响。趋化因子包括Ccl2、Ccl4、Cxcl1和Cxcl2均在mRNA水平显著增加,尤其是Cxcl2(图4f和图S6)。与未治疗组相比,高水平IR EV(>109/ml)导致趋化因子的高表达,尤其是Cxcl2(图4g)。我们的体内外结果表明,IR后大量IR EV的释放可能是促进趋化因子和炎症因子产生的驱动因素之一。此外,IR EVs治疗显著提高了吞噬相关基因的表达(图4h),并促进了PMφ和BMDM的吞噬活性(图4i)。
图4.IR EV促进巨噬细胞M1样极化。
[经IR EVs或PBS过夜处理的巨噬细胞中(a)M1极化相关基因和(b)M2极化相关基因的表达。(c)经IR EVs或PBS过夜处理的巨噬细胞分泌IL1β、IL6和TNFα。(d)经梯度浓度(0、108、109和1010/ml)处理的巨噬细胞中NOS2的表达)IR电动汽车的一夜之间。(e) IR-EV浓度与经IR-EVs处理的巨噬细胞中促炎因子的表达呈正相关。(f) 不同时间(0小时、3小时、6小时、9小时、12小时和24小时)IR EVs处理的巨噬细胞中趋化因子Ccl2、Ccl4、Cxcl1和Cxcl2的表达。(g) 用梯度浓度的IR EVs处理过夜的巨噬细胞,其趋化因子包括Ccl2、Ccl4、Cxcl1和Cxcl2的表达。(h) 不同时间(0小时、3小时、24小时和72小时)IR-EVs处理的巨噬细胞中吞噬相关基因的表达。(i) 吞噬试验检测腹腔巨噬细胞(PMφ)和骨髓源性巨噬细胞(BMDM)的吞噬功能。这些数据是三次重复的代表性结果(n=3)。P<0.05;P<0.01;P<0.001;P<0.0001]
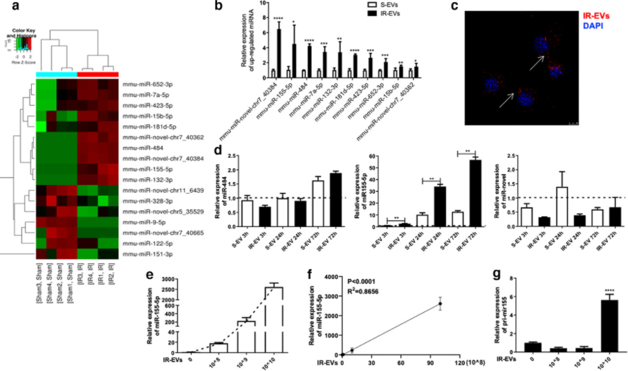
5.miR-155-5p作为IR-EV介导巨噬细胞极化的候选效应物
电动汽车通过提供miRNA而被称为细胞间通信载体。因此,我们对来自假手术(S-EVs)和IR损伤心脏的EV进行RNA序列分析,以确定候选的miRNA效应子。鉴定了差异表达的miRNA(图5a和表S3),IR EV中前10个高表达的miRNA也通过qPCR进行了验证,包括miR-155-5p、miR-484、miR-7a-5p、miR-132-3p、miR-181d-5p、miR-432-5p、miR-652-3p、miR-15b-5p和2个新的miRNA:miR-novel-chr7_40384和miR-novel-chr7_40362(图5b)。共聚焦显微镜的结果显示IR EV可被巨噬细胞摄取,这始终体现了载体特性(图5c)。为了进一步确定IR EV介导的巨噬细胞极化的候选miRNA,在与IR EVs共培养的PMφ中检测前三个高表达miRNA(miR-155-5p、miR-484和miR-novelR-CHR740384)。值得注意的是,与S-EV培养的巨噬细胞相比,IR-EV培养的巨噬细胞中miR-155-5p显著上调(图5d)。此外,IR EVs的浓度与共培养巨噬细胞中miR-155-5p的表达呈正相关(图5e和f)。有趣的是,高浓度的IR EV(1010/ml)同时增加了pri-mir155的表达(图5g)。一致地,我们进一步发现,与循环假EV相比,循环IR EV中高浓度的miR-155-5p(补充图7a)。心脏IR EV中的低表达miRNA,如miR-9-5p和miR-151-3p,在循环IR EV中也减少(图S7B和C)。因此,miR-155-5p可作为IR EVs中关键监管货物的有力候选。
图5.MiR-155-5p可以从IR EV转移到巨噬细胞。
[(a)热图显示S-EV和IR-EV之间差异表达的miRNA。(b)通过qPCR验证IR-EV中显著高表达的miRNA。(c)共聚焦图像显示PMφ在与DiI标记的EV共培养24小时后摄取IR-EV。(d)qPCR用于评估3种富含IR-EV的miRNA的表达,包括经PBS、S-EVs或IR-EVs处理不同时间(0小时、3小时、24小时和72小时)的PMφ中的miR-484、miR-155-5p和一种新的miRNA(miR-novel)。(e) 增加IR EV浓度可导致经治疗巨噬细胞中miR-155-5p的剂量依赖性增加。(f) IR-EV浓度与IR-EV处理的巨噬细胞中miR-155-5p的表达呈正相关。(g) pri-mir155在梯度浓度IR EVs处理24小时后巨噬细胞中的表达。这些数据是三次重复的代表性结果(n=3)。P<0.05;P<0.01;P<0.001;P<0.0001]
6.IR EVs中的miR-155-5p通过JAK2/STAT1途径促进巨噬细胞M1极化
除了在与IR EV共培养的PMφ中显著增加NOS2表达外,我们进一步证实IR-EV浓度与NOS2表达之间存在正相关性(图6a)。同时,在IR-EV-共培养巨噬细胞中,miR-155-5p表达与NOS2表达呈正相关(图6b)。miR-155-5p模拟物的转染增加了促炎因子的表达(图6c-e),并降低了抗炎细胞因子IL10的表达(图6f)。此外,心内注射agomiR-155可复制IR EVs的促炎症作用,增加IR损伤心脏中IL1β、IL6和TNFα的表达(图6g-i),降低IL10的表达(图6j)。先前的研究表明JAK/STAT1是巨噬细胞M1极化的重要调节途径(Jin等人,2020年;墨尔本等人,2020年)。如图6k和l所示,IR EVs显著提高PMφ中总JAK2和磷酸化JAK2(p-JAK2)的表达。下游分子STAT1在IR-EV-共培养巨噬细胞中也被激活。类似地,添加miR-155-5p模拟物激活巨噬细胞中的JAK2/STAT1通路(图6m和n)。此外,miR-155-5p模拟物进一步增强IR EV诱导的JAK2/STAT1激活,miR-155-5p抑制剂抵消了巨噬细胞中IR EV诱导的p-JAK2和p-STAT1蛋白的升高(图6o和p)。这些结果表明,miR-155-5p通过JAK2/STAT1激活促进IR-EV调节的巨噬细胞M1极化。
图6.miR-155-5p通过激活JAK2/STAT1通路促进M1极化。
[(a)IR-EV处理的巨噬细胞中IR-EV浓度与NOS2表达呈正相关。(b)IR-EV处理的巨噬细胞中miR-155-5p表达与NOS2表达呈正相关。促炎因子(c)IL1β,(d)IL6,(e)TNFα和(f)的表达用miR-155-5p模拟物处理PMφ中的IL10。体内给予agomiR-155可增加IR损伤心脏中促炎细胞因子(g)IL1β,(h)IL6,(i)TNFα的表达,并降低抗炎细胞因子(j)IL10的表达。(k) Western印迹证实,IR-EV(0、108、109和1010/ml)处理可激活JAK2和STAT1蛋白。(l) (k)中免疫印迹条带强度的量化数据。(m) 通过western blot评估,巨噬细胞中MiR-155-5p(0,100200,500 nM)过表达激活JAK2和STAT1蛋白。(n) 免疫印迹条带强度的定量数据(m)。(o) Western blotting证实miR-155-5p模拟物进一步增强IR EVs诱导的JAK2/STAT1激活,miR-155-5p抑制剂抵消了巨噬细胞中IR EVs诱导的p-JAK2和p-STAT1蛋白的升高。(p) (o)中免疫印迹条带强度的量化数据。这些数据是三次重复的代表性结果(n=3)。P<0.05;P<0.01;P<0.001;P<0.0001]
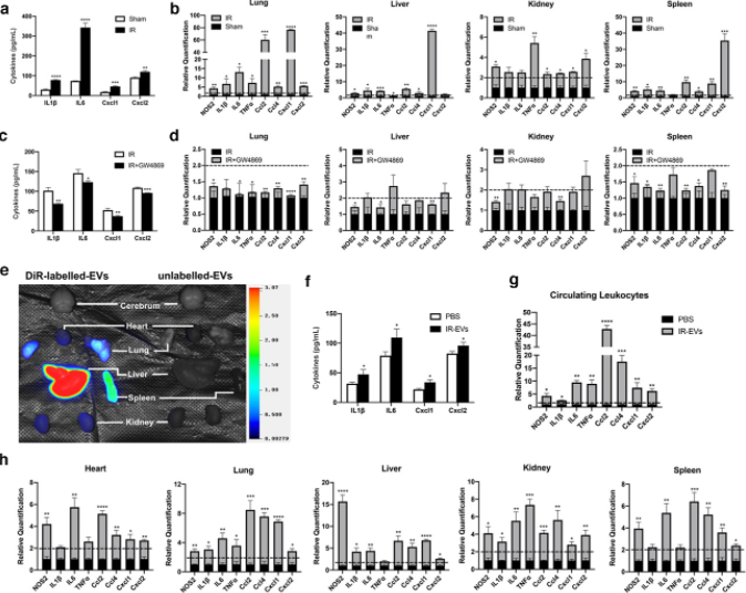
7.IR EV可导致远处器官的全身炎症
为了进一步探索IR EV是否在其他器官发挥作用,我们首先确认心肌IR损伤触发循环中EV释放增加(图S8A)。此外,IR损伤促进了IR后1天循环中促炎细胞因子(IL1β和IL6)和趋化因子(Cxcl1和Cxcl2)的分泌(图7a)。除心脏组织外,在远处器官,包括肺、肝、肾和脾,促炎基因的表达也增加(图7b)。此外,GW4869治疗减少了IR损伤小鼠循环中促炎细胞因子(IL1β和IL6)和趋化因子(Cxcl1和Cxcl2)的释放(图7c),并减少了远端器官中由心肌IR诱导的促炎基因的表达(图7d)。至于脑组织,心脏IR损伤仅造成微弱的促炎作用(图S8B),我们在IR损伤小鼠的大脑中未发现GW4869治疗的显著抗炎作用(图S8C)。
图7.IR EV可引发远处器官的全身炎症。
[(a)心肌IR损伤促进血液中促炎细胞因子(IL1β和IL6)和趋化因子(Cxcl1和Cxcl2)的分泌。(b)心肌IR损伤诱导远处器官中促炎基因表达增加。(c)GW4869治疗减少促炎细胞因子(IL1β和IL6)和趋化因子的释放(Cxcl1和Cxcl2)在IR损伤小鼠的循环中。(d) GW4869治疗可降低远端器官心肌IR诱导的促炎基因的表达。(e) 生物发光成像显示静脉注射DiR标记的EVs后24小时IR-EVs在器官间的分布。(f) 静脉注射100μL IR EVs(0.4μg/μL)或PBS后24小时血液中促炎细胞因子(IL1β和IL6)和趋化因子(Cxcl1和Cxcl2)的分泌。(g) 静脉注射100μL IR EVs(0.4μg/μL)或PBS后24小时循环白细胞中促炎基因的表达。(h) 静脉注射100μL IR EVs(0.4μg/μL)或PBS后24小时,促炎基因在不同器官中的表达。这些数据是三次重复的代表性结果(n=3)。P<0.05;P<0.01;P<0.001;P<0.0001]
最近的研究强调EV是不同病理过程中的远端调节分子(Thomou等人,2017年;Whitham等人,2018年)。生物发光成像证实,在向正常小鼠静脉注射DiR标记的EV 24小时后,IR EV存在于各种器官中(图7e和图S8d)。接下来,我们证明静脉注射IR EVs可增加循环中促炎细胞因子(IL1β和IL6)和趋化因子(Cxcl1和Cxcl2)的释放(图7f)。静脉注射IR EVs后,循环白细胞中促炎基因的表达也升高(图7g)。一致地,通过静脉注射IR EVs在不同器官中发现类似的促炎作用(图7h和图S8E)。此外,IR EV的施用上调了多个器官中CD45+和CD45+F4/80+细胞的表达,尤其是在EV富集的器官中,如肺和肝(图S9)。这些发现表明,IR EV在心脏IR损伤期间促进全身炎症反应。
总结
心肌IR引起心脏EV的大量释放。这些IR诱导EV(IR EV)促进IR损伤心脏的局部无菌性炎症,并可通过引发全身炎症的循环分流至远处器官。值得注意的是,IR EVs可将miR-155-5p输送至巨噬细胞,并通过激活JAK2/STAT1通路促进促炎症表型。GW4869抑制EV可降低局部和全身炎症,并显著减轻IR诱导的心脏损伤。
图8.IR诱导的EV在心肌IR损伤中的作用示意图。
文章中使用Absin产品
更多相关产品推荐
| Absin特色产品线(全部现货): WB相关:ECL发光液、预染marker、预制胶;IHC相关:二抗试剂盒、组化笔;IP/CoIP试剂盒;激动剂/抑制剂;血清、BSA、蛋白酶K、CTB、TTX、CEE;凋亡试剂盒;呼吸爆发试剂盒;ELISA试剂盒;重组蛋白;抗体: 二抗、标签抗体、对照抗体;定制服务(抗体/多肽/蛋白/标记/检测)...  爱必信(上海)生物科技有限公司 联系邮箱:info@absin.cn 公众平台:爱必信生物 |