14 年
手机商铺
公司新闻/正文
146 人阅读发布时间:2026-04-07 10:27
年龄相关性黄斑变性(AMD)是导致老年人视力丧失的主要原因之一,而视网膜色素上皮(RPE)细胞的铁死亡被证实是 AMD 发病的核心机制。近期《Advanced Science》发表重磅研究,揭示了 PHOSPHO1 通过调控磷脂酰yi醇胺(PE)代谢和自噬抑制 RPE 细胞铁死亡的双重机制,为 AMD 治疗提供了全新靶点。Absin 优质抗体产品全程助力该研究的机制验证,为科学突破保驾护航!
文献标题:PHOSPHO1 Suppresses Ferroptosis in Retinal Pigment Epithelial Cells by Reducing the Levels of Phosphatidylethanolamine Molecular Species
发表期刊:Advanced Science(IF 14.1)
DOI:10.1002/advs.202505359
使用 Absin 产品:NCOA4 antibody

核心科学问题
RPE 细胞铁死亡的核心驱动因素是 PE 介导的脂质过氧化,同时自噬激活会加剧铁死亡进程。此前研究发现转录因子重编程获得的诱导型 RPE(iRPE)细胞具有更强的 AMD 治疗潜力,但其抗铁死亡的分子机制尚未明确。
研究设计逻辑
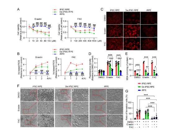
1. iRPE 细胞具有天然抗铁死亡优势
实验用 erastin、FAC、RSL3 三种铁死亡诱导剂处理细胞,发现 iRPE 细胞在高浓度诱导剂下仍保持高活力,且 ROS、游离铁、MDA(脂质过氧化标志物)水平显著低于其他两种细胞(图 1A-E)。同时,iRPE 细胞死亡比例极低(图 1F-G),证实其抗铁死亡特性与上皮表型无关,而是由特定分子调控。

2. PE 水平降低是抗铁死亡的关键
脂质组学分析显示,iRPE 细胞 ER 中总 PE 水平及关键脂质过氧化底物 PE-AA、PE-AdA 水平显著降低(图 2A-E)。通过 meclizine 抑制 PE 合成或yi醇胺升高 PE 水平的干预实验,直接证实:适度降低 PE 可增强 RPE 细胞抗铁死亡能力,而 PE 过度减少会导致细胞死亡。

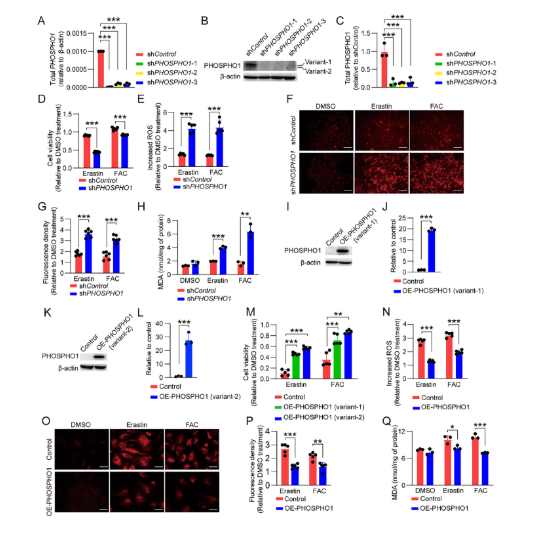
3. PHOSPHO1 是核心调控因子
质谱筛选发现 iRPE 细胞中 PHOSPHO1 表达显著升高(图 3D-G)。功能验证显示:

4. 双重机制解析:代谢调控 + 自噬抑制
机制一:抑制 PE 合成
PHOSPHO1 水解 PE 合成底物磷酸yi醇胺,降低 ER 中 PE 水平,减少脂质过氧化(图 5A-L);

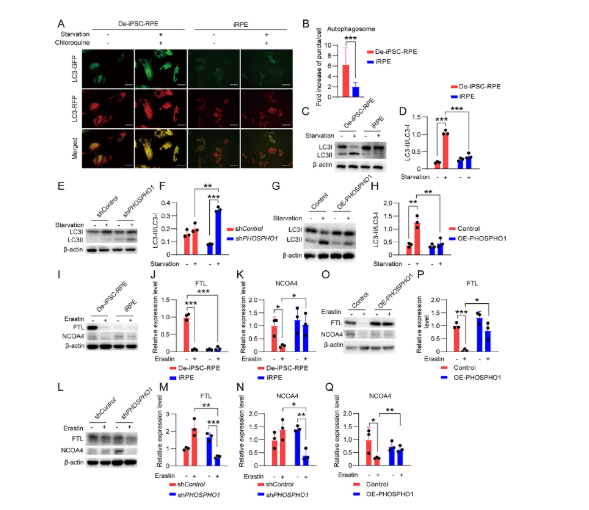
机制二:削弱自噬 / 铁蛋白自噬
PE 是自噬体形成关键分子(LC3-I→LC3-II),PHOSPHO1 通过降低 PE 抑制自噬(图 6A-H),同时减少铁蛋白自噬(NCOA4 介导),降低胞内游离铁积累(图 6I-Q)。

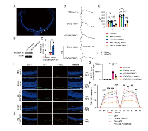
5. 体内验证:PHOSPHO1 改善大鼠 AMD 模型病理表型
在 FAC 诱导的大鼠 AMD 模型中,过表达 PHOSPHO1 可:

在该研究的机制验证阶段,Absin 的 NCOA4 抗体(货号:abs139169)发挥了不可替代的作用,为铁蛋白自噬通路的调控分析提供了精准检测工具。
产品信息
| 产品名称 | 使用场景 |
|---|---|
| NCOA4 抗体 | Western blot、免疫荧光(IF) |
实验中的核心作用
铁蛋白自噬通路验证:通过 Western blot 检测发现,敲低 PHOSPHO1 后,iRPE 细胞中 NCOA4 表达升高,FTL(铁蛋白轻链)表达降低,证实铁蛋白自噬激活(图 6L-N);过表达 PHOSPHO1 则显著抑制 NCOA4 表达,阻断铁蛋白自噬(图 6O-Q)。

体内机制确认:在大鼠 AMD 模型中,免疫荧光染色显示 FAC 处理组 RPE 细胞 NCOA4 表达增强,而过表达 PHOSPHO1 组 NCOA4 染色强度显著降低(图 S11),直接验证了 PHOSPHO1 通过抑制铁蛋白自噬减少游离铁积累的体内机制。
产品优势体现
该研究首次揭示了 PHOSPHO1 作为 RPE 细胞铁死亡抑制因子的双重机制,为 AMD 治疗提供了全新靶点。同时,证实适度调控 PE 代谢可有效抑制铁死亡,为开发靶向脂质代谢的 AMD 药物提供了新思路。
Absin 作为生命科学研究的可靠合作伙伴,始终致力于提供高品质的抗体、试剂等实验工具。此次 NCOA4 抗体在顶ji期刊研究中的成功应用,再次验证了 Absin 产品的稳定性和可靠性。未来,Absin 将持续聚焦科研热点,为铁死亡、神经退行性疾病等领域的研究提供更全面的工具支持,助力更多科学突破!
本文内容基于《Advanced Science》(DOI: 10.1002/advs.202505359)原文献;文中涉及的原文献图片、数据等知识产权归原期刊及研究团队所有。若存在侵权情形,敬请及时联系我方删除,我方将积极配合处理。