14 年
手机商铺
公司新闻/正文
73 人阅读发布时间:2026-04-03 11:02
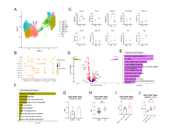
产科抗磷脂综合征(OAPS)作为一种自身免疫性疾病,常导致复发性流产、死胎等不良妊娠结局,严重威胁母婴健康。近日,《Advanced Science》发表重磅研究,通过单细胞测序技术深度解析 OAPS 患者蜕膜与外周血免疫微环境的关联,揭示了单核细胞衍生巨噬细胞(MDMs)浸润的核心作用机制。Absin 多重荧光免疫组化试剂盒(abs50013)全程助力该研究的关键实验,为机制验证提供了可靠技术支撑。
文献标题:Deciphering the Role and Mechanism of Decidual Monocyte-Derived Macrophage Infiltration in Obstetric Antiphospholipid Syndrome at Single-Cell Resolution
发表期刊:Advanced Science(IF 14.1)
DOI:10.1002/advs.202503480
使用Absin产品:五色多重荧光免疫组化染色试剂盒(鼠兔通用二抗)(abs50013)

研究团队针对 OAPS 患者蜕膜巨噬细胞浸润显著但来源不明的科学问题,设计了层层递进的研究方案:





在 OAPS 小鼠模型中,CCR2 拮抗剂(PF-4136309)和 TLR4 抑制剂(TAK-242)均能显著降低胚胎吸收率,减少蜕膜 MDMs 浸润(图 5I-J、图 7G-H),为 refractory OAPS 提供了新的治疗方向。

| 产品核心信息 | 详细内容 |
|---|---|
| 产品名称及型号 | Absin 多重免疫组化试剂盒(abs50013,基于酪酰胺信号放大 TSA 技术) |
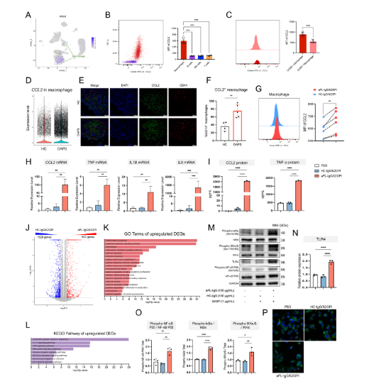
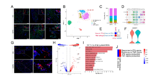
| 产品应用场景及对应原图 | 1. 巨噬细胞亚型定位:同时标记 CD14(巨噬细胞标志物)、CCR2(MDMs 标志物)、IGFBP1(蜕膜分区标志物)和 HLA-G(滋养层细胞标志物),明确 CCR2⁺MDMs 在蜕膜致密层的异常富集(图 3J-K); 2. 趋化因子与受体共定位:检测 vWF(血管内皮标志物)与 CCL2、ACKR1 的共表达,验证血管内皮细胞对 CCL2 的聚集作用(图 8A、G); 3. 炎症因子表达验证:定量分析蜕膜组织中 IFN-γ 和 TNF-α 的表达水平,为 ACKR1 上调机制提供依据(图 8K-L)。 |
| 产品核心作用 | 1. 实现多标志物同步检测:突破传统 IHC 单次检测单一靶点的局限,同时可视化细胞类型、功能分子、组织定位三类指标,清晰呈现细胞间互作关系; 2. 保障低丰度分子检测灵敏度:TSA 信号放大技术大幅提升 CCL2、ACKR1 等低表达蛋白的检测效率,确保实验结果准确性; 3. 提供精准定量依据:通过多通道荧光成像和半定量分析,为免疫细胞比例统计、分子表达水平比较提供可靠数据支撑。 |

该研究的突破性进展,离不开单细胞测序技术与高灵敏度免疫检测工具的协同应用。Absin 多重免疫组化试剂盒(abs50013)凭借其多靶点检测能力和高灵敏度优势,成功助力科研团队解析复杂的细胞间互作网络,为类似自身免疫性疾病、肿瘤微环境等研究提供了高效解决方案。
本文内容基于《Advanced Science》(DOI: 10.1002/advs.202503480)原文献;文中涉及的原文献图片、数据等知识产权归原期刊及研究团队所有。若存在侵权情形,敬请及时联系我方删除,我方将积极配合处理。