14 年
手机商铺
公司新闻/正文
165 人阅读发布时间:2026-03-25 10:41
在全球感染性疾病防控领域,黏膜免疫因其能在病原体入侵的第一道防线建立保护屏障,成为疫苗研发的核心方向之一。近期,一项发表于《ACS Nano》的研究(doi:10.1021/acsnano.4c14690)成功开发出抗原锚定型酵母口服疫苗,为黏膜疫苗的临床转化提供了全新方案。值得关注的是,Absin 的重组 SARS-CoV-2 RBD 蛋白在该研究中作为关键实验材料,为疫苗的免疫原性验证等核心环节提供了重要支持。
文献标题:Orally Antigen-Engineered Yeast Vaccine Elicits Robust Intestinal Mucosal Immunity
发表期刊:ACS Nano(IF 16)
DOI:10.1021/acsnano.4c14690
使用Absin试剂:Recombinant SARS-CoV-2 Spike RBD Protein(abs05113)

黏膜是人体抵御病原体入侵的第一道防线,肠道黏膜更是与外界微生物接触的重要界面。但传统黏膜疫苗面临抗原展示效率低、佐剂安全性不足两大难题,难以同时激活先天和适应性黏膜免疫。
基于此,研究团队将目光投向酵母表达系统:一方面,酵母自身的 β- 葡聚糖可作为天然安全佐剂;另一方面,真核酵母能实现抗原的糖基化修饰,更接近天然病毒抗原的结构。团队创新性地设计了 “抗原锚定” 和 “抗原分泌” 两种酵母疫苗模式,以 SARS-CoV-2 的 RBD 为模型抗原,探索最优的黏膜免疫激活策略。
研究整体遵循 “疫苗设计 - 体外验证 - 体内分布 - 免疫效应 - 机制解析 - 竞品对比” 的完整逻辑链,层层递进验证抗原锚定型酵母疫苗的优势:



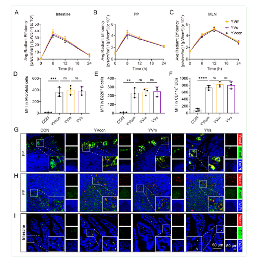
口服后 YVm 可在小鼠小肠定植 6-12h,6h 时在派氏结、12h 时在肠系膜淋巴结达到荧光信号峰值,且能被 M 细胞、B 细胞及 DC 高效摄取(对应原文图 3A-I)。



转录组及单细胞测序显示,YVm 可显著促进派氏结和肠系膜淋巴结中 DC 成熟、Tfh 细胞分化及生发中心 B 细胞激活,上调 CCR7、CXCR5 等趋化因子表达,强化 T-B 细胞互作(对应原文图 4、图 6)。


对比 BVm 和 CNV,YVm 诱导的 RBD 特异性 IgA/IgG 水平及假病毒中和能力均居首位,且无明显毒性(对应原文图 7)。

在整个研究中,Absin 重组 SARS-CoV-2 RBD 蛋白(货号 abs05113) 承担了核心的实验参照与验证功能,具体作用如下:

Absin 重组 RBD 蛋白凭借高纯度、高活性的产品特性,为研究中疫苗抗原的表达验证和活性评估提供了可靠的原料保障,助力科研团队高效完成核心实验环节。
该研究首次阐明了抗原展示模式对酵母黏膜疫苗免疫效果的影响,证实膜锚定型酵母疫苗可通过整合 “天然佐剂 + 糖基化抗原” 实现强效黏膜免疫。而 Absin 产品在研究中的关键应用,也体现了高品质生物试剂对前沿疫苗研发的重要支撑价值。
本文内容基于《ACS Nano》(DOI: 10.1021/acsnano.4c14690)原文献;文中涉及的原文献图片、数据等知识产权归原期刊及研究团队所有。若存在侵权情形,敬请及时联系我方删除,我方将积极配合处理。