14 年
手机商铺
公司新闻/正文
33 人阅读发布时间:2026-03-17 09:47
近日,Advanced Science上发表突破性研究,该研究创新性地研制出一种集近距离放射治疗(Brachytherapy) 与温和热疗(Mild Hyperthermia, MH) 于一体的新型复合种子(125I@MH),不仅在肝癌、前列腺癌模型中展现了卓越的协同抗肿瘤效果,更从单细胞层面揭示了其逆转125I单纯放疗所致免疫逃逸的全新机制。本研究的关键机制验证部分,得益于Absin多重荧光免疫组化(mIHC)试剂盒与高特异性抗体组合提供的强大表型分析能力。
文献标题:A Novel Self-Regulated, Non-Directional Magnetic Thermos-Brachytherapy 125I Seed Enhances Anticancer Efficacy by Rescuing Immune Escape
发表期刊:Advanced Science(IF 14.1)
DOI:10.1002/advs.202508091
核心试剂:六色多重荧光免疫组化染色试剂盒(鼠兔通用二抗)

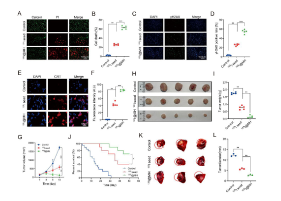
放射性碘-125(125I)种子植入是治疗局限性前列腺癌、肝癌等实体瘤的有效手段。然而,临床实践发现,放疗在杀伤肿瘤细胞的同时,也会“误伤”免疫系统——例如,诱导免疫抑制性细胞浸润、耗竭杀伤性T细胞,最终导致肿瘤产生放疗抵抗,为复发埋下隐患。
温和热疗(MH, 39-45°C)被证实能改善肿瘤缺氧、增敏放疗并激活免疫,但其临床应用一直受限于温度控制不精准、靶向性差、技术复杂等痛点。本研究的核心创新点在于:将具有自调控温度特性(居里温度≈55°C)的磁性纳米颗粒(MNPs)与125I源共同封装于医用钛壳内,制成一款“智能”复合种子。它不仅能实现放疗与热疗的时空同步,其自限温特性(温度升高时加热效率自动下降)从根本上杜绝了过热风险,为联合疗法的安全、可控应用提供了全新平台。

在肝癌(Hepa 1-6)和前列腺癌(PCa)小鼠模型中,125I@MH复合种子展现了压倒性的治疗优势:

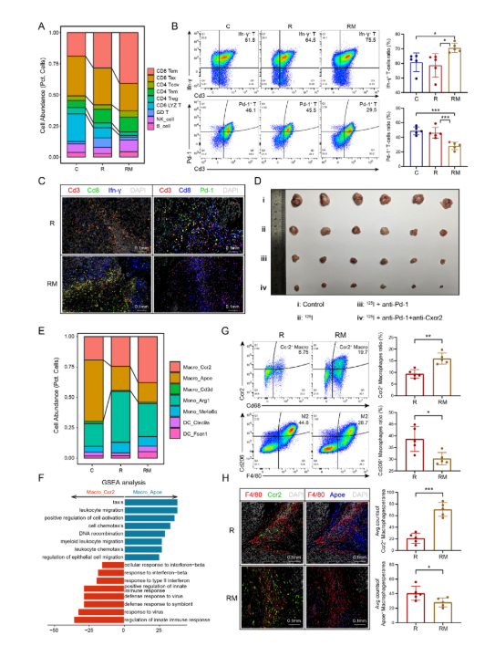
本研究最引人注目的成就在于,利用单细胞RNA测序(scRNA-seq)等技术,如同使用“高清显微镜”一般,实时观测了不同治疗方案下肿瘤微环境的动态演变,并揭示了联合疗法起效的免疫学机制。
scRNA-seq分析发现,单纯125I放疗会诱导肿瘤细胞高表达趋化因子Cxcl2,进而大量招募一种特殊亚型的中性粒细胞——Cd274+中性粒细胞。Cd274即编码著名免疫抑制分子PD-L1的基因。这类细胞实为多形核髓源性抑制细胞(PMN-MDSC),是导致T细胞功能耗竭、驱动免疫逃逸的“元凶”之一。
为了在组织原位直观验证这一发现,研究人员采用了Absin的五色多重荧光免疫组化(mIHC)试剂盒(货号: abs50014)及一系列高特异性抗体(如抗-EpCAM, Cxcl2, Cxcr2, Cd274等),对肿瘤切片进行精准多重标记。

当联合温和热疗后,TME发生了有利的逆转:
同样,这一关键的T细胞动态变化,通过抗体(如抗-CD3, CD8, PD-1, IFN-γ)结合mIHC技术在原位得到了完美印证,清晰展示了联合治疗后肿瘤内“反攻”的免疫细胞力量。

本研究的成功,不仅在于开发了一种创新的治疗器械,更在于利用前沿技术深刻揭示了联合疗法的作用机制。在这一过程中,Absin的多重荧光免疫组化解决方案以其出色的稳定性和特异性,为在复杂组织环境中同时解析多个靶标提供了强大技术支撑,是连接基因组学发现与功能性验证的“桥梁”。
| 货号 | 名称 | 规格 |
|---|---|---|
| abs50014 | 六色多重荧光免疫组化染色试剂盒(鼠兔通用二抗) | 20T/50T/100T |
【免责声明】本文内容基于《Advanced Science》(DOI: 10.1002/advs.202508091)原文献,由 AI 解读整理;文中涉及的原文献图片、数据等知识产权归原期刊及研究团队所有。若存在侵权情形,敬请及时联系我方删除,我方将积极配合处理。

Absin产品线:
爆款产品:十大试剂盒(mIHC、IHC、凋亡、ELISA、ChIP、Co-IP、生化检测、残留检测、多因子检测);细胞培养(类器官试剂盒+基质胶,胎牛血清+培养添加剂+细胞因子)、分化试剂盒;分子(mRNA合成服务+提取试剂盒);化合物大包装;辅助试剂、耗材/仪器、定制服务(抗体/多肽/蛋白/标记/检测)...
特色产品:鸡胚提取物CEE、B27、N2、霍乱毒素B亚单位CTB、牛脑垂体提取物BPE、百日咳毒素PTX、重组人胰岛素Insulin、人源低密度脂蛋白LDL...
|
爱必信(上海)生物科技有限公司 联系邮箱:info@absin.cn 微信公众号:爱必信生物 |
![]() |