14 年
手机商铺
公司新闻/正文
55 人阅读发布时间:2026-03-16 10:33
文献标题:A Novel Protein-Polysaccharide Oral Nanoemulsion Targeting Activated Hepatic Stellate Cells to Enhance the Therapeutic Effect of Pirfenidone on Fibrosis After Transarterial Chemoembolization for Liver Cancer
发表期刊:Advanced Functional Materials(IF 19)
DOI:10.1002/adfm.202411665
核心试剂:Rabbit anti-Collagen III Polyclonal Antibody(abs120021), Mouse anti-GAPDH Monoclonal Antibody(abs137959)
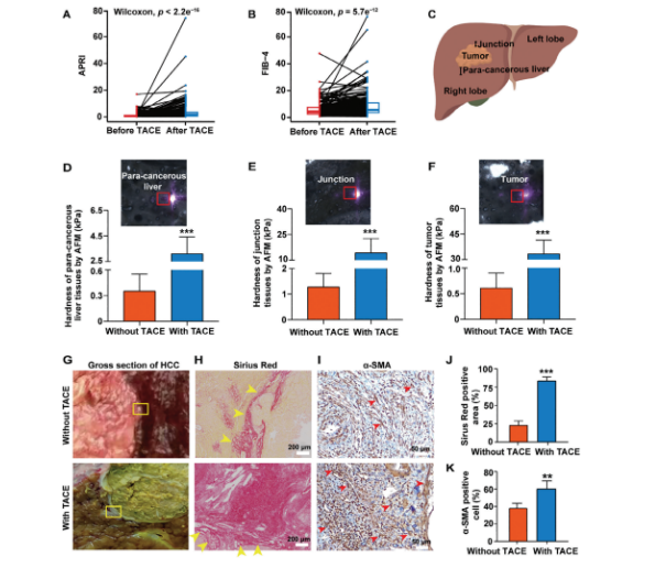
经动脉化疗栓塞术(TACE)是中晚期肝癌的主流疗法,然而其疗效是一把“双刃剑”:在控制肿瘤的同时,会不可避免地加重患者肝纤维化,严重影响长期预后。抗纤维化药物吡非尼酮(PFD)虽有效,但因其口服生物利用度低、所需剂量高导致的全身性副作用,限制了其临床应用。
面对上述痛点,研究团队设计了一种“仿生智能递送”策略,其核心思路如下:
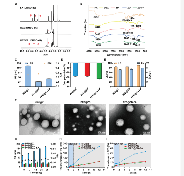
1. 构建稳定载体:以玉米醇溶蛋白肽(ZP)和葡聚糖(DEX)通过美拉德反应形成复合物(ZD),作为纳米乳剂的天然蛋白-多糖载体,有效抵御胃肠道消化,保障药物稳定递送。
2. 引入主动靶头:进一步偶联叶酸(FA)得到ZD-FA载体。此举巧妙利用叶酸受体(FR)在活化肝星状细胞和肠上皮细胞上高表达的特性,实现“肠道吸收增强”与“肝脏病灶靶向”的双重目标。
3. 高效装载药物:将PFD包载于其中,构建出最终的口服靶向纳米乳剂PFD@ZD-FA。

研究通过层层实验验证了该纳米乳剂的优越性:
理化性质优异:PFD@ZD-FA粒径均一(≈45 nm),载药效率高(>80%),并在模拟胃肠液中表现出卓越的稳定性,实现了药物的缓释。
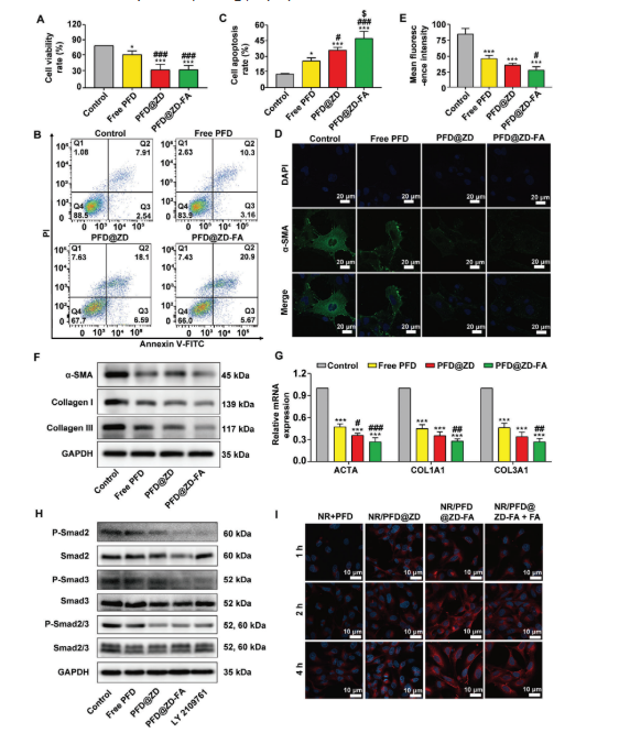
细胞靶向性强:体外实验表明,PFD@ZD-FA能通过FR介导的内吞作用被活化肝星状细胞高效摄取,并显著抑制其活化及相关纤维化标志物(α-SMA、胶原蛋白I/III)的表达。
动物疗效卓越:在肝纤维化大鼠和兔VX2肝癌TACE术后模型中,低剂量(100 mg/kg)的PFD@ZD-FA其抗纤维化效果甚至优于高剂量(150 mg/kg)的自由PFD,能显著降低肝脏硬度、改善肝功能指标,且未见明显副作用。
本研究的成功离不开高质量试剂的支撑。Absin的两款抗体在关键的数据验证环节发挥了不可或缺的作用:
该项发表于期刊的研究,不仅为TACE术后肝纤维化的治疗提供了了一种新颖、高效、低毒的靶向给药策略,也再次证明了基于叶酸受体的靶向递送系统在肝病治疗中的巨大潜力。Absin很荣幸能为此类前沿研究提供高质量的产品支持,助力科学家们不断突破科研难关。
| 货号 | 名称 | 规格 |
|---|---|---|
| abs120021 | Rabbit anti-Collagen III Polyclonal Antibody | 50uL/100uL |
| abs137959 | Mouse anti-GAPDH Monoclonal Antibody | 50ug |
| 货号 | 名称 | 规格 |
|---|---|---|
| abs9116 | 免疫印迹及免疫沉淀用(WB/IP)裂解液 | 100mL |
| abs9229 | RIPA裂解液(强) | 100mL |
| abs9232 | BCA 蛋白定量试剂盒 | 500T |
| abs954 | WB专用一抗二抗稀释液 | 100mL |
| abs920 | ECL化学发光检测试剂盒 | 25mL×2 |
| abs9213 | DAB显色试剂盒(紫蓝色,WB) | 1kit |
【免责声明】本文内容基于《Advanced Functional Materials》(10.1002/adfm.202411665)原文献,由 AI 解读整理;文中涉及的原文献图片、数据等知识产权归原期刊及研究团队所有。若存在侵权情形,敬请及时联系我方删除,我方将积极配合处理。

Absin产品线:
爆款产品:十大试剂盒(mIHC、IHC、凋亡、ELISA、ChIP、Co-IP、生化检测、残留检测、多因子检测);细胞培养(类器官试剂盒+基质胶,胎牛血清+培养添加剂+细胞因子)、分化试剂盒;分子(mRNA合成服务+提取试剂盒);化合物大包装;辅助试剂、耗材/仪器、定制服务(抗体/多肽/蛋白/标记/检测)...
特色产品:鸡胚提取物CEE、B27、N2、霍乱毒素B亚单位CTB、牛脑垂体提取物BPE、百日咳毒素PTX、重组人胰岛素Insulin、人源低密度脂蛋白LDL...
|
爱必信(上海)生物科技有限公司 联系邮箱:info@absin.cn 微信公众号:爱必信生物 |
![]() |