14 年
手机商铺
公司新闻/正文
53 人阅读发布时间:2026-03-12 11:09
骨肉瘤作为青少年高发的恶性骨肿瘤,术后复发率高、转移风险大,传统治疗手段难以兼顾疗效与正常组织保护。近期,来自广东省人民医院、清华大学等单位的研究团队在《Bioactive Materials》发表重磅成果,开发出靶向 CD47-SIRPα 轴的工程化巨噬细胞纳米颗粒 SIRPα-M@nanoPB,实现微波消融与免疫调节的协同治疗,为骨肉瘤治疗提供了全新思路。而 Absin 的核心产品,正是这场科研突破中验证关键机制的 “幕后功臣”。
文献标题:Engineered macrophage nanoparticles enhance microwave ablation efficacy in osteosarcoma via targeting the CD47-SIRPα Axis: A novel Biomimetic immunotherapeutic approach
发表期刊:Bioactive Materials(IF 20.3)
DOI:10.1016/j.bioactmat.2025.01.012
核心试剂:免疫(共)沉淀(IP/CoIP)试剂盒

研究团队巧妙融合仿生膜工程、微波响应材料与免疫检查点阻断三大技术:

成功构建 SIRPα-M@nanoPB,粒径约 200nm,细胞膜包裹完整,在生理盐水、培养基等生物介质中稳定分散 1 周以上,为体内应用奠定基础。

图1:SIRPα-M@nanoPB物理表征(对应原文图1:A为膜包裹示意图,B为元素分布,C为TEM形貌,D为粒径分布,E-F验证膜蛋白保留,G为FTIR光谱)

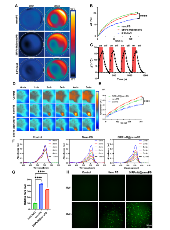
图2:微波响应性验证(对应原文图2:A-B为体外升温曲线,D-E为体内热成像,H为细胞内ROS生成荧光图)

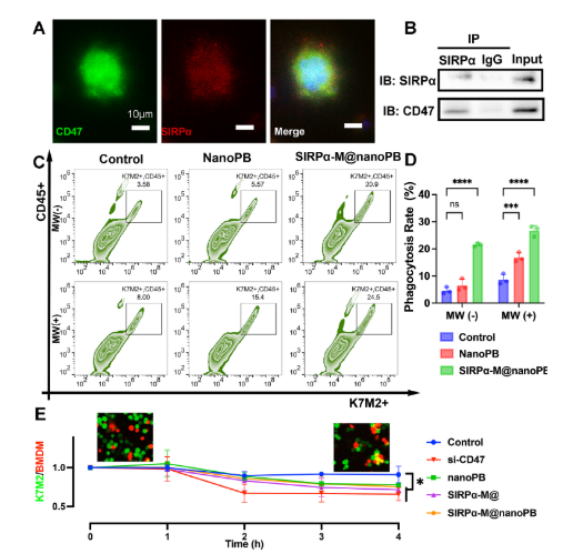
图3:免疫机制验证(对应原文图4:A为免疫荧光共定位,B为CoIP验证相互作用,C-E为吞噬实验结果)

图4:体内治疗效果(对应原文图6:E为残留肿瘤生长曲线,G为Micro-CT骨修复图,H为H&E染色验证)
产品名称:Coimmunoprecipitation (CoIP) Assay Kit(Absin)、Protein A/G Beads(Absin)
应用实验:验证 SIRPα 与 CD47 的特异性相互作用(原文 4.9 章节)
CD47-SIRPα 轴的结合是整个疗法的 “机制核心”—— 只有证明 SIRPα 能有效结合肿瘤细胞 CD47,才能阻断 “别吃我” 信号。研究团队通过以下步骤实现验证:

图:CoIP验证结果(对应原文图4B:IP实验证实SIRPα可成功捕获CD47,证明两者特异性相互作用)
该研究创新性地将微波热疗与免疫检查点阻断相结合,为骨肉瘤残留病灶的治疗提供了 “精准杀伤 + 免疫激活” 的双重解决方案,有望推动临床骨肉瘤治疗从 “姑息治疗” 向 “根治性治疗” 跨越。
| 货号 | 名称 | 规格 |
| abs955 | 免疫(共)沉淀(IP/CoIP)试剂盒 | 50T |
| abs9146 | 苯基甲基huang酰氟 | 5g |
| abs9649 | 免疫(共)沉淀(IP/CoIP)试剂盒(磁珠法) | 50T |
| abs9116 | 免疫印迹及免疫沉淀用(WB/IP)裂解液 | 100mL |
| abs9239 | 免疫印迹及免疫沉淀用裂解液(不含蛋白酶/磷酸酶抑制剂) | 100mL |
| abs20035 | Rabbit IgG Antibody | 10mg |
| abs20038 | Mouse IgG Antibody | 1mg |
| abs7983 | 2孔磁力架 | 1个 |
【免责声明】本文内容基于《Bioactive Materials》(DOI: 10.1016/j.bioactmat.2025.01.012)原文献,由 AI 解读整理;文中涉及的原文献图片、数据等知识产权归原期刊及研究团队所有。若存在侵权情形,敬请及时联系我方删除,我方将积极配合处理。

Absin产品线:
爆款产品:十大试剂盒(mIHC、IHC、凋亡、ELISA、ChIP、Co-IP、生化检测、残留检测、多因子检测);细胞培养(类器官试剂盒+基质胶,胎牛血清+培养添加剂+细胞因子)、分化试剂盒;分子(mRNA合成服务+提取试剂盒);化合物大包装;辅助试剂、耗材/仪器、定制服务(抗体/多肽/蛋白/标记/检测)...
特色产品:鸡胚提取物CEE、B27、N2、霍乱毒素B亚单位CTB、牛脑垂体提取物BPE、百日咳毒素PTX、重组人胰岛素Insulin、人源低密度脂蛋白LDL...
|
爱必信(上海)生物科技有限公司 联系邮箱:info@absin.cn 微信公众号:爱必信生物 |
![]() |