14 年
手机商铺
公司新闻/正文
135 人阅读发布时间:2026-02-05 17:39
严重发热伴血小板减少综合征病毒(SFTSV)是一种新兴布尼亚病毒,可引起严重的发热伴血小板减少综合征(SFTS),且呈现全球传播趋势,对人类健康构成重大威胁。然而,SFTSV的致病机制尚未完全明确,缺乏有效的抗病毒药物。
近期,天津大学等团队在《Science Bulletin》发表研究论文,揭示了SFTSV抑制宿主凋亡的关键机制,并证实MDM2抑制剂RG7388可通过靶向p53-Apaf-1轴抑制SFTSV复制。其中,Absin 的小鼠肝胆管类器官构建试剂为该研究的体外模型验证提供了核心支持。
文献标题:RG7388 inhibits SFTSV replication by suppressing MDM2-mediated p53 degradation and preventing apoptosome disruption
发表期刊:Science Bulletin(IF 21.1)
DOI:10.1016/j.jtho.2025.02.029
核心试剂:小鼠肝类器官培养基、基质胶

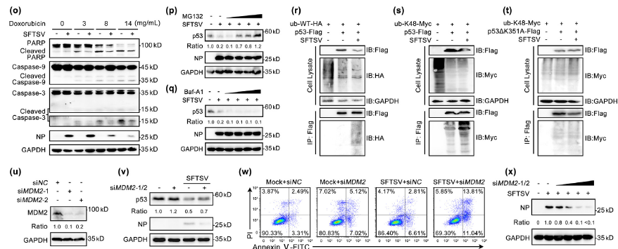
研究团队首先观察到一个关键现象:SFTSV感染会导致宿主细胞线粒体损伤(如活性氧ROS积累、膜电位丢失),但并未引发典型的细胞凋亡(无明显细胞病变CPE、无胱天蛋白酶Caspase激活)。这一矛盾提示SFTSV可能通过特定机制“阻断”凋亡信号通路,为病毒复制创造有利环境。

左:SFTSV感染导致HeLa细胞ROS积累(Fig.S1a);右:SFTSV感染后HeLa细胞无明显CPE
为解析SFTSV的“抗凋亡”机制,团队通过蛋白质组学、转录组学和泛素化组学分析,发现SFTSV感染后宿主p53信号通路显著下调。p53是关键的抑癌基因,也是凋亡调控的核心分子,可通过转录激活下游靶基因(如Apaf-1)启动凋亡。进一步验证显示,SFTSV以时间和感染复数(MOI)依赖的方式降低p53蛋白水平。
通过泛素化实验和突变体验证,团队发现SFTSV通过MDM2(p53的E3泛素连接酶)介导p53的K48位泛素化降解,且p53的K351位点是关键靶标。敲低MDM2后,SFTSV对p53的降解能力显著减弱,同时病毒复制被抑制,证实MDM2-p53轴是SFTSV的关键作用靶点。
p53可通过转录激活Apaf-1(凋亡小体的核心组分)启动Caspase级联反应。研究发现,SFTSV不仅降解p53,还抑制p53对Apaf-1的转录激活,阻断凋亡小体组装。敲低Apaf-1可显著降低SFTSV感染后的凋亡水平,进一步证实Apaf-1是p53下游的关键效应分子。
RG7388(idasanutlin)是一种MDM2抑制剂,可阻断MDM2与p53的相互作用。研究显示,RG7388可显著恢复SFTSV感染细胞中p53和Apaf-1的水平,激活凋亡并抑制病毒复制。为模拟体内环境,团队还构建了小鼠肝胆管和小肠类器官模型,验证RG7388的抗病毒效果——这一步正是基于Absin的类器官构建试剂实现的。
SFTSV主要感染肝脏、小肠等器官,传统细胞系(如HeLa、VERO)难以模拟体内器官的生理结构和细胞组成。为验证RG7388的体内相关性,研究团队需要构建与体内器官结构相似的类器官模型——Absin的小鼠肝胆管类器官构建试剂为这一需求提供了关键支持:

Absin试剂构建的小鼠肝胆管类器官生长形态

RG7388处理后,SFTSV感染的类器官形态恢复,病毒载量降低
类器官模型相比传统细胞系更接近体内生理环境,能够更准确地反映药物的体内效果。通过Absin类器官构建试剂获得的小鼠肝胆管类器官:

小鼠肝胆管类器官感染SFTSV后,p53和Apaf-1蛋白水平显著降低,证实该机制在类器官模型中保守存在
首次证实SFTSV通过MDM2介导的p53泛素化降解,以及抑制p53-Apaf-1轴阻断凋亡小体组装,为病毒复制创造“免疫逃逸”环境,填补了SFTSV抗凋亡机制的研究空白。
RG7388作为已进入临床试验的MDM2抑制剂,在细胞和类器官模型中均能有效恢复p53功能,抑制SFTSV复制,为SFTSV感染的临床治疗提供了潜在候选药物。
基于Absin类器官构建试剂,成功建立小鼠肝胆管和小肠类器官感染模型,为病毒的器官特异性感染研究和药物筛选提供了更贴近体内的实验平台。
本研究的突破不仅揭示了SFTSV的致病机制,更展示了类器官模型在抗病毒研究中的重要价值。Absin作为生命科学百宝箱,始终致力于为科研工作者提供高质量的实验试剂与服务——从类器官构建、细胞生物学检测到分子机制研究,Absin的产品覆盖研究全流程,助力更多像“RG7388抗SFTSV”这样的突破性成果诞生。
| 货号 | 名称 | 规格 |
|---|---|---|
| abs9516 | Organotial小鼠正常肝类器官培养试剂盒 | 1kit |
| abs9495 | 基质胶(低因子,无酚红) | 1.5mL×4/1.5mL×8 |

Absin产品线:
爆款产品:十大试剂盒(mIHC、IHC、凋亡、ELISA、ChIP、Co-IP、生化检测、残留检测、多因子检测);细胞培养(类器官试剂盒+基质胶,胎牛血清+培养添加剂+细胞因子)、分化试剂盒;分子(mRNA合成服务+提取试剂盒);化合物大包装;辅助试剂、耗材/仪器、定制服务(抗体/多肽/蛋白/标记/检测)...
特色产品:鸡胚提取物CEE、B27、N2、霍乱毒素B亚单位CTB、牛脑垂体提取物BPE、百日咳毒素PTX、重组人胰岛素Insulin、人源低密度脂蛋白LDL...
|
爱必信(上海)生物科技有限公司 联系邮箱:lanwu@univ-bio.com 微信公众号:爱必信生物 |
![]() |