14 年
手机商铺
公司新闻/正文
119 人阅读发布时间:2026-02-02 15:41
银屑病作为影响全球超 6000 万人的慢性炎症性皮肤病,其角质形成细胞异常增殖、炎症细胞浸润的核心机制仍待深入挖掘。近日,《Cellular & Molecular Immunology》(2025, 22:760–775)发表了一项突破性研究,揭示了脂质运载蛋白 2(LCN2)与肿瘤坏死因子样弱凋亡诱导因子(TWEAK)通过 Fn14 受体协同促进银屑病进展的全新机制。在这项高质量研究中,Absin 的 HRP 标记二抗为蛋白表达检测提供了可靠支持,助力科研团队解锁银屑病发病的关键调控网络。
文献标题:Synergistic effects of LCN2 and TWEAK on the progression of psoriasis
发表期刊:Cellular & Molecular Immunology(IF 19.8)
DOI:10.1038/s41423-025-01292-9
核心试剂:Goat anti-Rabbit IgG-HRP Antibody

该研究团队以 “LCN2 与 TWEAK/Fn14 通路的关联” 为核心疑问,设计了 “临床样本→细胞实验→动物模型→组学分析” 的层层递进研究方案,逻辑清晰且证据链完整:
1. 第一步:临床样本 + 公共数据,锁定三者表达相关性
研究首先通过银屑病患者皮肤 / 血清样本(n=7 皮肤,n=12 血清)与健康对照(n=4 皮肤,n=10 血清)对比,结合公共单细胞 RNA 测序(scRNA-seq)数据(Cheng et al.、Reynolds et al.),发现银屑病病灶中 LCN2、TWEAK、Fn14 表达显著升高,且在咪喹莫特(IMQ)诱导的银屑病小鼠模型中验证了这一趋势。
2. 第二步:细胞实验,验证分子间直接作用与功能
为明确三者的相互作用,团队通过:
3. 第三步:基因敲除小鼠,体内验证关键分子必要性
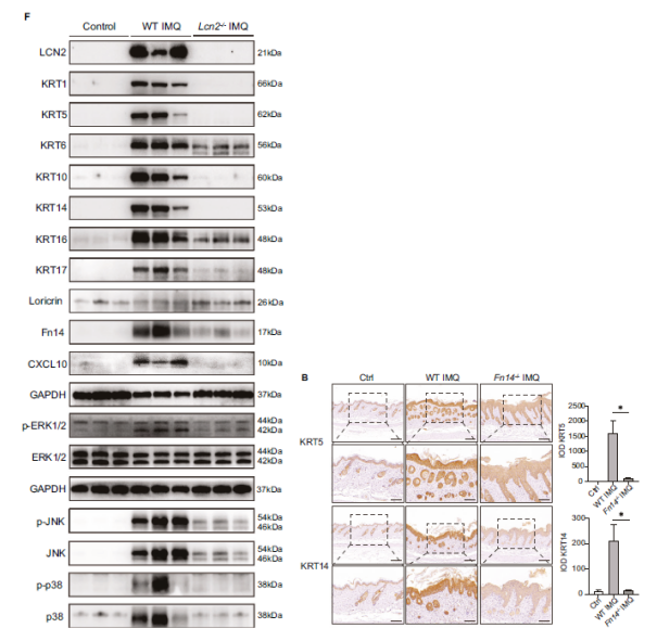
团队构建 Lcn2⁻/⁻、Fn14⁻/⁻基因敲除小鼠,结合 IMQ 诱导模型,观察到:
4. 第四步:组学分析,挖掘下游调控网络
通过 bulk RNA-seq(角质形成细胞、敲除小鼠皮肤)和 iTRAQ 蛋白组学,进一步确认 LCN2-TWEAK-Fn14 轴可协同激活炎症因子(IL-6、IL-23A)、趋化因子(CXCL5、CCL2)及 MAPK 通路,为机制提供转录组 / 蛋白组层面证据。
该研究的核心发现在于揭示了三者形成的炎症正反馈网络,为银屑病治疗提供了新靶点:
| 核心成果 | 关键证据 | 图片 |
|---|---|---|
| LCN2 与 Fn14 直接结合,是协同作用的 “分子基础” | SPR 显示两者特异性结合,Co-IP 验证相互作用 | ![]() |
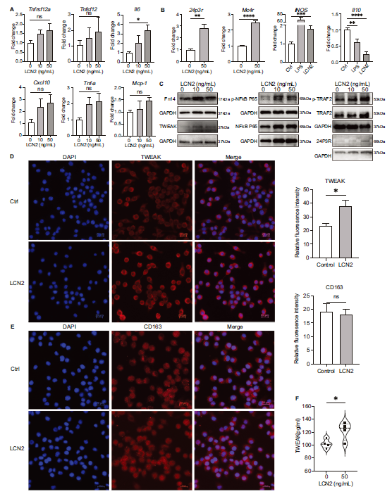
| LCN2 双向调控炎症细胞:促巨噬细胞 M1 分化 + 角质形成细胞炎症 | LCN2 刺激后,巨噬细胞 iNOS(M1 标志物)升高、TWEAK 分泌增加;角质形成细胞 p-ERK1/2 激活 | ![]() |
| TWEAK 反向上调中性粒细胞 LCN2,形成局部 “炎症放大环” | TWEAK 刺激后,小鼠中性粒细胞 LCN2 mRNA 及分泌量显著增加 | ![]() |
| LCN2+TWEAK 协同增强角质形成细胞炎症反应 | 共刺激后,IL-6、CXCL10 等炎症因子表达量远高于单独刺激,MAPK 通路激活更显著 | ![]() |
| Lcn2/Fn14 敲除可缓解银屑病症状 | Lcn2⁻/⁻小鼠血清 TWEAK 降低、表皮厚度变薄;Fn14⁻/⁻小鼠 KRT5/KRT14 表达下调 | ![]() |
在这项研究中,蛋白表达检测(Western blotting)是验证分子功能的核心实验手段,而 Absin 的辣根过氧化物酶(HRP)标记山羊抗兔 IgG 二抗作为 WB 实验的关键试剂,全程参与了核心蛋白的定性与定量分析,其作用可概括为以下 3 个关键场景:
1. 场景 1:巨噬细胞功能验证 —— 捕捉 TWEAK/Fn14 表达变化
研究团队在 J774A.1 巨噬细胞中检测 LCN2 刺激后 Fn14、TWEAK、p-NFκB P65 等蛋白的表达,以验证 LCN2 对巨噬细胞的调控作用。Absin 二抗通过特异性结合抗 Fn14/TWEAK 一抗,利用 HRP 催化底物发光,精准放大蛋白信号,清晰呈现 “LCN2 浓度依赖性升高 Fn14/TWEAK 表达” 的趋势。

2. 场景 2:角质形成细胞 MAPK 通路激活 —— 精准检测磷酸化蛋白
MAPK 通路(ERK1/2、JNK、p38)的激活是 LCN2-TWEAK 协同促炎症的关键。在检测角质形成细胞中 p-ERK1/2、p-JNK 等磷酸化蛋白时,Absin 二抗凭借高特异性(无非特异性条带)和高灵敏度(可检测低丰度磷酸化蛋白),准确反映了 “LCN2 刺激后通路蛋白磷酸化水平随时间 / 浓度升高” 的动态变化,为通路激活提供了直接证据。

3. 场景 3:敲除小鼠皮肤蛋白验证 —— 可靠区分表达差异
在 Lcn2⁻/⁻、Fn14⁻/⁻小鼠皮肤样本中,研究需对比野生型(WT)与敲除型的角蛋白(KRT5、KRT14、KRT17)、信号蛋白(p-ERK1/2)表达差异。Absin 二抗的信号稳定性确保了 “敲除后蛋白表达下调” 的趋势可重复检测,例如 Lcn2⁻/⁻小鼠皮肤中 KRT6、KRT16 表达显著降低,为 “LCN2 调控角质形成细胞增殖” 提供了体内实验依据。

该研究不仅为银屑病治疗提供了 “LCN2-TWEAK-Fn14 轴” 这一新靶点,更展示了从 “临床观察” 到 “机制验证” 的严谨科研思路。而 Absin 作为生命科学百宝箱,为这类高质量研究提供可靠实验支持。
| 货号 | 名称 | 规格 |
| abs20040 | Goat anti-Rabbit IgG-HRP Antibody | 500uL |
| abs20039 | Goat anti-Mouse IgG-HRP Antibody | 500uL |
| abs955 | 免疫(共)沉淀(IP/CoIP)试剂盒 | 50T |
| abs923 | 预染蛋白Marker(10-245KDa) | 500uL/500uL×5 |
| abs9232 | BCA 蛋白定量试剂盒 | 500T/2500T |
| abs920 | ECL化学发光检测试剂盒 | 25mL×2/50mL×2/250mL×2 |
| abs954 | WB专用一抗二抗稀释液 | 100mL/1L |
| abs9213 | DAB显色试剂盒(紫蓝色,WB) | 1kit |

Absin产品线:
爆款产品:十大试剂盒(mIHC、IHC、凋亡、ELISA、ChIP、Co-IP、生化检测、残留检测、多因子检测);细胞培养(类器官试剂盒+基质胶,胎牛血清+培养添加剂+细胞因子)、分化试剂盒;分子(mRNA合成服务+提取试剂盒);化合物大包装;辅助试剂、耗材/仪器、定制服务(抗体/多肽/蛋白/标记/检测)...
特色产品:鸡胚提取物CEE、B27、N2、霍乱毒素B亚单位CTB、牛脑垂体提取物BPE、百日咳毒素PTX、重组人胰岛素Insulin、人源低密度脂蛋白LDL...
|
爱必信(上海)生物科技有限公司 联系邮箱:lanwu@univ-bio.com 微信公众号:爱必信生物 |
![]() |