14 年
手机商铺
公司新闻/正文
190 人阅读发布时间:2026-01-23 14:09
乳腺癌作为全球女性发病率最高的恶性肿瘤,免疫检查点抑制剂(如 PD-1/PD-L1 抑制剂)虽为部分患者带来希望,但仅少数患者能长期受益,亟需探索增强免疫治疗疗效的新策略。近期《Drug Resistance Updates》(2025, 80: 101222)发表重磅研究,揭示亚麻籽木脂素(FL)通过调节肠道菌群与宿主免疫,显著增强 PD-1 抑制剂的抗乳腺癌效果,为临床联合治疗提供全新思路。而 Absin 的 五色多重荧光免疫组化试剂盒(abs50029)与特异性抗体(abs136071),正是该研究精准解析肿瘤免疫微环境、验证核心机制的关键工具。
文献标题:The combination of flaxseed lignans and PD-1/ PD-L1 inhibitor inhibits breast cancer growth via modulating gut microbiome and host immunity
发表期刊:Drug Resistance Updates(IF 21.7)
DOI:10.1016/j.drup.2025.101222
核心试剂:五色多重荧光免疫组化试剂盒(abs50029)、Rabbit anti-CD38 Polyclonal Antibody(abs136071)

现有 PD-1/PD-L1 抑制剂(PDi)在乳腺癌患者中响应率较低,多数患者面临耐药或复发,需寻找能 “激活免疫、逆转耐药” 的联合伴侣。
FL 是富含亚麻木脂素(主要成分为 SDG)的天然化合物,此前已被证实具有抗癌活性。研究团队推测:FL 可能通过调节肠道菌群(已知肠道菌群影响免疫治疗疗效)或宿主免疫,增强 PDi 的抗乳腺癌效果。
研究团队通过体内外实验,证实了 FL 在乳腺癌治疗中的核心价值,以下为三大关键突破:
核心发现:FL 需经肠道菌群转化为代谢产物肠内酯(ENL),才能显著下调 CD38(一种与免疫抑制、PDi 耐药相关的关键基因),进而抑制乳腺癌细胞增殖、迁移和侵袭(如 4T1、BT549 细胞)。

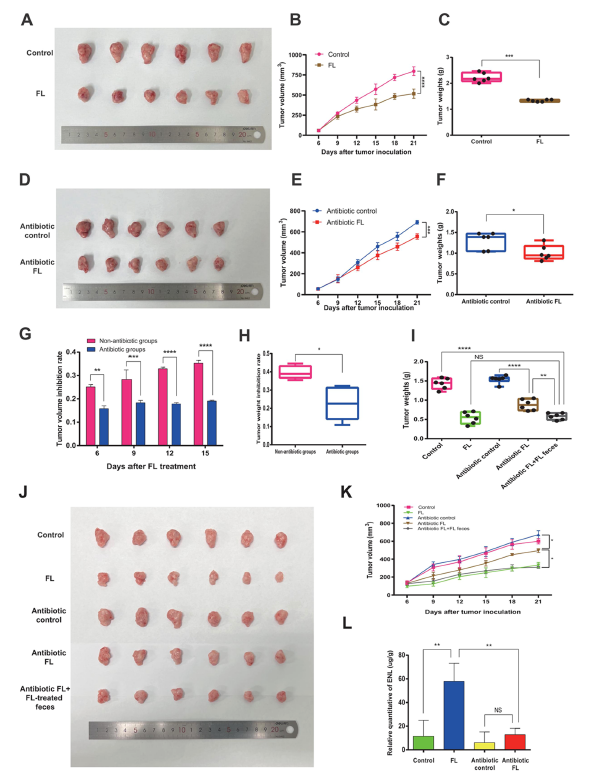
图:FL处理后乳腺癌小鼠肿瘤体积、重量变化及抗生素干预效果(原文图1)
体内验证:给乳腺癌小鼠口服 FL 后,肿瘤体积和重量显著降低;若用抗生素破坏肠道菌群,FL 的抗瘤效果大幅减弱;而补充 ENL 或移植 FL 处理小鼠的粪便(FMT),可恢复抗瘤活性。
机制佐证:过表达 CD38 后,ENL 对乳腺癌细胞的抑制作用被 “抵消”,且 FL 单药的抗瘤效果消失,证实 CD38 是 FL/ENL 发挥作用的关键靶点。

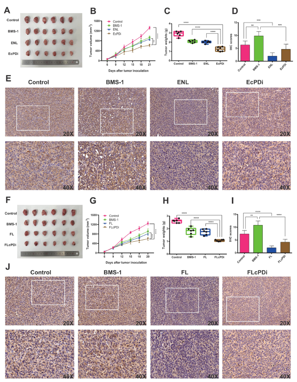
图:FL与PD-1抑制剂(BMS-1)联用对肿瘤生长的抑制效果(原文图6)
联用优势:FL 与 PD-1 抑制剂(BMS-1)联用(FLcPDi 组),相比单药(FL 或 BMS-1),能更显著降低小鼠肿瘤体积和重量,且未增加体重异常(排除毒性)。
分子证据:IHC 检测显示,FL 或 FLcPDi 组小鼠肿瘤中 CD38 表达显著下调,进一步验证 “FL 通过下调 CD38 增强 PDi 疗效” 的机制。

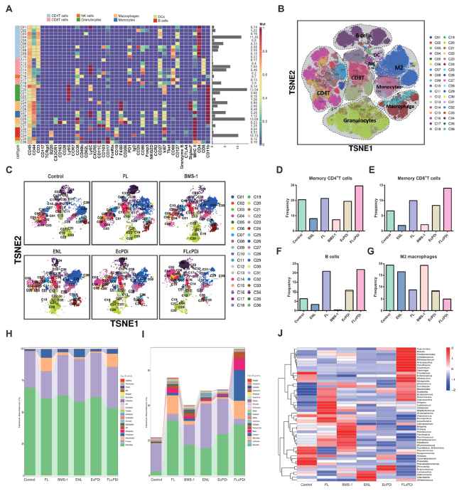
图:FLcPDi处理后肿瘤免疫细胞组成(CyTOF分析)及肠道菌群丰度变化(原文图7)
肠道菌群变化:16S rDNA 测序显示,FLcPDi 处理显著增加小鼠肠道中 Akkermansia(阿克曼菌)的丰度;而补充 Akkermansia 可恢复抗生素处理小鼠对 PDi 的敏感性,证实其为 FL 增强免疫治疗的关键菌群。
TIM 优化:通过多色免疫组化(mIHC)检测发现,FL 处理可显著增加肿瘤中 CD3+、CD4+、CD8+ 免疫细胞浸润,减少免疫抑制性 F4/80+ 巨噬细胞;CyTOF 进一步证实,FLcPDi 组记忆 CD4+T、记忆 CD8+T 细胞比例升高,M2 巨噬细胞比例降低,显著改善免疫抑制微环境。
该研究的核心数据(如 TIM 免疫细胞分析、CD38 表达验证)均依赖 Absin 的高特异性试剂,两款关键产品直接支撑了机制探索的关键环节:
应用场景:肿瘤组织多色免疫组化(mIHC)检测
研究作用:同时标记肿瘤微环境中的 CD3+(橙色)、CD4+(黄色)、CD8+(粉色)、F4/80+(红色)细胞,实现 “一张切片检测多种免疫细胞”,精准量化 FL 处理后 TIM 的细胞组成变化。

图:FL处理后肿瘤免疫微环境中CD3+、CD4+、CD8+、F4/80+细胞变化(原文图5D-E)
图中 20× 和 40× 放大图像清晰显示:FL 组 CD3+、CD4+、CD8+ 细胞浸润显著多于对照组,而 F4/80+ 细胞显著减少;过表达 CD38 后则呈现相反趋势,直接证实 FL 通过 CD38 调节 TIM 的机制。
产品优势:荧光信号稳定、特异性高,可避免传统 IHC “单次仅测一种靶点” 的效率低问题,为复杂微环境分析提供高效工具。
应用场景:肿瘤组织免疫组化(IHC)检测
研究作用:检测不同处理组(对照组、FL 组、BMS-1 组、FLcPDi 组)小鼠肿瘤中 CD38 蛋白的表达水平,验证 “FL/ENL 下调 CD38” 的核心机制,以及联用 PDi 对 CD38 表达的影响。

结果显示:FL 或 FLcPDi 组肿瘤中 CD38 阳性信号显著弱于对照组,直接证明 FL 可通过下调 CD38 增强 PDi 疗效,为 “FL/ENL/CD38 轴” 提供关键形态学证据。
产品优势:抗体亲和力高、背景信号低,可精准捕捉 CD38 在肿瘤组织中的表达差异,为机制验证提供可靠的 IHC 数据。
该研究不仅为乳腺癌联合免疫治疗提供了 “天然产物 + 免疫检查点抑制剂” 的新策略,更揭示了 “肠道菌群 - 宿主免疫 - 靶点调控” 的协同机制。而 Absin 的 TSA 多色荧光试剂盒与特异性抗体,凭借高精准性和高效性,成为研究团队解析复杂免疫微环境、验证核心靶点的 “得力助手”。
未来,随着肿瘤免疫研究向 “菌群 - 免疫 - 代谢” 多维度深入,Absin 将持续提供更优质的检测工具(如多色 IHC 试剂盒、特异性靶点抗体、流式抗体等),助力科研人员突破机制研究瓶颈,加速从基础研究到临床转化的进程,为肿瘤治疗的创新发展贡献力量。
Wu H, et al. The combination of flaxseed lignans and PD-1/PD-L1 inhibitor inhibits breast cancer growth via modulating gut microbiome and host immunity. Drug Resistance Updates. 2025;80:101222.
| 货号 | 名称 | 规格 |
|---|---|---|
| abs50029 | 五色多重荧光免疫组化染色试剂盒(抗兔二抗) | 20T/50T/100T |
| abs136071 | Rabbit anti-CD38 Polyclonal Antibody | 50ug/100ug |
| 货号 | 商品名 | 规格 |
|---|---|---|
| abs50086 | 双色多重荧光免疫组化染色试剂盒(抗兔二抗) | 100T |
| abs50087 | 双色多重荧光免疫组化染色试剂盒(鼠兔通用二抗) | 100T |
| abs50088 | 三色多重荧光免疫组化染色试剂盒(抗兔二抗) | 100T |
| abs50089 | 三色多重荧光免疫组化染色试剂盒(鼠兔通用二抗) | 100T |
| abs50103 | 三色多重荧光免疫组化染色试剂盒B(抗兔二抗) | 100T |
| abs50104 | 三色多重荧光免疫组化染色试剂盒B(鼠兔通用二抗) | 100T |
| abs50012 | 四色多重荧光免疫组化染色试剂盒(鼠兔通用二抗) | 20T/50T/100T |
| abs50167 | 四色多重荧光免疫组化染色试剂盒B(鼠兔通用二抗) | 20T/50T/100T |
| abs50168 | 四色多重荧光免疫组化染色试剂盒B(抗兔二抗) | 20T/50T/100T |
| abs50013 | 五色多重荧光免疫组化染色试剂盒(鼠兔通用二抗) | 20T/50T/100T |
| abs50029 | 五色多重荧光免疫组化染色试剂盒(抗兔二抗) | 20T/50T/100T |
| abs50014 | 六色多重荧光免疫组化染色试剂盒(鼠兔通用二抗) | 20T/50T/100T |
| abs50030 | 六色多重荧光免疫组化染色试剂盒(抗兔二抗) | 20T/50T/100T |
| abs50048 | 六色多重荧光免疫组化染色试剂盒(plus)(抗兔二抗) | 20T/50T/100T |
| abs50049 | 六色多重荧光免疫组化染色试剂盒(plus)(鼠兔通用二抗) | 20T/50T/100T |
| abs50015 | 七色多重荧光免疫组化染色试剂盒(鼠兔通用二抗) | 20T/50T/100T |
| abs50031 | 七色多重荧光免疫组化染色试剂盒(抗兔二抗) | 20T/50T/100T |
| abs50037 | 七色多重荧光免疫组化染色试剂盒(plus)(鼠兔通用二抗) | 20T/50T/100T |
| abs50038 | 七色多重荧光免疫组化染色试剂盒(plus)(抗兔二抗) | 20T/50T/100T |
| abs50165 | 七色多重荧光免疫组化染色试剂盒(770染料增强版)(抗兔二抗) | 20T/50T/100T |
| abs50166 | 七色多重荧光免疫组化染色试剂盒(770染料增强版)(抗鼠兔通用二抗) | 20T/50T/100T |
| abs50018 | 十色多重荧光免疫组化染色试剂盒 | 100T |
| abs50083 | 肺癌肿瘤微环境多重荧光免疫组化检测试剂盒(I) | 20T |
| abs50084 | 肺癌肿瘤微环境多重荧光免疫组化检测试剂盒(II) | 20T |

Absin产品线:
爆款产品:十大试剂盒(mIHC、IHC、凋亡、ELISA、ChIP、Co-IP、生化检测、残留检测、多因子检测);细胞培养(类器官试剂盒+基质胶,胎牛血清+培养添加剂+细胞因子)、分化试剂盒;分子(mRNA合成服务+提取试剂盒);化合物大包装;辅助试剂、耗材/仪器、定制服务(抗体/多肽/蛋白/标记/检测)...
特色产品:鸡胚提取物CEE、B27、N2、霍乱毒素B亚单位CTB、牛脑垂体提取物BPE、百日咳毒素PTX、重组人胰岛素Insulin、人源低密度脂蛋白LDL...
|
爱必信(上海)生物科技有限公司 联系邮箱:lanwu@univ-bio.com 微信公众号:爱必信生物 |
![]() |