14 年
手机商铺
公司新闻/正文
239 人阅读发布时间:2026-01-14 10:33
在全球女性恶性肿瘤中,乳腺癌发病率常年居首,而远处转移更是导致患者高死亡率的 “元凶”。尽管免疫治疗革新了肿瘤治疗格局,但乳腺癌固有的 “低免疫原性” 特征,使得细胞毒性 T 淋巴细胞(CTLs)难以浸润肿瘤,免疫响应微弱。如何唤醒肿瘤微环境的 “免疫活性”,成为转移性乳腺癌治疗的关键难题。
近期,发表于《Materials Today》的一项研究,提出了一种 “化疗药介导凋亡-焦亡转换” 的创新策略,通过构建智能纳米平台同步激活适应性与先天性免疫,为转移性乳腺癌免疫治疗提供了新方向。更值得关注的是,该研究中关键的蛋白表达验证实验,离不开 Absin 核心产品的技术支撑。
文献标题:Chemotherapeutics-enabled apoptosis-pyroptosis switch to trigger adaptive and innate immunity for metastatic breast cancer immunotherapy
发表期刊:Materials Today(IF 22)
DOI:10.1016/j.mattod.2025.01.009
核心试剂:Goat anti-Rabbit IgG-HRP Antibody (abs20040)

研究团队首先明确了乳腺癌免疫治疗的两大核心瓶颈:
针对这两个问题,研究团队设计了 “三步走” 解决方案:




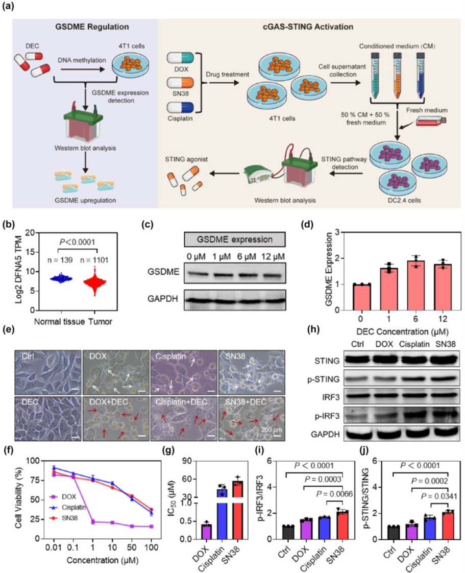
在这项研究中,蛋白表达验证是证明机制的关键 —— 无论是 GSDME 的上调、caspase-3 的激活,还是 STING 通路蛋白(STING、p-STING、IRF3、p-IRF3)的检测,都依赖 Western blot 技术。而 Western blot 的信号输出,离不开高效特异的二抗。
研究团队选用的 Goat anti-rabbit IgG-HRP 抗体(Absin 货号:abs20040),正是实现蛋白信号可视化的核心工具:
HRP 标记二抗的核心功能是 “连接一抗与化学发光信号”:
在研究的多个关键实验中,abs20040 均发挥了不可替代的作用:



这些实验数据直接支撑了 “DEC 上调 GSDME”“PL@SD 诱导凋亡-焦亡转换”“cGAS-STING 激活” 等核心结论,是研究机制成立的重要证据。
这项研究的创新之处在于,将 “表观遗传调控”“细胞死亡类型转换”“纳米靶向递送” 三者结合,为现有化疗药的免疫治疗应用开辟了新路径 —— 无需开发新药物,仅通过优化组合与递送方式,即可显著提升转移性乳腺癌的免疫疗效。
而 Absin 作为科研试剂供应商,始终致力于为研究者提供可靠的实验工具。本次研究中使用的 abs20040 羊抗兔 IgG-HRP 二抗,凭借其高特异性、高灵敏度的特点,助力研究者精准捕获蛋白表达信号,为机制验证提供了稳定的数据支撑。未来,Absin 将继续以优质产品赋能更多肿瘤免疫、纳米医学领域的突破性研究,加速科研成果向临床转化。
| 产品名称 | 货号 | 应用场景 |
|---|---|---|
| Goat anti-rabbit IgG-HRP | abs20040 | Western blot、ELISA |
| 类别 | 货号 | 产品名称 | 规格 |
|---|---|---|---|
| 样本处理 | abs9229 | RIPA裂解液(强) | 100mL |
| abs9116 | 免疫印迹及免疫沉淀用(WB/IP)裂解液 | 100mL | |
| abs9161 | 广谱型蛋白酶抑制剂混合物(不含EDTA,100×DMSO储液) | 1mL | |
| abs9162 | 广谱型磷酸酶抑制剂混合物(100×储液) | 1mL | |
| 蛋白定量 | abs9232 | BCA蛋白定量试剂盒 | 500T |
| 上样 | abs953 | 上样缓冲液(2×) | 10mL |
| abs9829 | 上样缓冲液(5×) | 10mL | |
| Marker | abs924 | 预染蛋白Marker(10-180kDa) | 250uL |
| abs923 | 预染蛋白Marker(10-245kDa) | 500uL | |
| abs90004 | 预染发光Western Marker | 500uL | |
| 电泳 | abs951 | 电泳液(10×) | 1L |
| abs9359 | Tris-Glycine-SDS电泳缓冲液(10×) | 500mL | |
| 预制胶 | Plastic gel、Glass gel等多款预制胶 | ||
| 凝胶试剂盒 | abs9367 | 彩色PAGE快速凝胶试剂盒(10%) | 1kit |
| abs9368 | 彩色PAGE快速凝胶试剂盒(12%) | 1kit | |
| abs9366 | 彩色PAGE快速凝胶试剂盒(8%) | 1kit | |
| 转膜 | abs932 | PVDF膜(0.45μm) | 1卷 |
| abs931 | PVDF膜(0.22μm) | 1卷 | |
| abs960 | NC膜(0.45μm) | 1卷 | |
| abs959 | NC膜(0.22μm) | 1卷 | |
| abs950 | 电转液(10×) | 100mL | |
| 封闭 | abs9175 | 脱脂奶粉 | 500g |
| abs9915 | Western Blot快速封闭液 | 500mL | |
| 一抗孵育 | abs954 | WB专用一抗二抗稀释液 | 100mL |
| WB一抗(3万余产品,多指标覆盖) | |||
| 内参抗体 | abs132001 | Rabbit anti-β-Actin Polyclonal Antibody | 100ug |
| abs830030 | Mouse anti-GAPDH Monoclonal Antibody | 1mL | |
| abs830032 | Mouse anti-β-Tubulin Monoclonal Antibody | 1mL | |
| 二抗 | abs20040 | Goat anti-Rabbit IgG-HRP Antibody | 500uL |
| abs20001 | Goat anti-Mouse IgG-HRP Antibody | 1mL | |
| 显色 | abs9213 | DAB显色试剂盒(紫蓝色,WB) | 1kit |
| abs920 | ECL化学发光检测试剂盒 | 25mL×2 | |
| abs9434 | 超敏型ECL化学发光检测试剂盒 | 25mL×2 | |
| abs9435 | 极敏型ECL化学发光检测试剂盒 | 25mL×2 | |

Absin产品线:
爆款产品:十大试剂盒(mIHC、IHC、凋亡、ELISA、ChIP、Co-IP、生化检测、残留检测、多因子检测);细胞培养(类器官试剂盒+基质胶,胎牛血清+培养添加剂+细胞因子)、分化试剂盒;分子(mRNA合成服务+提取试剂盒);化合物大包装;辅助试剂、耗材/仪器、定制服务(抗体/多肽/蛋白/标记/检测)...
特色产品:鸡胚提取物CEE、B27、N2、霍乱毒素B亚单位CTB、牛脑垂体提取物BPE、百日咳毒素PTX、重组人胰岛素Insulin、人源低密度脂蛋白LDL...
|
爱必信(上海)生物科技有限公司 联系邮箱:lanwu@univ-bio.com 微信公众号:爱必信生物 |
![]() |