14 年
手机商铺
公司新闻/正文
145 人阅读发布时间:2025-12-24 13:50
在肿瘤免疫治疗领域,“冷肿瘤” 微环境(TME)导致的免疫响应不足、抗原呈递效率低一直是临床转化的核心难题。近期,李晶团队在Advanced Materials(IF 26.8)发表重磅研究,提出一种 “微乳液法合成钙基纳米材料 + 焦亡启动免疫治疗” 的创新方案,成功破解上述困境。Absin(爱必信)ELISA 试剂盒,抗体也荣幸参与其中,为研究的顺利推进提供了有力支持。
文献标题:Construction of Diverse Calcium-Based Nanomaterials through a Microemulsion Method for Pyroptosis-Initiated Antitumor Immunotherapy
发表期刊:Advanced Materials(IF 26.8)
DOI:10.1002/adma.202516225
核心试剂:

当前肿瘤免疫治疗面临两大核心挑战:
1. TME immunosuppression:肿瘤微环境中 M2 型巨噬细胞富集、调节性 T 细胞(Treg)过多,抑制免疫细胞浸润;
2. weak immune response:肿瘤细胞免疫原性低,抗原呈递分子(如 MHC-I)表达不足,难以激活细胞毒性 T 细胞。
团队创新性提出:利用钙基纳米材料的 Ca²⁺释放能力诱导肿瘤细胞焦亡(免疫原性细胞死亡),同时通过纳米材料的阴离子组分调节 TME,双管齐下增强免疫响应。
但传统钙基纳米材料合成存在 “尺寸不均、易团聚” 问题,团队因此开发了水包油(W/O)微乳液法—— 以十二烷基苯磺酸钙同时作为表面活性剂和钙源,高效合成 13 种不同形貌的钙基纳米材料(如琥珀酸钙、柠檬酸钙等),并最终选择聚乙二醇化琥珀酸钙纳米粒(PCS NPs)开展深入研究。

团队通过微乳液法,在室温下 10 分钟内即可合成尺寸均一、形貌可控的钙基纳米材料。其中:

图1:典型钙基纳米材料的形貌及结构表征
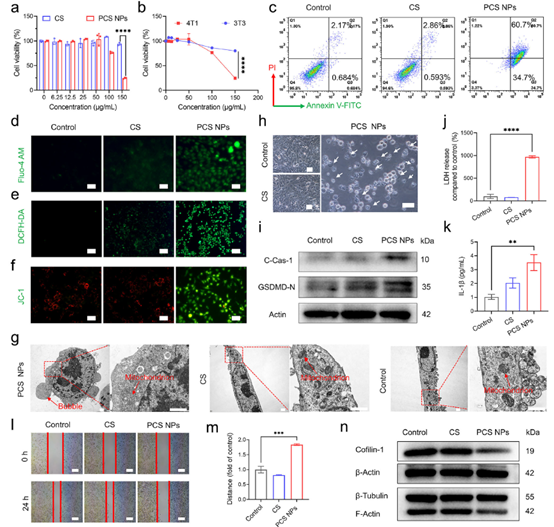
PCS NPs 在中性环境(pH 7.4,正常组织)中稳定性优异(24h 降解 <25%),而在弱酸性 TME(pH 6.5)中 1h 内降解率达 80%,快速释放 Ca²⁺和琥珀酸根离子,实现 “靶向释放、减少脱靶”(图 2j)。

图2:PCS NPs的理化性能及pH响应释放曲线

图3:PCS NPs诱导4T1细胞焦亡的形态及分子特征

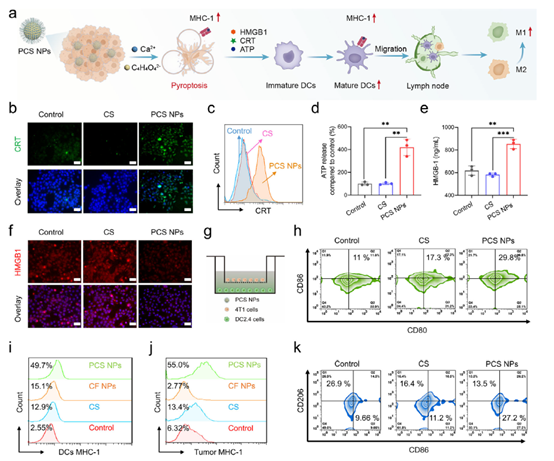
图4:PCS NPs诱导的ICD效应及MHC-I表达上调结果
在 Balb/c 小鼠双侧肿瘤模型中,PCS NPs 治疗组:

图5:PCS NPs对小鼠原发肿瘤及转移瘤的抑制效果

图6:PCS NPs对肿瘤免疫微环境细胞群体的调节作用
这项顶刊研究的核心机制验证,离不开 Absin 三大关键试剂的精准助力,每一款产品都直接支撑了实验结论的可靠性:




该研究不仅提供了一种 “通用型钙基纳米材料合成方法”,更开创了 “焦亡诱导 + TME 重塑” 的肿瘤免疫治疗新策略,为解决 “冷肿瘤” 难题提供了新思路。而 Absin 作为科研试剂领域的深耕者,通过高特异性抗体和精准检测试剂盒,为这类突破性研究提供了可靠的实验支撑 —— 从分子机制验证到功能效应量化,Absin 产品始终是科研人员探索未知的 “得力伙伴”。
| 货号 | 名称 | 规格 |
|---|---|---|
| abs552345 | Mouse HMGB1 ELISA Kit | 96T |
| abs143596 | Rabbit anti-Cleaved Caspase-1(ALa317)/P10 Polyclonal Antibody | 50ug/ 100ug |
| abs123596 | Rabbit anti-F-Actin Polyclonal Antibody | 50uL/ 100uL |
| 货号 | 名称 |
|---|---|
| abs510001 | Human IL-2 ELISA Kit |
| abs510002 | Human IL-1 beta ELISA kit |
| abs510003 | Human IL-6 ELISA Kit |
| abs520002 | Mouse IL-2 ELISA KIT |
| abs520003 | Mouse IL-4 ELISA KIT |
| abs530005 | Rat IL-2 ELISA KIT |
| abs530006 | Rat IL-4 ELISA KIT |
| abs530007 | Rat TNF-α ELISA Kit |
| abs540001 | Porcine IFN-gamma ELISA Kit |
| abs540002 | Porcine IL-1 beta ELISA KIT |
| abs540003 | Porcine IL-6 ELISA KIT |
| 货号 | 名称 | 规格 |
|---|---|---|
| abs106227 | Rabbit anti-CFL1 Polyclonal Antibody(Center) | 50uL |
| abs131994 | Rabbit anti-β-Tubulin Polyclonal Antibody | 50ug/ 100ug |
| abs122957 | Rabbit anti-CD80 Polyclonal Antibody | 100uL |
| abs149061 | Rabbit anti-CD63 Polyclonal Antibody | 50uL/ 100uL |
| abs120515 | Rabbit anti-CD86 Polyclonal Antibody | 50uL/ 100uL |
| abs154952 | Rabbit anti-FoxP3 Polyclonal Antibody | 50uL/ 100uL |
| abs116144 | Rabbit anti-HMGB1 Polyclonal Antibody | 50uL |
| abs174242 | Rat anti-CD49b Polyclonal Antibody | 25uL/ 100uL |
| abs149483 | Rabbit anti-CD62L Polyclonal Antibody | 50uL/ 100uL |
Absin产品线:
爆款产品:十大试剂盒(mIHC、IHC、凋亡、ELISA、ChIP、Co-IP、TR-FRET、生化检测、残留检测、多因子检测);细胞培养(类器官试剂盒+基质胶,胎牛血清+培养添加剂+细胞因子)、分化试剂盒;分子(mRNA合成服务+提取试剂盒);化合物大包装;辅助试剂、耗材/仪器、定制服务(抗体/多肽/蛋白/标记/检测)...
特色产品:鸡胚提取物CEE、B27、N2、霍乱毒素B亚单位CTB、牛脑垂体提取物BPE、百日咳毒素PTX、重组人胰岛素Insulin、人源低密度脂蛋白LDL...
|
爱必信(上海)生物科技有限公司 联系邮箱:lanwu@univ-bio.com 微信公众号:爱必信生物 |
![]() |