14 年
手机商铺
公司新闻/正文
202 人阅读发布时间:2025-12-15 12:01
在肾移植领域,抗体介导的排斥反应(ABMR)是导致长期移植物失败的 “头号杀手”。尽管临床已有多种干预手段,但 ABMR 的高复发率和差预后仍未得到根本解决 —— 直到近期《Advanced Science》(2025, 12, e17119)发表的一项突破性研究,首次揭示了 Rictor 蛋白通过调控巨噬细胞极化改善 ABMR 的分子机制,为新疗法开发提供了关键靶点。而这项研究的核心分子互作验证,正是借助了 Absin 免疫共沉淀(Co-IP)试剂盒(货号:abs955)的高效支撑。
文献标题:Rictor Ameliorates Acute Antibody-Mediated Rejection Following Kidney Transplantation by Suppressing Macrophage M1 Polarization Through p65-NLRP3 Axis
发表期刊:Advanced Science(IF 14.1)
DOI:10.1002/advs.202417119
核心试剂: 免疫(共)沉淀(IP/CoIP)试剂盒(abs955)

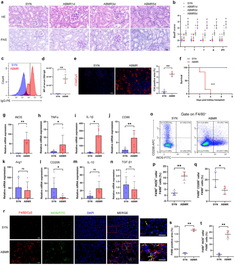
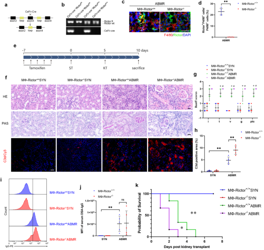
这项研究围绕 “肾移植 ABMR 中巨噬细胞的作用” 展开,最终得出三大关键结论:
1. M1 巨噬细胞是 ABMR 的 “助推器”:ABMR 移植物中 M1 型巨噬细胞(促炎表型)大量浸润,其数量与移植物损伤程度正相关;


在解析 “Rictor 如何调控 p65 泛素化” 这一核心机制时,免疫共沉淀(Co-IP)实验是不可或缺的技术手段 —— 而研究团队正是使用 Absin 的 Co-IP 试剂盒(货号:abs955),成功捕获了关键蛋白复合物,为机制验证提供了直接证据。
研究中,团队需要明确三个关键问题:Rictor 是否影响 p65 的泛素化?是哪种类型的泛素化(K48/K63)?SOCS1 是否参与这一过程?这三个问题的答案,均依赖 abs955 试剂盒完成的 Co-IP 实验:
验证 Rictor 促进 p65 泛素化:

团队用 abs955 试剂盒,在过表达 Rictor 的 HEK293T 细胞中进行 Co-IP 实验,以 HA 标签抗体捕获 p65 蛋白,再用泛素抗体检测。结果显示:Rictor 过表达组的 p65 泛素化水平显著高于对照组,证明 Rictor 可增强 p65 的泛素化修饰。
明确泛素化类型为 K48 型:

进一步用 abs955 试剂盒,分别检测 K48 和 K63 型泛素化。实验发现:Rictor 仅促进 p65 的 K48 型泛素化(蛋白降解信号),对 K63 型无影响 —— 这解释了为何 Rictor 能减少 p65 蛋白总量,进而抑制 NF-κB 通路。
证实 SOCS1 是关键中介:

为验证 SOCS1 是否介导 Rictor 对 p65 的泛素化,团队用 siRNA 敲低 SOCS1 后,再通过 abs955 试剂盒进行 Co-IP。结果显示:敲低 SOCS1 后,Rictor 对 p65 的 K48 泛素化促进作用完全消失,直接证明 SOCS1 是 Rictor 调控 p65 降解的 “桥梁”。
作为专为蛋白互作实验设计的试剂盒,abs955 能成为研究 “得力助手”,源于其三大核心特性:
· 高效捕获蛋白复合物:试剂盒中的 Protein A/G 磁珠具有高亲和力,可特异性结合抗体 - 抗原复合物,减少非特异性吸附,确保低丰度蛋白互作也能被检测到;从基础机制研究到靶点验证,Absin 始终以 “高品质试剂 + 专业技术支持”,帮助科研团队突破实验瓶颈 —— 正如本次研究,abs955 试剂盒不仅为 Rictor-p65-NLRP3 轴的验证提供了直接证据,更为 ABMR 治疗新靶点的发现奠定了技术基础。
未来,Absin 将继续聚焦免疫、肿瘤、神经等领域的研究需求,开发更多适配前沿技术的试剂,为人类健康事业贡献力量!
| 货号 | 名称 | 规格 |
|---|---|---|
| abs955 | 免疫共沉淀(Co-IP)试剂盒 | - |
| 货号 | 产品名称 | 规格 |
|---|---|---|
| abs50034 | 染色质免疫共沉淀(ChIP)试剂盒 | 22T |
| 货号 | 产品名称 | 规格 |
|---|---|---|
| abs50074 | DNA Pull Down Kit(Animal) | 6T |
| abs50073 | DNA Pull Down Kit(Plant and Bacteria) | 6T |
| 货号 | 产品名称 | 规格 |
|---|---|---|
| abs50071 | RNA免疫共沉淀(RIP)试剂盒 | 6T/12T |
| 货号 | 产品名称 | 规格 |
|---|---|---|
| abs50072 | RNA Pull Down Kit | 6T |
| 货号 | 产品名称 | 规格 |
|---|---|---|
| abs50082 | GST Pull Down Kit | 6T |
Absin产品线:
爆款产品:十大试剂盒(mIHC、IHC、凋亡、ELISA、ChIP、Co-IP、TR-FRET、生化检测、残留检测、多因子检测);细胞培养(类器官试剂盒+基质胶,胎牛血清+培养添加剂+细胞因子)、分化试剂盒;分子(mRNA合成服务+提取试剂盒);化合物大包装;辅助试剂、耗材/仪器、定制服务(抗体/多肽/蛋白/标记/检测)...
特色产品:鸡胚提取物CEE、B27、N2、霍乱毒素B亚单位CTB、牛脑垂体提取物BPE、百日咳毒素PTX、重组人胰岛素Insulin、人源低密度脂蛋白LDL...
|
爱必信(上海)生物科技有限公司 联系邮箱:lanwu@univ-bio.com 微信公众号:爱必信生物 |
![]() |