14 年
手机商铺
公司新闻/正文
215 人阅读发布时间:2025-12-10 09:33
乳腺癌骨转移是临床治疗的“老大难”——65%-75%的患者会出现骨转移,median生存期仅3-5年,现有疗法难以突破生存瓶颈。近期,《Cancer Res.》发表文章揭示PRODH2介导的羟脯氨酸(Hyp)代谢机制,absin三款核心试剂盒(abs580066、abs580254、abs580016)为研究提供关键数据支撑。
文献标题:PRODH2-Mediated Metabolism in the Bone Microenvironment Promotes Breast Cancer Metastasis
发表期刊:Cancer Res.(IF 16.6)
DOI:10.1158/0008-5472.CAN-24-4391
核心试剂:absin 羟脯氨酸检测试剂盒(abs580066)、乙酰辅酶A检测试剂盒(abs580254)、丙酮酸检测试剂盒(abs580016)

研究者沿“临床现象→代谢靶点→机制验证→治疗验证”逻辑链推进,每一步紧扣乳腺癌骨转移核心矛盾:
1. 临床现象锚定方向:骨转移导致骨胶原降解,释放大量Hyp(羟脯氨酸),血清/尿液Hyp升高是骨转移潜在标志物,提示“Hyp代谢”为骨转移微环境关键节点。
图1:PRODH2在正常乳腺组织、无骨转移癌组织、骨转移灶中的表达差异
通过细胞实验、动物模型和临床样本验证,厘清PRODH2“双重作恶”机制,核心成果总结为4点:

图2:不同PRODH2表达水平下破骨细胞数量对比

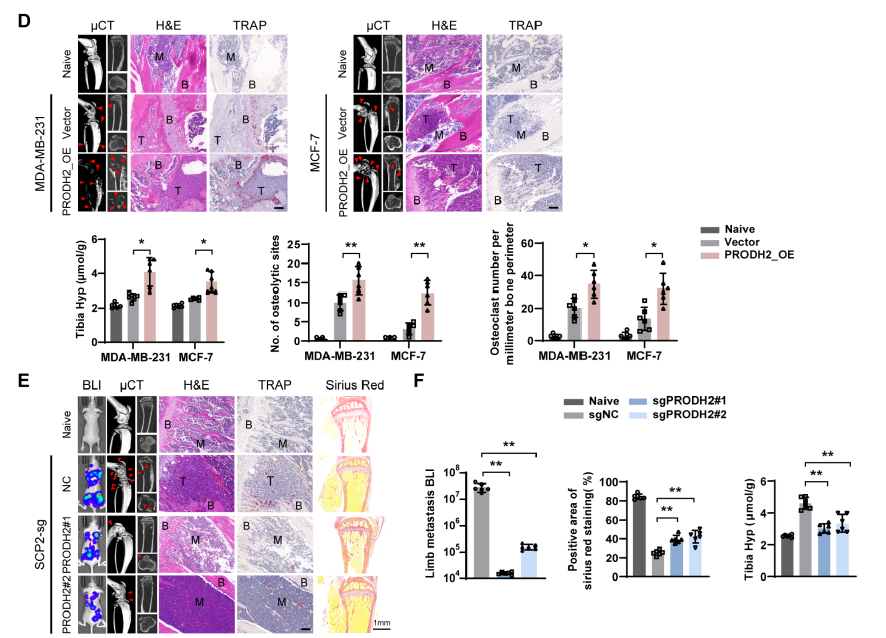
图3:PRODH2过表达/敲除对小鼠骨转移病灶的影响(μCT、H&E染色结果)
骨微环境缺氧、铁过载本应诱导癌细胞铁死亡,但PRODH2通过上调SLC7A11(胱氨酸转运体)促进谷胱甘肽(GSH)合成,中和脂质过氧化:
· PRODH2过表达细胞中,铁死亡标志物(MDA、4-HNE)降低;
图4:PRODH2表达水平与铁死亡标志物及诱导剂抗性的关系
PRODH2代谢Hyp产生乙酰-CoA和丙酮酸,其中乙酰-CoA招募乙酰转移酶KAT7,促进转录因子YY1在K230位点乙酰化:
· 乙酰化YY1更稳定,可结合SLC7A11启动子→上调表达→抑制铁死亡;
图5:PRODH2-Hyp-乙酰-CoA-YY1调控轴机制示意图
动物实验显示,PRODH2抑制剂(N-炔丙基甘氨酸)可显著:
· 减少骨溶解病灶(↓40%);
图6:PRODH2抑制剂处理后小鼠骨转移指标变化
研究核心机制(PRODH2调控Hyp→乙酰-CoA/丙酮酸代谢)需精准检测三者含量,absin三款试剂盒为关键工具,支撑3个核心结论验证:
核心作用:验证“骨溶解→Hyp释放”的源头
应用场景:检测癌细胞过表达/敲除PRODH2后,细胞及小鼠胫骨组织中Hyp的含量。
研究价值:
· 细胞层面:PRODH2过表达细胞的Hyp代谢加快,胞内Hyp水平降低;产品优势:灵敏度高(最低检测限达5μmol/L)、抗干扰能力强,适合骨组织等复杂样本,为“骨溶解-Hyp-PRODH2”关联提供直接数据。
核心作用:破解“代谢→表观调控”的桥梁
应用场景:检测PRODH2过表达/敲除细胞中乙酰-CoA的含量,验证PRODH2对乙酰-CoA生成的影响。
研究价值:
· PRODH2过表达细胞的乙酰-CoA水平比对照组高1.8倍;产品优势:采用特异性酶促反应,快速稳定检测,避免样本处理过程中乙酰-CoA降解,确保数据可靠。
核心作用:补充“Hyp代谢流”的完整性
应用场景:检测PRODH2调控下细胞内丙酮酸的含量变化,完善Hyp代谢通路验证。
研究价值:
· Hyp代谢产物除乙酰-CoA外,还有丙酮酸;产品优势:采用微板法,高通量同时检测多组样本,数据重复性好(CV<5%),适合机制研究中的批量验证。
| 产品货号 | 产品名称 | 检测指标 | 核心优势 | 研究应用场景 |
|---|---|---|---|---|
| abs580066 | 羟脯氨酸微量检测试剂盒 | 羟脯氨酸(Hyp) | 抗干扰强,适合复杂样本 | 骨代谢、癌症转移、胶原降解 |
| abs580254 | 乙酰辅酶A含量检测试剂盒 | 乙酰-CoA | 快速稳定,防样本降解 | 代谢-表观调控、能量代谢 |
| abs580016 | 丙酮酸微量检测试剂盒 | 丙酮酸 | 高通量,重复性好 | 糖酵解、氨基酸代谢通路 |
从临床问题到机制突破,再到治疗潜力验证,这项乳腺癌骨转移研究的每一步,都离不开“精准的代谢数据”支撑。
abs580066、abs580254、abs580016三款试剂盒,凭借高灵敏度、强特异性的检测能力,帮助研究者清晰解析PRODH2介导的Hyp代谢通路,为“代谢-表观-转移”的机制闭环提供关键证据,助力科研成果登顶国际前沿。
| 货号 | 品名 | 用途 |
|---|---|---|
| abs580002 | Alanine Transaminase Microplate Assay Kit | 谷丙转氨酶(ALT)检测 |
| abs580004 | Aspartate Transaminase Microplate Assay Kit | 谷草转氨酶(AST)检测 |
| abs580005 | Glutamate Microplate Assay Kit | 谷氨酸(Glu)检测 |
| abs580063 | Glutamate Synthase Microplate Assay Kit | 谷氨酸合成酶(GOGAT)检测 |
| abs580064 | Glutaminase Microplate Assay Kit | 谷氨酰胺酶(GLS)检测 |
| abs580116 | Arginase Microplate Assay Kit | 精氨酸酶检测 |
| abs580184 | Lysine Microplate Assay Kit | 赖氨酸(LYS)检测 |
| abs580118 | Proline Microplate Assay Kit | 脯氨酸(PRO)检测 |
| abs580127 | Cysteine Microplate Assay Kit | 半胱氨酸(Cys)检测 |
| abs580187 | Total Amino Acid Microplate Assay Kit | 氨基酸(AA)检测 |
| abs580157 | Acetolactate Synthase Microplate Assay Kit | 乙酰乳酸合成酶(ALS)检测 |
注:文中文献图表均源自《Cancer Res.》2025年文章:PRODH2-Mediated Metabolism in the Bone Microenvironment Promotes Breast Cancer Metastasis
Absin产品线:
爆款产品:十大试剂盒(mIHC、IHC、凋亡、ELISA、ChIP、Co-IP、TR-FRET、生化检测、残留检测、多因子检测);细胞培养(类器官试剂盒+基质胶,胎牛血清+培养添加剂+细胞因子)、分化试剂盒;分子(mRNA合成服务+提取试剂盒);化合物大包装;辅助试剂、耗材/仪器、定制服务(抗体/多肽/蛋白/标记/检测)...
特色产品:鸡胚提取物CEE、B27、N2、霍乱毒素B亚单位CTB、牛脑垂体提取物BPE、百日咳毒素PTX、重组人胰岛素Insulin、人源低密度脂蛋白LDL...
|
爱必信(上海)生物科技有限公司 联系邮箱:lanwu@univ-bio.com 微信公众号:爱必信生物 |
![]() |