14 年
手机商铺
公司新闻/正文
437 人阅读发布时间:2025-12-02 09:15
在肿瘤治疗领域,如何将免疫 “冷肿瘤” 转化为 “热肿瘤”、激活全身抗肿瘤免疫以攻克转移病灶,一直是科研与临床的核心难题。2025 年发表于《Advanced Science》的一项研究“Bispecific Antibody Targeting VEGF/TGF‐β Synergizes with Local Radiotherapy: Turning Tumors from Cold to Inflamed and Amplifying Abscopal Effects”给出了创新解决方案 —— 靶向 VEGF/TGF-β 的双特异性抗体 Y332D 与局部放疗(RT)协同作用,不仅重塑肿瘤微环境(TME),更显著增强远隔效应,为实体瘤及转移灶治疗提供新策略。而 Absin 的小鼠 CXCL10/IP-10 ELISA 试剂盒(货号:abs520013)为该研究的免疫机制验证提供了精准的数据支撑。

一、研究背景:放疗的 “双刃剑” 与双抗的破局思路
局部放疗是实体瘤的一线治疗手段,其核心价值不仅在于直接诱导肿瘤细胞 DNA 双链断裂,更能通过免疫启动效应重塑 TME:激活 cGAS-STING 通路、诱导免疫原性细胞死亡(ICD)、促进抗原呈递及 T 细胞浸润,理论上可将 “冷肿瘤” 转化为 “热肿瘤”。
然而,放疗存在显著的 “副作用”—— 会诱导肿瘤微环境中VEGF(血管内皮生长因子)和 TGF-β(转化生长因子 -β)的高表达:
· VEGF:促进异常血管生成,导致肿瘤缺氧、酸中毒,抑制细胞毒性 T 细胞(CTL)功能与树突状细胞(DC)成熟;
· TGF-β:诱导上皮 - 间质转化(EMT)、肿瘤相关成纤维细胞(CAFs)活化及免疫抑制细胞(如 Treg、M2 型巨噬细胞)聚集,削弱放疗的免疫激活效果,甚至增强肿瘤放射性抵抗与转移能力。
基于此,研究团队提出核心假设:同时阻断 VEGF 和 TGF-β 信号通路,或可逆转放疗的负面效应,同时放大其免疫激活作用。
二、核心研究成果:Y332D + 放疗的协同 “三重效应”
研究团队在 4T1 乳腺癌、CT26 结直肠癌、H22 肝癌及 GL261 胶质母细胞瘤等多种小鼠模型中,验证了 Y332D 与放疗的协同抗肿瘤效果,核心成果可概括为 “三重效应”:
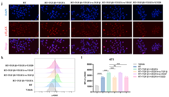
1. 逆转放疗负面效应,增强肿瘤放射性敏感性
放疗会显著上调肿瘤组织及小鼠血浆中 VEGF 和 TGF-β 的表达,而 Y332D 可通过双重阻断:

· 抑制 TGF-β 介导的 DNA 损伤修复(DDR):减少 γ-H2AX 焦点形成,降低肿瘤细胞对放疗的抵抗;

· 逆转 VEGF 诱导的异常血管生成:通过 CD31 染色显示,Y332D 联合放疗显著降低肿瘤微血管密度(MVD),改善肿瘤微环境供氧;

· 抑制 EMT 与 CAFs 活化:通过 IHC 染色验证,Y332D 可下调 N - 钙粘蛋白、波形蛋白(Vimentin)及 α-SMA(CAFs 标志物)的表达,减少肿瘤间质屏障。

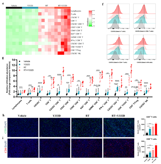
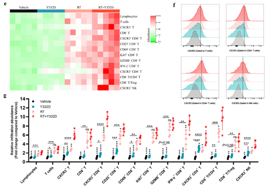
2. 放大放疗免疫激活作用,实现 “冷肿瘤” 热转化
Y332D 不仅抵消放疗的免疫抑制,更能增强其免疫启动效果:
· 促进 DC 成熟与 M1 型巨噬细胞极化:流式细胞术显示,联合治疗组 CD86 + 成熟 DC 比例及 M1/M2 巨噬细胞比值显著升高;

· 增强 T 细胞浸润与功能:联合治疗组肿瘤内 CD3+T 细胞、CD8+T 细胞(尤其是活化型 CD25+/CD69+ CD8+T、细胞毒性 Gzmb+ CD8+T)浸润量显著增加,且 CD8+T/Treg 比值升高;

· 激活 IFN-Ⅰ 通路与趋化因子分泌:这一过程中,Absin 的Mouse CXCL10/IP-10/CRG-2 ELISA Kit (abs520013) 试剂盒发挥了关键作用 —— 通过检测细胞上清中 CXCL10(IFN-Ⅰ 诱导的关键趋化因子,可招募 CXCR3+ T 细胞)的表达,证实放疗联合 Y332D 可显著上调 CXCL10 的 mRNA 及蛋白水平,为 T 细胞浸润提供 “趋化信号” 证据。

3. 激活远隔效应,抑制转移病灶生长
“远隔效应”(Abscopal Effect)指局部放疗诱导全身抗肿瘤免疫,抑制未照射的转移灶生长,是放疗联合免疫治疗的核心目标之一。研究发现:
· 在 4T1 乳腺癌肺转移模型中,单独放疗对肺转移灶无显著抑制作用,而 Y332D 联合放疗可显著降低肺转移灶的生物发光信号;

· 机制上,联合治疗可促进转移肺组织中 CD8+T 细胞、NK 细胞的浸润与活化,同时减少免疫抑制性髓系抑制细胞(MDSCs)的比例,为远隔效应提供了免疫细胞层面的解释。

三、Absin abs520013:免疫趋化机制验证的 “关键工具”
在该研究的免疫机制探索中,趋化因子 CXCL10 的表达水平是验证 “放疗 + Y332D 如何招募 T 细胞至肿瘤微环境” 的核心指标。Absin 的小鼠 CXCL10/IP-10 ELISA 试剂盒(货号:abs520013)凭借高特异性、高灵敏度的优势,精准检测了以下样本中 CXCL10 的浓度:
1. 体外细胞上清:检测 4T1、CT26、H22、GL261 等肿瘤细胞经放疗后的 CXCL10 分泌量,证实放疗可显著诱导 CXCL10 表达;
2. 体内肿瘤组织匀浆:验证 Y332D 联合放疗可进一步上调肿瘤微环境中 CXCL10 的水平,为 T 细胞浸润提供趋化信号。

该试剂盒的检测结果直接支撑了 “放疗 + Y332D 通过上调 CXCL10,招募 CXCR3+ T 细胞至肿瘤微环境” 的核心机制,是连接 “信号通路激活” 与 “免疫细胞浸润” 的关键数据桥梁。

abs520013 产品优势适配研究需求:
· 高特异性:针对小鼠 CXCL10/IP-10 设计,无交叉反应,避免其他趋化因子干扰;
· 高灵敏度:最低检测限可达 pg 级,可精准捕捉放疗后 CXCL10 的细微表达变化;
· 操作便捷:适合批量样本检测,满足多模型、多时间点的实验需求。
四、研究意义与未来展望
该研究不仅证实了 Y332D 与放疗联合的协同抗肿瘤效果,更提出了 “双抗 + 放疗” 重塑 TME 的全新策略 —— 通过 “阻断免疫抑制通路 + 放大免疫激活信号”,将局部治疗转化为全身抗肿瘤免疫反应,为转移性实体瘤的治疗提供了新方向。
而 Absin 作为生命科学研究的工具服务商,始终以 “高精度、高可靠” 的试剂助力科研突破。除了本次研究中用到的 abs520013 CXCL10 ELISA 试剂盒,Absin 还提供涵盖细胞因子检测(如 IFN-β、TGF-β、VEGF)、免疫细胞染色抗体、细胞功能分析试剂等在内的 “肿瘤免疫研究整体解决方案”。
参考文献:
Bispecific Antibody Targeting VEGF/TGF‐β Synergizes with Local Radiotherapy: Turning Tumors from Cold to Inflamed and Amplifying Abscopal Effects. Adv Sci (Weinh). 2025 Jun 5 .
使用产品
|
货号 |
产品名称 |
应用场景 |
|
abs520013 |
Mouse CXCL10/IP-10/CRG-2 ELISA Kit |
检测血清、骨髓液、细胞上清中 CXCL10 水平 |
更多ELISA 试剂盒
| 货号 | 名称 | 文献数 |
| abs520010 | Mouse TNF-α ELISA Kit | 92 篇 |
| abs520004 | Mouse IL-6 ELISA Kit | 86 篇 |
| abs520001 | Mouse IL-1β ELISA Kit | 81 篇 |
| abs510006 | Human TNF-α ELISA Kit | 52 篇 |
| abs510003 | Human IL-6 ELISA Kit | 34 篇 |
| abs520007 | Mouse IFN-γ ELISA Kit | 32 篇 |
| abs510007 | Human IFN-γ ELISA Kit | 22 篇 |
| abs520005 | Mouse IL-10 ELISA Kit | 21 篇 |
| abs510002 | Human IL-1β ELISA Kit | 16 篇 |
| abs510005 | Human IL-10 ELISA Kit | 15篇 |
| abs520003 | Mouse IL-4 ELISA Kit | 15 篇 |
如需了解更多产品信息或实验方案支持,可访问 Absin 官网(www.absin.cn)或联系技术支持团队,我们将为您提供专业服务!
Absin产品线:
爆款产品:十大试剂盒(mIHC、IHC、凋亡、ELISA、ChIP、Co-IP、TR-FRET、生化检测、残留检测、多因子检测);细胞培养(类器官试剂盒+基质胶,胎牛血清+培养添加剂+细胞因子)、分化试剂盒;分子(mRNA合成服务+提取试剂盒);化合物大包装;辅助试剂、耗材/仪器、定制服务(抗体/多肽/蛋白/标记/检测)...
特色产品:鸡胚提取物CEE、B27、N2、霍乱毒素B亚单位CTB、牛脑垂体提取物BPE、百日咳毒素PTX、重组人胰岛素Insulin、人源低密度脂蛋白LDL...
|
爱必信(上海)生物科技有限公司 联系邮箱:lanwu@univ-bio.com 微信公众号:爱必信生物 |
![]() |