14 年
手机商铺
公司新闻/正文
102 人阅读发布时间:2025-12-01 16:20
在衰老过程中,造血干细胞(HSC)功能衰退会引发贫血、免疫缺陷等一系列健康问题,其背后的分子机制一直是免疫学与衰老研究领域的重点。近日,来自同济大学等机构的研究团队在《Science Immunology》发表重磅研究” Bcl11a maintains hematopoietic stem cell function but accelerates inflammation-driven exhaustion during aging”,揭示了转录因子 Bcl11a 在 HSC 衰老中的双重作用,为延缓造血系统衰老、改善相关疾病提供了全新靶点。而在这项高质量研究中,Absin 的 IL-1β ELISA 检测试剂盒(货号:abs520001)成为解析炎症机制的关键工具,为研究成果的产出提供了可靠支持。
一、研究背景:聚焦 HSC 衰老,破解 Bcl11a 的 “双刃剑” 谜题
造血干细胞是维持终身血液与免疫系统稳态的核心,但其功能会随年龄增长逐渐衰退 —— 表现为自我更新能力下降、DNA 损伤累积、分化失衡等。此前研究发现,转录因子 Bcl11a 在年轻小鼠 HSC 中高表达,对维持其多能性至关重要,且在多种血液肿瘤中存在异常过表达。但 Bcl11a 在 HSC 衰老过程中具体扮演什么角色?是 “保护者” 还是 “加速者”?这一问题尚未明确。
研究团队提出核心假设:Bcl11a 可能通过细胞自主性(直接调控 HSC 自身功能)与非细胞自主性(调控骨髓微环境)两种方式,对 HSC 衰老产生双重影响。为验证这一假设,团队设计了一系列精巧实验,而炎症因子 IL-1β 作为骨髓微环境中的关键信号分子,其水平检测成为连接 Bcl11a 作用与 HSC 衰老的核心环节 —— 这也正是 Absin abs520001 产品发挥作用的关键场景。
二、研究思路:从 “细胞自主性” 到 “微环境调控”,层层拆解 Bcl11a 的作用机制
1. 构建诱导性嵌合小鼠模型,精准追踪 Bcl11a 的细胞自主性作用
为避免传统基因敲除 / 过表达模型的局限性,研究团队创新构建了可诱导 Bcl11a 嵌合(iMOSBcl11a)小鼠模型:通过 Cre 重组酶介导,使小鼠体内同时存在 Bcl11a 过表达细胞(T1-eGFP 标记)与对照细胞(T2-tdTomato 标记),且两种细胞共享同一骨髓微环境,可直接对比 Bcl11a 对 HSC 的内在影响。
结果发现:Bcl11a 过表达的 HSC(T1-eGFP+)在衰老过程中,自我更新能力显著增强 —— 表现为移植后的造血重建效率更高、DNA 损伤更少(γH2AX 焦点减少),且能维持 H4K16ac 等蛋白的极化状态(图 1)。进一步通过 RNA-seq、ATAC-seq 等多组学分析证实,Bcl11a 通过促进 HSC 静息状态相关基因表达、抑制细胞活化通路,直接保护 HSC 功能,延缓其内在衰老。

图1 γH2AX 标记的 DNA 损伤焦点在 Bcl11a 过表达 HSC 中显著减少;H4K16ac 极化状态在 Bcl11a 过表达 HSC 中更稳定,标尺 = 2μm
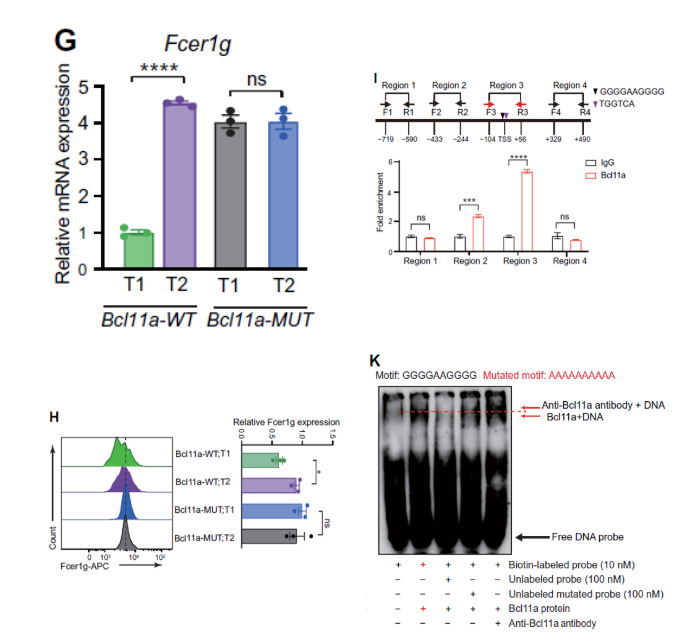
2. 锁定关键靶点 Fcer1g,揭示 Bcl11a 的 “抗活化” 机制
为明确 Bcl11a 调控 HSC 静息的分子靶点,研究团队通过 CUT&Tag(染色质结合位点检测)结合 RNA-seq、ATAC-seq 分析,发现 Bcl11a 可直接结合到Fcer1g 基因启动子区域 ,抑制其表达。Fcer1g 是 Fc 受体的共同亚基,其介导的信号会激活 HSC 分化、削弱自我更新能力(图 2)。
实验证实:Bcl11a 过表达的 HSC 中,Fcer1g mRNA 与蛋白水平显著降低,且对 IgG 免疫复合物(IC)诱导的活化不敏感;而敲除 Fcer1g 后,即使在炎症刺激下,HSC 仍能维持自我更新能力。这表明,Bcl11a 通过 “抑制 Fcer1g - 活化信号轴”,为 HSC 筑起 “保护屏障”。

图2:CUT&Tag 验证 Bcl11a 结合 Fcer1g 启动子;Bcl11a 过表达显著降低 HSC 中 Fcer1g 蛋白水平,FMO 为阴性对照
3. 转向非细胞自主性:Bcl11a 通过促进 IL-1β,加速骨髓炎症与 HSC 衰老
有趣的是,研究团队发现 Bcl11a 并非单纯的 “保护者”—— 其过表达会通过非细胞自主性方式破坏骨髓微环境:
• 第一步:Bcl11a 促进骨髓髓系细胞分泌IL-1β:通过 CUT&Tag 与双荧光素酶报告实验证实,Bcl11a 可与转录因子 PU.1 协同结合到 IL-1β 基因启动子,显著增强其表达;
• 第二步:IL-1β 恶化 HSC 功能:升高的 IL-1β 会诱导 HSC 中 Fc 受体表达,增强 Fcer1g 信号,最终导致 HSC 过度分化、自我更新能力丧失(图 3);
• 关键验证:阻断 IL-1β 可逆转 HSC 衰老:当使用 IL-1 受体拮抗剂 Anakinra 处理小鼠后,Bcl11a 过表达引起的 HSC 功能衰退被完全抑制。
而在这一关键环节中,Absin 的 IL-1β ELISA 试剂盒(abs520001) 发挥了核心作用 —— 研究团队通过该试剂盒精准检测了骨髓液及髓系细胞培养上清中的 IL-1β 水平,直接证实:Bcl11a 过表达小鼠的骨髓 IL-1β 浓度显著高于对照小鼠,且髓系细胞分泌 IL-1β 的能力明显增强(图 3 右)。该结果为 “Bcl11a 通过 IL-1β 调控骨髓微环境” 这一结论提供了直接的定量证据。

图3:Bcl11a 与 PU.1 协同激活 IL-1β 启动子;Absin abs520001 检测显示,Bcl11a 过表达小鼠骨髓液中 IL-1β 浓度显著升高,n=7,*P<0.01
4. 总结:Bcl11a 的 “双重角色” 与 IL-1β-Fcer1g 轴的核心作用
综合所有实验结果,研究团队提出 Bcl11a 调控 HSC 衰老的 “双重机制模型”(图 4):
• 细胞自主性保护:Bcl11a 直接抑制 Fcer1g 表达,维持 HSC 静息状态,延缓内在功能衰退;
• 非细胞自主性破坏:Bcl11a 促进骨髓髓系细胞分泌 IL-1β,通过 IL-1β-Fcer1g 轴激活 HSC 分化,加速其耗竭。
这一模型完美解释了 Bcl11a 在 HSC 衰老中的 “双刃剑” 效应,也为干预策略提供了明确方向 —— 例如通过调控 Bcl11a 表达平衡、阻断 IL-1β 信号,可同时保护 HSC 自身功能并改善骨髓微环境

图4:红色箭头:Bcl11a 的非细胞自主性破坏作用;绿色箭头:Bcl11a 的细胞自主性保护作用;Absin abs520001 用于检测 IL-1β 水平,验证微环境调控机制
三、Absin abs520001:精准检测 IL-1β,助力炎症机制研究
在本研究中,Absin 的 IL-1β ELISA 检测试剂盒(货号:abs520001) 并非简单的 “检测工具”,而是连接 “Bcl11a 调控” 与 “微环境炎症” 的关键纽带。该试剂盒为何能得到研究团队的信赖?核心优势体现在以下三点:
1. 高灵敏度与特异性:可精准检测小鼠骨髓液、细胞培养上清等样本中的IL-1β 水平,最低检测限低至 pg 级,有效区分不同实验组的细微差异;
2. 操作便捷与重复性好:按照试剂盒说明书操作,可在短时间内完成批量样本检测,且多次重复实验的 CV 值 < 10%,确保数据可靠性;
3. 适配多样本类型:无论是新鲜收集的骨髓液,还是体外培养的髓系细胞上清,均能通过该试剂盒获得稳定的检测结果,满足研究中不同场景的需求。
正如本研究所示,abs520001 不仅证实了 Bcl11a 过表达对 IL-1β 分泌的促进作用,还为 “IL-1β 是 Bcl11a 非细胞自主性作用的关键介质” 这一核心结论提供了直接证据,成为推动研究突破的重要助力。
四、研究意义与未来展望
这项研究不仅揭示了 Bcl11a 在 HSC 衰老中的双重作用机制,更为相关疾病的干预提供了新靶点:例如针对化疗、CAR-T 治疗后常见的造血功能损伤,可通过调控 Bcl11a 或阻断 IL-1β 信号,促进 HSC 恢复;同时,该研究也为理解炎症与衰老的关联提供了全新视角。
而 Absin 作为生命科学研究的可靠伙伴,将持续为科研工作者提供高质量的试剂与工具 —— 从 ELISA 试剂盒、抗体到小分子化合物,Absin 致力于助力更多像这样的突破性研究,推动生命科学领域的进步。未来,期待 Absin 产品能在更多免疫学、衰老学、肿瘤学研究中发挥作用,为科研成果转化提供坚实支持。
使用产品
|
产品名称 |
货号 |
应用场景 |
|
Mouse IL-1β ELISA Kit |
abs520001 |
检测血清、骨髓液、细胞上清中 IL-1β 水平 |
更多ELISA 试剂盒
| 货号 | 名称 |
| abs510001 | Human IL-2 ELISA Kit |
| abs510002 | Human IL-1 beta ELISA kit |
| abs510003 | Human IL-6 ELISA Kit |
| abs520002 | Mouse IL-2 ELISA KIT |
| abs520003 | Mouse IL-4 ELISA KIT |
| abs530005 | Rat IL-2 ELISA KIT |
| abs530006 | Rat IL-4 ELISA KIT |
| abs530007 | Rat TNF-α ELISA Kit |
| abs540001 | Porcine IFN-gamma ELISA Kit |
| abs540002 | Porcine IL-1 beta ELISA KIT |
| abs540003 | Porcine IL-6 ELISA KIT |
Absin产品线:
爆款产品:十大试剂盒(mIHC、IHC、凋亡、ELISA、ChIP、Co-IP、TR-FRET、生化检测、残留检测、多因子检测);细胞培养(类器官试剂盒+基质胶,胎牛血清+培养添加剂+细胞因子)、分化试剂盒;分子(mRNA合成服务+提取试剂盒);化合物大包装;辅助试剂、耗材/仪器、定制服务(抗体/多肽/蛋白/标记/检测)...
特色产品:鸡胚提取物CEE、B27、N2、霍乱毒素B亚单位CTB、牛脑垂体提取物BPE、百日咳毒素PTX、重组人胰岛素Insulin、人源低密度脂蛋白LDL...
|
爱必信(上海)生物科技有限公司 联系邮箱:lanwu@univ-bio.com 微信公众号:爱必信生物 |
![]() |