14 年
手机商铺
公司新闻/正文
791 人阅读发布时间:2025-11-19 10:53
动物模型,是医学研究者精心构建的模拟人类疾病表现的生命载体,其精准复刻了疾病的复杂进程与关键特征。主要用于实验生理学、实验病理学和实验治疗学(包括新药筛选)研究。比如一些经典的动物模型———EAE模型、癫痫模型、AD模型、糖尿病模型、肠炎模型、急性胰腺炎模型等。
实验性自身免疫性脑脊髓炎(experimental autoimmune encephalomyelitis, EAE)模型[1]
造模分子:MOG(35-55)、百日咳毒素(PTX)
造模机制:MOG(35–55)作为自身抗原在FCA中经MHC-II递送,诱导外周Th1/Th17扩增;PTX通过ADP-核糖基化破坏BBB、激活TLR4–IL-1β/6轴并上调黏附分子,协同放大T细胞入脑与髓鞘攻击,快速建立T细胞驱动的EAE模型。
造模方法:6 - 8周龄的雌性C57BL/6小鼠,麻醉后每只小鼠背部脊椎两侧皮下四点注射200μL乳剂,每点各50μL。乳剂中含有200μg MOG(35-55)肽(abs815889),并与等量的弗氏完全佐剂(含一定浓度的热灭活结核杆菌 H37 Ra)混合。免疫当天(0h)和免疫后第2天(48h)分别给予小鼠腹腔注射200 ng PTX(abs42024900)以增强免疫。
应用案例:PTX构建C57BL/6小鼠EAE模型,验证抗原特异性调节性T细胞(Treg)过继治疗是否能促进Th17细胞的生成。

图1 Tregs细胞的过继转移可促进EAE中Th17的生成
癫痫(Status epilepticus,SE)模型[2]
造模分子:东莨菪碱(别名:匹罗卡品)
造模机制:东莨菪碱是致痫剂,诱发癫痫。东莨菪碱诱导癫痫的本质是“外源性M受体过度激活→中枢胆碱能通路失衡→海马等易感脑区兴奋性异常升高→神经元同步化放电→癫痫发作” 的级联反应。东莨菪碱是外周胆碱能M受体拮抗剂,保护剂,防止动物过早死亡。
造模方法:6 周龄雄性 C57BL/6 小鼠,所用实验动物均在中国医科大学实验动物中心喂养,室温为 23 度恒温,湿度适宜,每笼 5-6 只小鼠,普通饮食。适应性喂养 2 周后,随机分为两组(n=6):对照组和癫痫组。癫痫组小鼠接受皮下注射 1 mg/kg 东莨菪碱(abs47000420),注射 30min后,腹腔注射 340 mg/kg 东莨菪碱(abs47001830)。90min后腹腔注射 6 mg/kg 安定。对照组小鼠相应的注射等体积对照溶剂。
应用案例:东莨菪碱构建C57BL/6小鼠SE模型,用于MiR-330-5p 通过靶向 TLR4 减轻匹罗卡品诱导的小鼠癫痫发作的机制研究。

图2 Western blot 实验检测癫痫组和对照组小鼠海马组织 TLR4 的表达水平
阿尔茨海默病(Alzheimer's disease, AD)模型[3]
造模分子:Aβ1-42、Aβ25-35、Aβ1-40
造模机制:β-淀粉样蛋白(amyloid β-protein,Aβ)沉积是 AD 最为突出的病理特征之一。Aβ诱导AD模型的原理是通过外源性添加具有强聚集性和毒性的Aβ肽段,在培养的神经元中“重现”AD大脑中最关键的起始病理事件,从而引发一系列下游的分子和细胞变化(包括突触损伤、TAU病理、氧化应激等),最终导致神经元功能丧失和死亡。常用Aβ肽段包括Aβ1-42、Aβ25-35以及Aβ1-40等。
造模方法:AD细胞模型构建方法
(1)CGNs 分离与培养:取 P8 Wistar 大鼠小脑组织,机械破碎后用 2.5% 胰蛋白酶+DNase I(abs47047435)于37°C 消化30min;含10% FBS(abs972)的DMEM终止反应,离心重悬细胞,计数后接种。
(2)细胞接种与培养条件:以 1×10⁶个/皿密度接种于0.1% PLL包被培养皿,用含 2% B-27(abs9120)、1% L-谷氨酰胺(abs9141)、0.2% Primocin的Neurobasal 培养基,于 37°C、5% CO₂孵箱培养;次日换含 2% D -葡萄糖的Neurobasal培养基,加 10 μM AraC 抑制非神经元细胞生长。
(3)Aβ1-42纤维制备:1% NH4OH 溶解 Aβ1-42肽段(abs45128173),无 Ca2+/Mg2+PBS(abs970)稀释至 1 mg/mL;取等效7μM可溶性肽液,37°C 轻摇孵育 24h 或 48h 形成纤维。
(4)AD模型建立:DIV5时,CGNs分别暴露于24h/48h 预孵育的 Aβ1-42纤维,处理48h;DIV7通过免疫组化与组织化学验证模型成功。
应用案例:Aβ1-42纤维构建Wistar大鼠小脑颗粒神经元(CGNs)AD细胞模型,用于探究DNA拓扑异构酶IIβ(Topo IIβ)在AD病理过程中的作用及其与核受体Nurr1的调控关系。

图3 拓扑异构酶 IIβ(topo IIβ)表达与阿尔茨海默病(AD)的相关性
糖尿病(Diabetes Mellitus,DM)模型造模方法[4]
造模分子:链脲菌素
造模机制:链脲菌素(STZ)是通过其葡萄糖类似物的特性被胰腺β细胞特异性摄取,通过在细胞内引起DNA烷基化、PARP激活导致的能量耗竭以及氧化应激等多重作用,最终选择性地破坏β细胞,导致胰岛素分泌绝对缺乏,从而成功建立糖尿病动物模型。
造模方法:8周龄雄性 C57BL/6J小鼠在适应性喂养一周后,随机分为对照组,糖尿病模型组(STZ组)。糖尿病模型组小鼠以55mgkg剂量连续5天腹腔注射STZ溶液(abs812888),对照组注射相同剂量的柠酸缓冲液。通过尾静脉取血,使用血糖仪测量空腹血糖水平,将空腹血糖高于11.1 mmol/L 的小鼠筛选为成功的糖尿病模型组。
应用案例:链脲菌素构建C57BL/6J小鼠SE模型,用于研究肠道菌群在糖尿病小鼠合并认知功能障碍中的作用。

图4 对照组和STZ组小鼠体重、饮水量、进食量、空腹血糖的比较
炎症性肠病(inflammatory bowel disease,IBD)模型造模方法[5]
造模分子:硫酸葡聚糖钠盐
造模机制:硫酸葡聚糖钠盐(DSS)通过破坏肠上皮紧密连接,损伤肠道屏障,增加通透性,促使菌群易位,进而激活TLR4/NF-κB炎症通路,加剧肠道炎症反应。该机制是构建IBD动物模型及研究肠屏障损伤与免疫激活的重要基础。
造模方法:野生型 C57BL/6 J 小鼠饲养于光照(12h光/暗循环)和温度(22±0.5℃)可控的房间内,自由自由饮食和饮水。经过1周的适应期后,小鼠通过自由饮用含 5%(w/v)DSS 的水溶液(abs9192)7天建立结肠炎模型,对照组饮用无菌水。
应用案例:硫酸葡聚糖钠盐构建C57BL/6J小鼠溃疡性结肠炎(ulcerative colitis,UC)模型,用于研究UC的机制及药物筛选。

图5 DSS诱导结肠炎小鼠结肠的外观及长度(A)、体重及疾病活动指数(B&C)、形态学(D)以及 mRNA 水平及蛋白水平变化
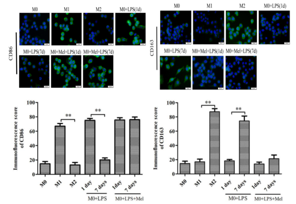
脂多糖(LPS)诱导巨噬细胞极化为 M1 型巨噬细胞模型[6]
造模分子:脂多糖(来源:大肠杆菌O55:B5)
造模机制:脂多糖(LPS)通过激活巨噬细胞表面的Toll样受体4(TLR4),启动细胞内信号通路,诱导其向M1型极化。LPS→结合TLR4/MD2受体→激活MyD88依赖途径(NF-κB/MAPK)和TRIF依赖途径(IRF3)→转录因子入核→启动M1相关基因(促炎因子、iNOS等)表达→巨噬细胞获得M1型表型。
这个过程是机体应对革兰氏阴性菌感染的关键快速免疫反应,但过度或持续的激活也会导致严重的炎症损伤,与多种炎症性疾病和脓毒症的发生密切相关。
造模方法:RAW264.7 巨噬细胞,用 10 ng/mL LPS(abs47014848)刺激巨细胞24h极化为 M1 型巨噬细胞,用 10 ng/mL IL-4 刺激巨噬细胞 24h 极化为 M2 型巨噬细胞。用 10 ng/mL LPS(abs47014848)连续刺激巨噬细胞 7天,每 24h 检测一次细胞表型变化。
应用案例:脂多糖(LPS)诱导RAW264.7细胞极化为M1型,用于研究褪黑素协同 LPS 调控巨噬细胞防治肿瘤的作用。

图6 褪黑素与 LPS 对巨噬细胞表型的影响
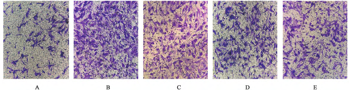
佛波酯(PMA)激活巨噬细胞(M0),结合IL-4诱导细胞极化为M2型巨噬细胞模型[7]
造模分子:佛波酯、IL-4
造模机制:佛波酯(PMA)将“未激活的、不敏感的”单核细胞/巨噬细胞转变为“已激活的、贴壁的、准备就绪的”巨噬细胞。在PMA预处理的基础上,IL-4作为关键的极化信号,通过其特异性受体和信号通路(JAK-STAT6),精确地将细胞导向M2型表型。
造模方法:首先使用终质量浓度为150μg/L PMA(abs9107)激活RAW264.7细胞(即 M0 型巨噬细胞)培养24 h 后,加入终质量浓度为20μg/L IL-4(abs04698),诱导RAW264.7 细胞向M2型巨噬细胞分化。
应用案例:PMA+IL-4诱导RAW264.7细胞极化为M2型,研究从CSF1R/STING/TBK1信号调控肿瘤相关巨噬细胞(TAMs)表型极化探究加味白头翁汤治疗结直肠癌的效应机制。

图7 IL-4 诱导的 M2 型巨噬细胞对 MC38 细胞侵袭能力的影响及加味白头翁汤含药血清干预后的抑制作用(吉姆萨染色,×200)注:A.空白组;B.IL-4 组;C.100μmol/L;D.200μmol/L;E.500μmol/L
动脉粥样硬化(Atherosclerosis, AS)细胞模型[8]
造模分子:氧化低密度脂蛋白(ox-LDL)
造模机制:ox-LDL在血管壁中的积累在 AS 的发展中起着关键作用。ox-LDL被巨噬细胞吞噬,在细胞内形成大量脂滴,巨噬细胞从而转化为泡沫细胞。泡沫细胞聚集是动脉粥样硬化早期病变。
造模方法:巨噬细胞系 RAW 264.7(购自美国典型培养物保藏中心,ATCC),实验组先用 PFE(从芫荽种子中提取的黄酮类化合物)(1.5、3.0、7.5 μg/mL)预处理 2h。对照组不加 PFE。然后添加 ox-LDL(abs47014903)至终浓度 100 μg/mL,与细胞共孵育 24h。
应用案例:ox-LDL诱导RAW264.7巨噬细胞转化为泡沫细胞,用于证实药物PFE通过PPARγ-ABCA1/ABCG1 通路促进胆固醇流出,抑制泡沫化。

图8 PFE改善泡沫细胞中的脂质积聚(泡沫细胞的代表性图像用油红O染色)。
急性胰腺炎(Acute Pancreatitis, AP)模型[9]
造模分子:雨蛙素
造模机制:雨蛙素是一种胆囊收缩素类似物,可过度刺激胰腺腺泡细胞,导致消化酶(如胰蛋白酶)在细胞内异常激活。消化酶的异常激活导致胰腺组织自我消化,引发局部炎症反应、水肿、细胞坏死。雨蛙素诱导的损伤会激活 NF-κB 等炎症信号通路,促进 TNF-α、IL-6 等促炎因子的释放。
造模方法:
(1)体外细胞模型:使用大鼠胰腺 AR42J 细胞系,用 10 nM 雨蛙素(abs45129586)处理细胞 24h,模拟胰腺炎症环境,对照组使用等量PBS。
(2)体内大鼠模型:使用健康雄性SD大鼠(6–8周龄),腹腔注射雨蛙素(剂量:50 µg/kg/次),每小时注射一次,共注射7次。对照组注射等体积生理盐水。
应用案例:雨蛙素诱导SD大鼠急性胰腺炎模型,用于证实槲皮素通过抑制 PFKFB3 调控糖酵解和线粒体功能,从而缓解急性胰腺炎。

图9 PFKFB3 抑制剂槲皮素改善急性胰腺炎(AP)大鼠模型的炎症与代谢状况
参考文献:
[1] Cheng H, Nan F, Ji N, et al. Regulatory T cell therapy promotes TGF-β and IL-6-dependent pro-inflammatory Th17 cell generation by reducing IL-2. Nat Commun. 2025;16(1):7644.
[2] 杨帆. MiR-330-5p通过靶向TLR4减轻匹罗卡品诱导的小鼠癫痫发作的机制研究[D]. 中国医科大学, 2022.
[3] Şule Terzioğlu-Uşak; Yesim Negis; Derya S,et al.Cellular Model of Alzheimer's Disease: Aβ1-42 Peptide Induces Amyloid Deposition and a Decrease in Topo Isomerase IIβ and Nurr1 Expression.Current Alzheimer Research.2017;14,636-644.
[4] 虞帆. 肠道菌群在糖尿病小鼠合并认知功能障碍中的作用[D]. 苏州大学, 2020.
[5] Chen L, Zhong XL, Cao WY, et al. IGF2/IGF2R/Sting signaling as a therapeutic target in DSS-induced ulcerative colitis. Eur J Pharmacol. 2023;960:176122.
[6] 林玉坤. 褪黑素协同LPS调控巨噬细胞防治肿瘤的作用研究[D]. 河南大学, 2020.
[7] 马成勇,张宝云,邓蓓蕾,等. 从CSF1R/STING/TBK1信号调控肿瘤相关巨噬细胞(TAMs)表型极化探究加味白头翁汤治疗结直肠癌的效应机制[J]. 中国实验方剂学杂志, 2023, 29 (17): 96-108.
[8] Liu J, Zhang W, Li Y, Li X, Li Y, Guo F. Flavonoids extract from the seeds of Psoralea corylifolia L. (PFE) alleviates atherosclerosis in high-fat diet-induced LDLR-/- mice. Phytomedicine. 2022;98:153983.
[9] Jiang H, Liu J, Xu Z, et al. Quercetin alleviates acute pancreatitis by modulating glycolysis and mitochondrial function via PFKFB3 inhibition. Cell Mol Life Sci. 2025;82(1):311.
动物造模产品推荐——神经系统疾病
|
疾病 |
化合物名称 |
货号 |
主要作用 |
|
多发性硬化(MS) |
百日咳毒素 |
abs42024900 |
血脑屏障开放剂 |
|
MOG(35-55) |
abs815889 |
EAE模型抗原 |
|
|
[Ser140]-PLP (139-151) |
abs45152261 |
EAE模型抗原 |
|
|
PLP (139-151) |
abs45153151 |
EAE模型抗原 |
|
|
PLP (178-191) |
abs45152963 |
EAE模型抗原 |
|
|
MBP (69–88) |
abs45152786 |
EAE模型抗原 |
|
|
MBP(1-11) |
abs45131577 |
EAE模型抗原 |
|
|
弗氏完全佐剂 |
abs9270 |
EAE模型中与MOG混合乳化后使用 |
|
|
弗氏完全佐剂(EAE模型专用) |
abs90351 |
EAE模型中与MOG混合乳化后使用 |
|
|
MRT-6160 |
abs823601 |
EAE阳性对照药 |
|
|
阿尔茨海默病(AD) |
Aβ(1-42) |
abs45128173 |
AD模型诱导剂 |
|
Aβ(1-40) |
abs44056601 |
AD模型诱导剂 |
|
|
Aβ(1-43) |
abs45128344 |
AD模型诱导剂 |
|
|
Aβ(25-35) |
abs45151799 |
AD模型诱导剂 |
|
|
FPS-ZM1 |
abs810156 |
Aβ聚集抑制剂 |
|
|
Alda-1 |
abs810155 |
醛脱氢酶激活剂 |
|
|
抑肽素 |
abs817902 |
β-分泌酶抑制剂 |
|
|
帕金森病(PD) |
MPTP 盐酸盐 |
abs814897 |
PD模型诱导剂 |
|
MPP+ iodide |
abs819581 |
PD模型诱导剂 |
|
|
癫痫/惊厥 |
东莨菪碱 |
abs47000420 |
癫痫模型诱导剂 |
|
东莨菪碱 |
abs47001830 |
癫痫模型诱导剂 |
|
|
荷包牡丹碱 |
abs812832 |
惊厥模型诱导剂 |
|
|
红藻氨酸 |
abs814947 |
兴奋性神经毒素 |
|
|
疼痛模型 |
辣椒素 |
abs817025 |
TRPV1激动剂 |
|
辣椒平 |
abs814873 |
TRPV1拮抗剂 |
|
|
精神分裂症 |
(+)MK-801 maleate |
abs810777 |
NMDA受体拮抗剂 |
|
焦虑模型 |
L-丁硫氨酸-亚砜亚胺 (L-BSO) |
abs811942 |
谷胱甘肽合成抑制剂 |
|
工具化合物 |
PLX5622 |
abs823427 |
小胶质细胞清除 |
|
CTxB-FITC |
abs80003 |
神经细胞示踪 |
动物造模产品推荐——炎症与免疫
|
疾病 |
化合物名称 |
货号 |
主要作用 |
|
炎症信号 |
脂多糖(O55:B5) |
abs47014848 |
TLR-4 激活剂 |
|
脂多糖(O111:B4) |
abs42020800 |
TLR-4 激活剂 |
|
|
MCC-950 sodium |
abs810111 |
NLRP3炎症小体抑制剂 |
|
|
Ferrostatin-1 |
abs813072 |
铁死亡抑制剂 |
|
|
特应性皮炎(AD) |
Calcipotriol |
abs820222 |
强诱导TSLP,驱动Th2炎症与瘙痒 |
|
卵清蛋白(OVA) |
abs9203 |
诱导特异性IgE与皮肤炎症 |
|
|
恶唑酮(OXA) |
abs42065081 |
形成慢性苔藓样病灶 |
|
|
结肠炎(IBD) |
硫酸葡聚糖钠盐(DSS) |
abs9192 |
肠道炎症诱导剂 |
|
哮喘 |
鸡蛋清白蛋白(精制级) |
abs9206 |
过敏原诱导剂 |
|
关节炎/狼疮性肾炎 |
姥鲛烷 |
abs42156029 |
自身免疫诱导剂 |
|
系统性红斑狼疮 |
咪喹莫特 |
abs816516 |
TLR7激动剂 |
动物造模产品推荐——肿瘤
|
疾病 |
化合物名称 |
货号 |
主要作用 |
|
皮肤癌 |
佛波酯 |
abs9107 |
肿瘤促进剂 |
|
肺肿瘤 |
尿烷 |
abs816485 |
肺癌诱导剂 |
|
乳腺癌/胃癌 |
N-亚硝基-N-甲基脲 |
abs822567 |
乳腺癌/胃癌诱导剂 |
|
化疗药物 |
顺铂 |
abs810466 |
DNA交联剂 |
|
依托泊苷 |
abs812962 |
拓扑异构酶抑制剂 |
|
|
靶向治疗 |
吉非替尼 |
abs812854 |
EGFR抑制剂 |
|
阿法替尼 |
abs810678 |
EGFR/HER2抑制剂 |
|
|
鲁索利替尼 |
abs810523 |
JAK抑制剂 |
|
|
表观遗传调控 |
曲古柳菌素A |
abs817876 |
HDAC抑制剂 |
|
5-氮杂胞嘧啶核苷 |
abs817890 |
DNA甲基化抑制剂 |
动物造模产品推荐——呼吸系统疾病
|
疾病 |
化合物名称 |
货号 |
主要作用 |
|
肺纤维化 |
硫酸博莱霉素 |
abs817895 |
肺纤维化诱导剂 |
|
盐酸胺碘酮 |
abs817251 |
肺纤维化诱导剂 |
|
|
核心蛋白聚糖 |
abs06612 |
纤维化调节剂 |
|
|
吡非尼酮 |
abs812862 |
抗肺纤维化药物 |
动物造模产品推荐——心血管疾病
|
疾病 |
化合物名称 |
货号 |
主要作用 |
|
心脏疾病 |
多柔比星 |
abs810716 |
心肌毒性诱导剂 |
|
阿霉素 |
abs817233 |
损伤心肌细胞结构 |
|
|
Necrostatin-1 |
abs810493 |
坏死性凋亡抑制剂 |
|
|
扎普司特 |
abs817409 |
PDE5抑制剂 |
|
|
高血压 |
醋酸去氧皮质酮 |
abs813590 |
盐敏感性高血压诱导剂 |
|
L-NAME hydrochloride |
abs817904 |
NOS抑制剂 |
|
|
血管紧张素 II 醋酸盐 |
abs811565 |
血管紧张素受体激动剂 |
|
|
动脉粥样硬化 |
人源氧化低密度脂蛋白 |
abs47014903 |
斑块形成诱导剂 |
|
胆固醇 |
abs816876 |
沉积于血管壁,形成ox-LDL |
动物造模产品推荐——内分泌与代谢疾病
|
疾病 |
化合物名称 |
货号 |
主要作用 |
|
糖尿病 |
链脲菌素 |
abs812888 |
胰岛β细胞损毁剂 |
|
盐酸二甲双胍 |
abs817883 |
AMPK激活剂 |
|
|
高尿酸 |
腺嘌呤 |
abs815941 |
抑制尿酸排泄、促进内源性尿酸生成 |
|
阿非昔芬 |
abs816150 |
胰岛素增敏剂 |
|
|
别嘌醇 |
abs813982 |
黄嘌呤氧化酶抑制剂 |
|
|
肥胖/脂代谢 |
GW4064 |
abs812162 |
FXR激动剂 |
|
棕榈酸 |
abs814575 |
脂毒性诱导剂 |
动物造模产品推荐——消化系统疾病
|
疾病 |
化合物名称 |
货号 |
主要作用 |
|
胰腺炎 |
雨蛙素 |
abs45129586 |
胰腺腺泡细胞激活剂 |
|
L-精氨酸 |
abs47033242 |
急性胰腺炎诱导剂 |
|
|
胃炎 |
脱氧胆酸钠 |
abs42147674 |
胃黏膜损伤剂 |
|
阿司匹林 |
abs47001499 |
急性胃炎诱导剂 |
|
|
吲哚美辛 |
abs817976 |
胃溃疡诱导剂 |
|
|
肝硬化 |
D-(+)-半乳糖胺盐酸盐 |
abs42016150 |
肝损伤诱导剂 |
|
胆汁淤积 |
石胆酸 |
abs813707 |
胆管损伤剂 |
|
十二指肠溃疡 |
半胱胺盐酸盐 |
abs813570 |
溃疡诱导剂 |
Absin产品线:
爆款产品:十大试剂盒(mIHC、IHC、凋亡、ELISA、ChIP、Co-IP、TR-FRET、生化检测、残留检测、多因子检测);细胞培养(类器官试剂盒+基质胶,胎牛血清+培养添加剂+细胞因子)、分化试剂盒;分子(mRNA合成服务+提取试剂盒);化合物大包装;辅助试剂、耗材/仪器、定制服务(抗体/多肽/蛋白/标记/检测)...
特色产品:鸡胚提取物CEE、B27、N2、霍乱毒素B亚单位CTB、牛脑垂体提取物BPE、百日咳毒素PTX、重组人胰岛素Insulin、人源低密度脂蛋白LDL...
|
爱必信(上海)生物科技有限公司 联系邮箱:lanwu@univ-bio.com 微信公众号:爱必信生物 |
![]() |