14 年
手机商铺
公司新闻/正文
181 人阅读发布时间:2025-11-14 10:55
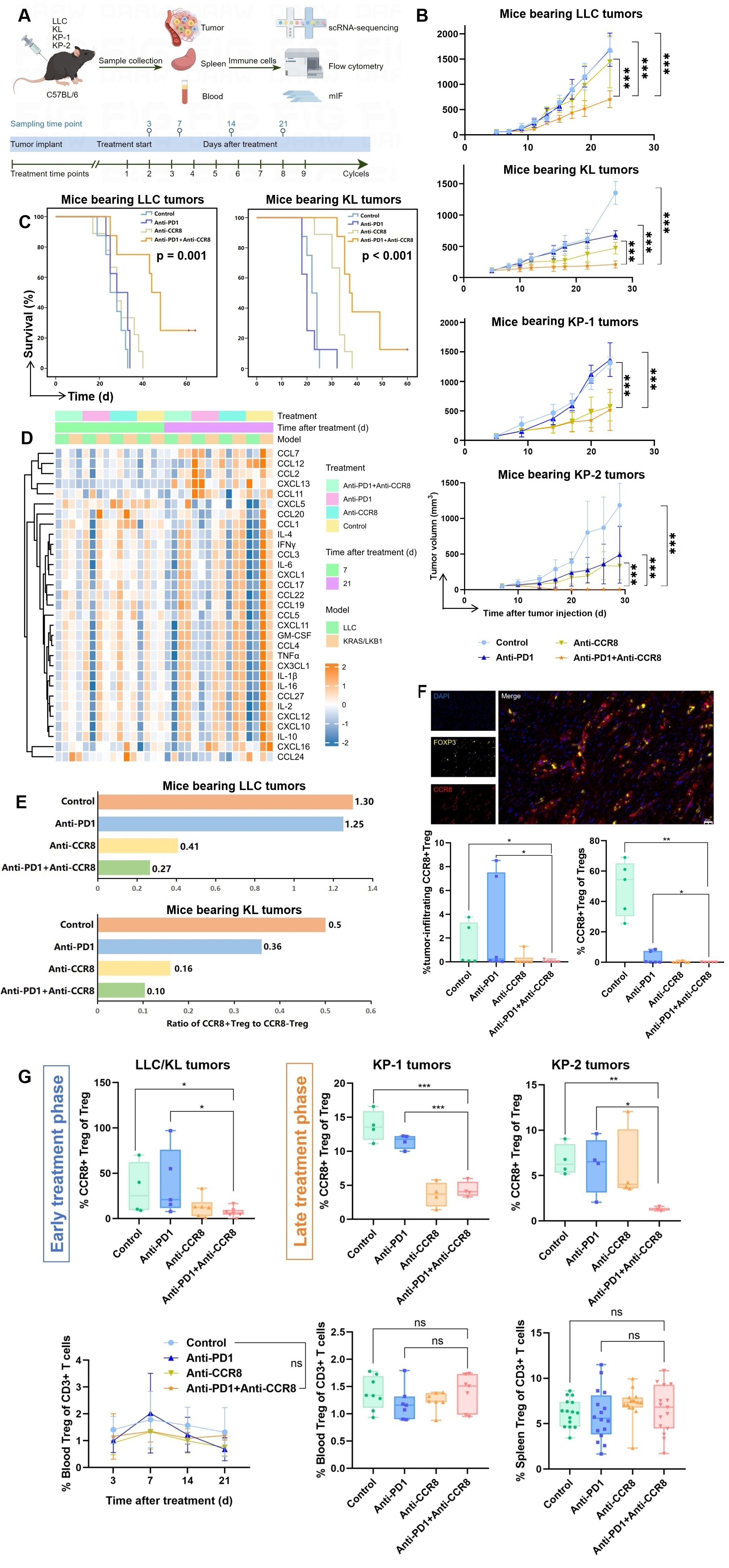
近期,《Journal of Thoracic Oncology》(IF 20.8)发表了一项关于肺癌免疫治疗的突破性研究“Selective Depletion of CCR8+Treg Cells Enhances the Antitumor Immunity of Cytotoxic T Cells in Lung Cancer by Dendritic Cells”,揭示了 “CCR8⁺Treg-CCL5⁺DC-CD8⁺T 细胞轴” 调控抗肿瘤免疫的全新机制,并验证了 CCR8 抗体与 PD1 抑制剂联合疗法的显著疗效。文中使用了Absin 多个产品。

一、研究背景:为什么聚焦 “CCR8⁺Treg”?
在非小细胞肺癌(NSCLC)免疫治疗中,肿瘤浸润性调节性 T 细胞(Treg)是导致 PD1 抑制剂耐药的核心 “元凶”—— 它们通过分泌抑制性细胞因子、直接杀伤效应 T 细胞等方式,抑制抗肿瘤免疫。但传统 Treg 清除疗法易引发全身自身免疫反应,因此特异性靶向肿瘤微环境(TME)中的 Treg 亚型成为研究热点。
研究团队发现:CCR8(C-C 趋化因子受体 8)仅高表达于肿瘤浸润性 Treg,而在外周血、脾脏 Treg 中低表达(原文图 1A、1B),这使其成为 “精准清除肿瘤内 Treg 而不影响全身免疫稳态” 的理想靶点。此前研究虽证实 CCR8 抑制剂的抗肿瘤潜力,但具体作用机制(尤其与树突状细胞 DC、细胞毒性 T 细胞 CD8⁺T 的相互作用)尚未明确 —— 这正是本研究的核心科学问题。

二、核心研究思路:“三步走” 解析机制与疗效
研究团队采用 “临床问题→动物模型验证→机制解析→临床转化” 的经典科研逻辑,分三步揭示 CCR8⁺Treg 的调控作用:
第一步:验证 CCR8⁺Treg 与免疫耐药的关联性
公共数据集(GSE99254、GSE81089)及临床样本,发现 NSCLC 肿瘤中 CCR8⁺Treg 比例显著高于正常组织,且其丰度与 PD1 抑制剂耐药正相关。

第二步:在动物模型中验证 “CCR8 抗体 + PD1 抑制剂” 的协同疗效
构建 4 种 NSCLC 小鼠模型(LLC、KL、KP-1、KP-2),发现联合疗法可显著抑制肿瘤生长(尤其对 PD1 耐药模型),且无体重下降、细胞因子风暴等毒副作用。

第三步:解析分子机制 —— 锁定 “CCR8⁺Treg-CCL5⁺DC-CD8⁺T 轴”
通过单细胞测序(scRNA-seq、scTCR-seq)、流式细胞术、体外共培养等实验,证实:CCR8⁺Treg 通过与 CCL5⁺DC 直接相互作用,抑制 DC 分泌 IL-12;而清除 CCR8⁺Treg 后,CCL5⁺DC 可激活 JAK-STAT 通路,促进 CD8⁺T 细胞的细胞毒性。
三、关键科研进展:4 大突破刷新肺癌免疫认知
1、首次提出 “CCR8⁺Treg-CCL5⁺DC-CD8⁺T 轴” 调控模型
研究发现:肿瘤内 CCL5⁺DC 高表达 CCR8 配体(CCL1、CCL8),可与 CCR8⁺Treg 特异性结合,抑制 DC 的 IL-12 分泌;当用 CCR8 抗体清除 Treg 后,CCL5⁺DC 通过 JAK-STAT 通路激活,大量分泌 IL-12,进而增强 CD8⁺T 细胞的颗粒酶 B(Granzyme B)表达和增殖能力。

2、联合疗法可 “重塑 TME”,逆转免疫抑制
单细胞测序显示:联合治疗后,TME 中 “抗肿瘤细胞”(活性 NK 细胞、CCL5⁺DC、增殖性 CD8⁺T 细胞、Th17 细胞)显著增加,而 “促肿瘤细胞”(CCR8⁺Treg、S100A9⁺单核细胞)显著减少。

3、诱导长期免疫记忆,防止肿瘤复发
在 KP-2 模型中,联合治疗实现完全缓解的小鼠,再次接种肿瘤细胞后无复发;流式检测发现其外周血中 CD8⁺中央记忆 T 细胞(Tcm)、效应记忆 T 细胞(Tem)比例显著升高。
4、临床转化潜力显著
初步临床数据显示:CCR8 抗体(LM108)联合 PD1 抑制剂(特瑞普利单抗)治疗晚期 NSCLC 患者,1 例鳞癌患者实现部分缓解(PR),且持续半年无进展;同时发现预处理血浆中 PGF、CCL4 等分子或可作为疗效预测标志物。

四、Absin 产品:助力关键实验的 “幕后功臣”
在本研究的细胞培养、细胞因子检测、流式验证等核心实验中,Absin 的多款试剂发挥了重要作用,确保实验结果的稳定性和可靠性。以下为具体产品及应用场景:
1、细胞培养类产品:为细胞实验提供 “基础保障”
|
产品名称 |
货号 |
应用场景 |
在文中作用 |
|
RPMI 1640 培养基 |
abs9468 |
小鼠 LLC、KL、KP-1、KP-2 癌细胞系及 DC2.4 细胞培养 |
提供细胞生长所需营养,维持细胞活性和正常功能,是后续肿瘤接种、体外共培养实验的基础 |
|
组织 / 细胞裂解缓冲液 |
abs922 |
用于制备小鼠肿瘤组织匀浆 |
有效裂解肿瘤组织细胞,使细胞内的蛋白、核酸等生物分子释放出来,这些释放的生物分子包含了肿瘤组织在不同处理条件下的信息,为研究肿瘤微环境中细胞因子和趋化因子的变化提供了可能 |
|
DPBS(无钙镁) |
abs970 |
流式细胞术样本洗涤 |
维持细胞渗透压,减少细胞损伤,确保流式检测时细胞的活性和表面标志物完整性 |
2、细胞因子检测类产品:精准量化 “免疫调控信号”
|
产品名称 |
货号 |
应用场景 |
在文中作用 |
|
小鼠 IL-10 ELISA 试剂盒 |
abs520005 |
体外 Treg-DC 共培养上清中 IL-10 检测 |
验证 CCR8⁺Treg 对 DC 的抑制作用是否依赖 IL-10(结果显示无显著差异,排除该通路) |
|
小鼠 TGF-β ELISA 试剂盒 |
abs552208 |
体外 Treg-DC、Treg-CD8⁺T 共培养上清中 TGF-β 检测 |
同理排除 TGF-β 介导的抑制通路,明确 CCR8⁺Treg 对 DC 的抑制为 “细胞接触依赖型” |
|
小鼠 LLC 肿瘤抗原特异性 T 细胞检测试剂盒 |
abs57004 |
肿瘤浸润抗原特异性 CD8⁺T 细胞检测 |
直接验证联合治疗后,肿瘤内针对 LLC 抗原的特异性 CD8⁺T 细胞比例升高,证明疗法的 “抗原特异性抗肿瘤效应” |
本研究不仅揭示了 CCR8⁺Treg 调控肺癌免疫的全新机制,更为 PD1 耐药患者提供了 “CCR8 抗体 + PD1 抑制剂” 这一潜在治疗方案。Absin 作为科研试剂供应商,始终以 “高品质试剂助力科研突破” 为目标,此次多款产品参与并支持该研究,正是对我们产品质量的认可。
Absin 将提供更全面的试剂解决方案(如流式抗体、细胞因子、检测试剂盒等),助力各位老师的科研工作。
参考文献:
Selective Depletion of CCR8+ Treg Cells Enhances the Antitumor Immunity of Cytotoxic T Cells in Lung Cancer by Dendritic Cells. J Thorac Oncol. 2025 Mar 6 .
细胞培养
|
货号 |
名称 |
规格 |
|
abs972 |
胎牛血清(优级) |
500mL |
|
abs9156 |
牛血清白蛋白(细胞培养) |
50g/100g/500g |
|
abs9120 |
B-27添加剂 (50×) |
10mL |
|
abs9244 |
青霉素-链霉素溶液(100×,双抗) |
100mL |
|
abs9246 |
青霉素-链霉素-两性霉素B混合溶液(100×,三抗) |
100mL |
|
abs9254 |
支原体清除试剂PluS |
10mg |
|
abs9841 |
黑胶虫清除剂PLUS(500x) |
400uL×5 |
ELISA 试剂盒
|
货号 |
品名 |
规格 |
|
abs510001 |
Human IL-2 ELISA Kit |
96T |
|
abs510002 |
Human IL-1 beta ELISA Kit |
96T |
|
abs510003 |
Human IL-6 ELISA Kit |
96T |
|
abs510005 |
Human IL-10 ELISA Kit |
96T |
|
abs510006 |
Human TNF-α ELISA Kit |
96T |
|
abs510008 |
Human VEGF ELISA Kit |
96T |
|
abs520001 |
Mouse IL-1 beta ELISA Kit |
96T |
|
abs520003 |
Mouse IL-4 ELISA Kit |
96T |
|
abs520004 |
Mouse IL-6 ELISA Kit |
96T |
|
abs520005 |
Mouse IL-10 ELISA Kit |
96T |
|
abs520008 |
Mouse VEGF ELISA Kit |
96T |
T细胞含量检测刺激试剂盒
|
货号 |
商品名 |
规格 |
|
abs57001 |
B16F10黑色素瘤小鼠肿瘤抗原特异性T细胞含量检测刺激试剂盒 |
20T/100T |
|
abs57007 |
MC38结直肠癌小鼠肿瘤抗原特异性T细胞含量检测刺激试剂盒 |
20T/100T |
|
abs57010 |
Pan02胰腺癌小鼠肿瘤抗原特异性T细胞含量检测刺激试剂盒 |
20T/100T |
|
abs57012 |
KPC胰腺癌小鼠肿瘤抗原特异性T细胞含量检测刺激试剂盒 |
20T/100T |
|
abs57014 |
GL261脑癌小鼠肿瘤抗原特异性T细胞含量检测刺激试剂盒 |
20T/100T |
|
abs57015 |
4T1乳腺癌小鼠肿瘤抗原特异性T细胞含量检测刺激试剂盒 |
20T/100T |
|
abs57018 |
E0771乳腺癌小鼠肿瘤抗原特异性T细胞含量检测刺激试剂盒 |
20T/100T |
|
abs57019 |
Hepa 1-6肝癌小鼠肿瘤抗原特异性T细胞含量检测刺激试剂盒 |
20T/100T |
|
abs57022 |
AKR食管癌小鼠肿瘤抗原特异性T细胞含量检测刺激试剂盒 |
20T/100T |
|
abs57023 |
非小细胞肺癌人肿瘤抗原特异性T细胞含量检测刺激试剂盒 |
20T/100T |
Absin产品线:
爆款产品:十大试剂盒(mIHC、IHC、凋亡、ELISA、ChIP、Co-IP、TR-FRET、生化检测、残留检测、多因子检测);细胞培养(类器官试剂盒+基质胶,胎牛血清+培养添加剂+细胞因子)、分化试剂盒;分子(mRNA合成服务+提取试剂盒);化合物大包装;辅助试剂、耗材/仪器、定制服务(抗体/多肽/蛋白/标记/检测)...
特色产品:鸡胚提取物CEE、B27、N2、霍乱毒素B亚单位CTB、牛脑垂体提取物BPE、百日咳毒素PTX、重组人胰岛素Insulin、人源低密度脂蛋白LDL...
|
爱必信(上海)生物科技有限公司 联系邮箱:lanwu@univ-bio.com 微信公众号:爱必信生物 |
![]() |