14 年
手机商铺
公司新闻/正文
252 人阅读发布时间:2025-11-12 16:11
在肠道健康研究领域,神经与免疫的交互调控始终是前沿热点。近期发表于国际顶刊《Immunity》(IF=26.3)的一项突破性研究 ——“Bi-directional communication between intrinsic enteric neurons and ILC2s inhibits host defense against helminth infection ”,首次阐明了肠道局部神经与免疫细胞的负反馈调控回路。而在这项高难度研究中,Absin 的两款核心产品 ——正常驴血清(货号:abs935) 与正常兔血清(货号:abs946),凭借优异的封闭性能,成为免疫荧光实验成功的关键支撑,助力科研团队精准解析神经元活化与细胞亚型定位。


研究核心:肠道 “神经 - 免疫” 的双向制衡
肠道作为人体 “免疫与神经的交汇枢纽”,当遭遇寄生虫(如巴西日圆线虫)入侵时,2 型固有淋巴细胞(ILC2)会分泌 IL-13 等细胞因子启动抗寄生虫防御;而肠内固有神经元(iENs)作为肠道 “本地神经指挥中心”,是否参与这一过程长期未知。

本研究团队通过单细胞测序、基因编辑小鼠模型等技术,首次揭示:寄生虫感染后,ILC2 分泌的 IL-13 会激活表达 IL-13R 的 iENs 亚型(IPANs),被激活的 iENs 则通过分泌 β-CGRP 反向抑制 ILC2 活性,形成 “激活 - 抑制” 的双向负反馈。这一机制既避免了免疫过度激活损伤肠道,也在一定程度上削弱了宿主的抗寄生虫能力,为寄生虫感染治疗与炎症调控提供了全新靶点。
Absin 驴血清、兔血清:免疫荧光实验的 “特异性守护者”
在这项涉及多维度细胞标记、多物种抗体共染的研究中,免疫荧光染色是解析 iENs 活化状态、定位 IL-13R⁺iENs 亚型的核心技术。而 Absin 的 abs935 与 abs946 血清产品,通过精准封闭非特异性结合位点,为实验结果的准确性与重复性提供了关键保障,具体应用场景及作用如下:
1、正常驴血清(abs935):iENs 活化检测的 “背景清除剂”
应用场景:神经元活化标志物 c-FOS 的免疫荧光染色
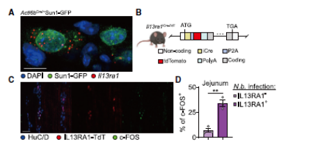
研究的首要突破是验证 “寄生虫感染能否激活 iENs”。团队以神经元特异性标志物 HuC/D(红色) 标记 iENs,以活化标志物 c-FOS(绿色) 标记激活态神经元,通过统计 c-FOS⁺HuC/D⁺细胞比例,判断 iENs 的活化程度。

Absin 正常驴血清abs935 的作用:
阻断非特异性结合,降低背景干扰:肠道肌肉层组织(iENs 主要分布区域)含大量 Fc 受体,易与一抗(兔源抗 c-FOS 抗体、鼠源抗 HuC/D 抗体)非特异性结合,导致背景荧光紊乱。实验中,科研团队使用含 2% abs935 的封闭液预处理组织 —— 驴血清中的免疫球蛋白可优先结合这些无关位点,避免一抗被 “误吸附”,让荧光信号更精准地来自目标蛋白。
兼容多物种抗体体系:本实验一抗来源涉及兔、鼠两种物种,abs935(驴源)与两者无交叉反应,不会与一抗竞争结合靶点,保障双标染色的特异性。
2、正常兔血清(abs946):IL-13R⁺iENs 亚型定位的 “精准导航仪”
应用场景:IL-13R⁺iENs 亚型的三重免疫荧光共染
为进一步明确 “被 IL-13 激活的 iENs 亚型”,团队构建了 IL-13R(Il13ra1)报告小鼠(IL-13RA1-TdTomato⁺),通过三重染色——HuC/D(蓝色,标记 iENs)、IL-13RA1-TdTomato(红色,标记 IL-13R⁺iENs)、c-FOS(绿色,标记活化神经元),验证 “仅 IL-13R⁺iENs 会被 IL-13 激活”。

Absin 兔血清abs946 的核心作用:
阻断交叉反应,保护鼠源一抗:实验中抗 HuC/D 抗体为鼠源,后续二抗为驴抗鼠 Cy5(蓝色)。若组织中存在可与鼠源抗体交叉结合的位点,会导致 HuC/D 染色假阳性。此时需用含 0.5% abs946 的封闭液二次封闭 —— 兔血清可预先结合这些交叉位点,确保 HuC/D 仅与特异性二抗结合,避免信号干扰。
保障亚型分析准确性:通过 abs946 处理,团队清晰观察到:感染后,IL-13R⁺iENs 中 c-FOS⁺的比例(约 42%)显著高于 IL-13R⁻iENs(约 9%),直接证实 IL-13R 是 iENs 感知 IL-13 信号的关键受体。若缺乏 abs946 的封闭,交叉反应会导致 IL-13R⁻iENs 中出现假阳性 c-FOS 信号,干扰亚型分析。
本研究不仅揭示了肠道神经 - 免疫交互的全新机制,更为寄生虫感染治疗(如阻断 β-CGRP 增强 ILC2 活性)、过敏性炎症干预提供了新方向。 Absin 驴血清(abs935)和兔血清(abs946)从免疫荧光的封闭处理,到组织染色的信号保障,助力科研人员攻克技术难点。
参考文献
Bi-directional communication between intrinsic enteric neurons and ILC2s inhibits host defense against helminth infection. Immunity. 2025 Jan 30 .
使用产品
|
货号 |
名称 |
规格 |
|
abs935 |
驴血清 |
100mL |
|
abs946 |
兔血清 |
200mL |
更多相关产品
|
货号 |
名称 |
规格 |
|
abs933 |
山羊血清 |
500mL |
|
abs9157 |
牛血清白蛋白 |
100g |
|
abs9149 |
曲拉通X-100 |
100mL/500mL |
|
abs9152 |
吐温-20 |
500mL/2.5L |
|
abs155380 |
Rabbit anti-c-fos Polyclonal Antibody |
50uL/100uL |
|
abs120206 |
Rabbit anti-CGRP Polyclonal Antibody |
50uL/100uL |
Absin产品线:
爆款产品:十大试剂盒(mIHC、IHC、凋亡、ELISA、ChIP、Co-IP、TR-FRET、生化检测、残留检测、多因子检测);细胞培养(类器官试剂盒+基质胶,胎牛血清+培养添加剂+细胞因子)、分化试剂盒;分子(mRNA合成服务+提取试剂盒);化合物大包装;辅助试剂、耗材/仪器、定制服务(抗体/多肽/蛋白/标记/检测)...
特色产品:鸡胚提取物CEE、B27、N2、霍乱毒素B亚单位CTB、牛脑垂体提取物BPE、百日咳毒素PTX、重组人胰岛素Insulin、人源低密度脂蛋白LDL...
|
爱必信(上海)生物科技有限公司 联系邮箱:lanwu@univ-bio.com 微信公众号:爱必信生物 |
![]() |