14 年
手机商铺
公司新闻/正文
153 人阅读发布时间:2025-10-22 18:21
✅ 国际权威CRO认证!
✅ 超强发光信号,稳定性强!
✅ 现货速发,不再等待!
✅ 卓越性能,震撼性价比!

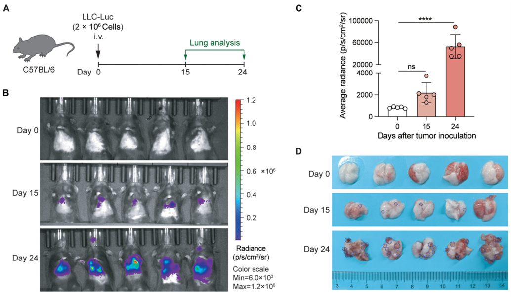
小鼠腹腔注射D-荧光素钾盐(abs42075819),通过成像系统检测发光信号,实时监测肿瘤在肺部的生长和分布[1]
![]() 小鼠腹腔注射底物D-荧光素用于子宫内膜癌腹膜转移异种移植模型研究[2] |
![]() DiR标记抗肿瘤纳米胶束用于小鼠体内示踪肿瘤组织,评价胶束的肿瘤靶向性[3] |
[1] abs42075819, D-荧光素钾盐. Front Immunol. 2025 Jul 24;16:1616514. doi: 10.3389/fimmu.2025.1616514. eCollection 2025. PMID: 40777028 IF:5.9
[2] abs816138, D-荧光素(游离态). Lab Invest. 2021 Jun;101(6):760-774. doi: 10.1038/s41374-021-00544-2. Epub 2021 Mar 22. PMID: 33753880 IF:4.37
[3] abs45153692, DiR 碘化物. J Nanobiotechnology. 2021 Aug 16;19(1):246. doi: 10.1186/s12951-021-00989-z. PMID: 34399762 IF:10.435
| 货号-规格 | 产品名称 | 目录价 | 活动价 |
|---|---|---|---|
| abs42075819-1g | D-荧光素钾盐 | ¥2430.00 | ¥730.00 |
| abs42017259-1g | D-荧光素钠盐 | ¥2430.00 | ¥730.00 |
| 货号-规格 | 产品名称 | 目录价 | 活动价 |
|---|---|---|---|
| abs816138-50mg | D-荧光素(游离态) | ¥1450.00 | ¥1015.00 |
| 货号-规格 | 产品名称 | 目录价 | 活动价 |
|---|---|---|---|
| abs45153692-25mg | DiR 碘化物 | ¥1392.00 | ¥1252.80 |
Absin产品线:
爆款产品:十大试剂盒(mIHC、IHC、凋亡、ELISA、ChIP、Co-IP、TR-FRET、生化检测、残留检测、多因子检测);细胞培养(类器官试剂盒+基质胶,胎牛血清+培养添加剂+细胞因子)、分化试剂盒;分子(mRNA合成服务+提取试剂盒);化合物大包装;辅助试剂、耗材/仪器、定制服务(抗体/多肽/蛋白/标记/检测)...
特色产品:鸡胚提取物CEE、B27、N2、霍乱毒素B亚单位CTB、牛脑垂体提取物BPE、百日咳毒素PTX、重组人胰岛素Insulin、人源低密度脂蛋白LDL...
|
爱必信(上海)生物科技有限公司 联系邮箱:lanwu@univ-bio.com 微信公众号:爱必信生物 |
![]() |