14 年
手机商铺
公司新闻/正文
291 人阅读发布时间:2024-11-25 11:06
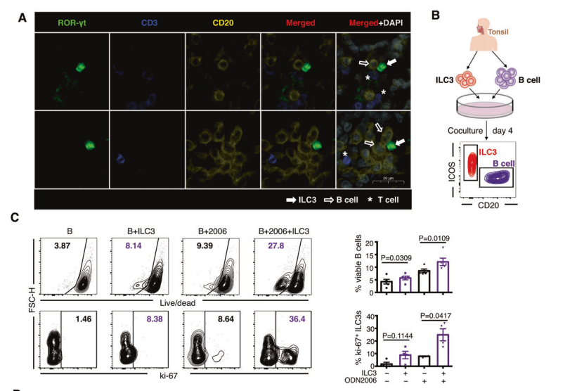
在新的研究中,《Reciprocal costimulatory molecules control the activation of mucosal type 3 innate lymphoid cells during engagement with B cells》,作者们研究了在与B细胞相互作用期间,粘膜型3型先天淋巴细胞(ILC3s)的激活是如何被相互成本激分子控制的。科学家们解锁了一种强大的视觉工具,让我们能够窥探免疫细胞之间的“悄悄话”。这把钥匙就是多重免疫荧光染色技术,它让我们能够在同一张组织切片上,同时观察多个生物标记物的分布情况。

研究背景:
ILC3s是先天免疫系统中的一类细胞,与T辅助细胞有相似的表型,并在粘膜免疫中发挥作用;ICOS(Inducible T-cell costimulator)是在T细胞上表达的分子,参与T细胞激活以及T细胞和B细胞在淋巴组织中的相互作用;ICOS在ILC3s中的作用及其与免疫微环境的相互作用尚不清楚。
研究目的:
探索ICOS在ILC3s中的表达及其在ILC3s与免疫微环境相互作用中的作用;研究ICOS信号在ILC3s与B细胞交叉对话中的具体作用。
在这项研究中,科学家们使用了来自Absin的多重免疫荧光染色试剂盒(货号:abs50012),这个小小的试剂盒就像是魔法师的魔杖,让细胞内的蛋白质“发光”,揭示了它们在组织中的精确位置。研究人员检测了CD3、CD20和RORγt等指标。结果揭示了ILC3s和B细胞在扁桃体组织中的共定位,以及它们之间的相互作用。

实验技术的舞步
研究人员首先将组织切片经过一系列的处理,包括加热、去蜡、脱水和抗原修复,然后使用特定的抗体对目标蛋白进行标记。这些抗体就像是精准的导航系统,能够锁定并识别特定的细胞标记物。随后,通过荧光染料的加持,这些标记物在显微镜下变得熠熠生辉,就像是在细胞舞台上的聚光灯,让科学家们能够清晰地看到每个细胞的角色和它们之间的互动。
多重免疫荧光染色技术的光彩
这项技术不仅让我们看到了细胞间的“对话”,还揭示了它们在肿瘤微环境中的复杂互动。就像是在一场精心编排的舞蹈中,每个细胞都在按照自己的节奏移动,而多重免疫荧光染色技术让我们能够捕捉到这些动作,理解它们的协调和节奏。
综上所述,通过多色技术的使用,研究者们得出了关于ILC3s和B细胞相互作用的分子机制的重要结论,特别是ICOS和CD40信号在这些相互作用中的关键作用。这些发现有助于我们理解粘膜免疫系统中的细胞间通信,以及如何通过调节这些信号通路来治疗相关疾病。多重免疫荧光染色技术就像是给了我们一双透视眼,让我们能够深入细胞的微观世界,探索它们的秘密。这项技术的应用,不仅推动了科学研究的边界,也为未来的医学治疗提供了新的方向。让我们一起期待,这些研究成果能够早日转化为对抗疾病的有力武器!
小爱好物推荐:
|
实验应用 |
货号 |
商品名 |
优势 |
引用文献数量 |
|
IHC/IF实验 |
abs9756 |
OCT包埋剂 |
粘稠度高,适合脆弱的组织做石蜡/冰冻切片的包埋 |
客户5星评价 |
|
abs9179 |
4%多聚甲醛(通用型组织固定液) |
用于组织和细胞标本的固定 |
57篇引用文献 |
|
|
abs994 |
抗体洗脱液(mIHC专用) |
用于石蜡、冰冻切片、骨组织切片、细胞爬片等,TSA染色过程中的抗体洗脱。 |
15篇引用文献 |
|
|
abs9299 |
一抗二抗稀释液 |
用于免疫组化,免疫荧光,ELISA,WB等免疫学实验中一抗和二抗的稀释和配制 |
11篇引用文献 |
|
|
abs929 |
免疫组化笔 |
用于在玻片上的目标区域画圈,即为疏水隔离区 |
39篇引用文献 |
|
|
abs9235 |
抗荧光淬灭封片剂(含DAPI) |
用于减缓荧光淬灭的封片试剂 |
23篇引用文献 |
|
|
abs9248 |
柠檬酸钠抗原修复液(50×) |
用于去除醛类固定试剂导致的蛋白之间的交联,充分暴露石蜡切片等样品中的抗原表位 |
4篇引用文献 |
|
|
abs9342 |
Tris-EDTA抗原修复液(10×,pH9.0) |
可以用于石蜡切片、冰冻切片等样品使用多聚甲醛、甲醛或其它醛类试剂固定后的抗原修复 |
9篇引用文献 |
|
|
abs996 |
即用型免疫组化二抗试剂盒(鼠兔通用型) |
用于IHC实验的试剂盒 |
16篇引用文献 |
|
|
多重荧光免疫组化(mIHC) |
abs50012 |
四色多重荧光免疫组化染色试剂盒(鼠兔通用二抗) |
爆款多色试剂盒,引用文献影响因子 高达IF: 38.079 |
96篇引用文献 |
|
abs50013 |
五色多重荧光免疫组化染色试剂盒(鼠兔通用二抗) |
25篇引用文献 |
||
|
abs50014 |
六色多重荧光免疫组化染色试剂盒(鼠兔通用二抗) |
6篇引用文献 |
||
|
abs50037 |
七色多重荧光免疫组化染色试剂盒(plus)(鼠兔通用二抗) |
2篇引用文献 |
Absin产品线:
爆款产品:十大试剂盒(mIHC、IHC、凋亡、ELISA、ChIP、Co-IP、TR-FRET、生化检测、残留检测、多因子检测);细胞培养(类器官试剂盒+基质胶,胎牛血清+培养添加剂+细胞因子)、分化试剂盒;分子(mRNA合成服务+提取试剂盒);化合物大包装;辅助试剂、耗材/仪器、定制服务(抗体/多肽/蛋白/标记/检测)...
特色产品:鸡胚提取物CEE、B27、N2、霍乱毒素B亚单位CTB、牛脑垂体提取物BPE、百日咳毒素PTX、重组人胰岛素Insulin、人源低密度脂蛋白LDL...
|
爱必信(上海)生物科技有限公司 联系邮箱:info@absin.cn 微信公众号:爱必信生物 |
![]() |