14 年
手机商铺
公司新闻/正文
217 人阅读发布时间:2024-11-18 09:35
【引言】
慢性乙型肝炎(CHB)是一种全球性健康挑战,影响着数亿人的生活。为了深入理解这种疾病的复杂机制并寻找有效的治疗方法,科学家们一直在探索创新的科研工具和技术。近期,一项突破性研究利用Absin多重荧光免疫组化技术,为我们揭开了CHB肝内炎症原因的新篇章。
【研究内容】
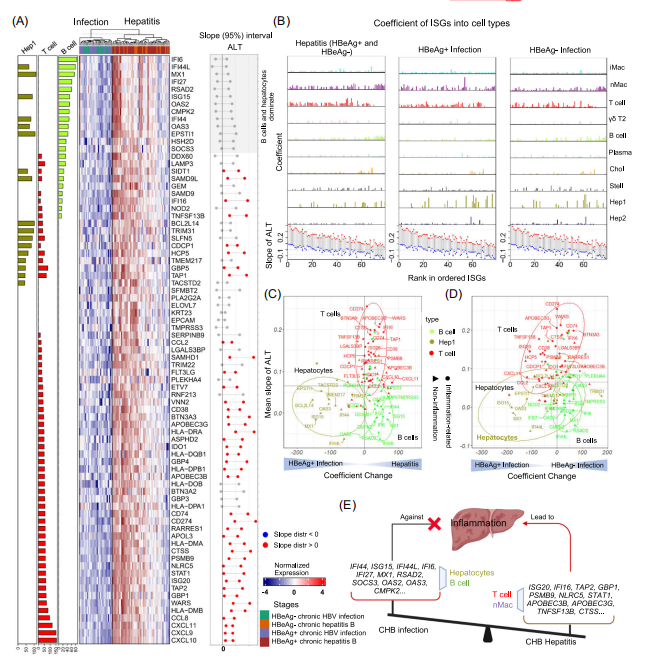
在这项研究中,由Jun Wang博士领导的国际研究团队,采用了Absin公司提供的多重荧光免疫组化试剂盒(货号abs50029-20T),对慢性乙型肝炎患者的肝脏样本进行了深入分析。研究团队通过精细的细胞类型特异性表达分析,结合临床参数,探索了肝脏转录组学与CHB肝内炎症之间的联系。

【多色实验技术】
研究中使用的Absin多重荧光免疫组化技术,是一种先进的生物标记检测方法,能够在同一张组织切片上同时检测多种蛋白质的表达和定位。通过这种技术,研究人员能够精确地描绘出T细胞、B细胞、巨噬细胞等免疫细胞在肝脏中的分布情况,以及它们与HBV核心抗原(HBcAg)的空间关联。此外,研究还涉及到了多种免疫调节分子和干扰素刺激基因(ISGs)的检测,如TIGIT、CTLA4、CXCL8、CCL20、IFI44、IFI16、ISG15和ISG20等。

【其他实验技术】
单细胞RNA测序(Single-Cell RNA Sequencing, scRNA-seq):这项技术用于分析肝脏中的不同细胞类型,并识别每种细胞类型的特异性标记基因。通过这种方法,研究人员能够深入了解肝脏内的细胞异质性,并在不同临床阶段对细胞群进行分类。
人群特定表达分析(Population-Specific Expression Analysis, PSEA):这是一种用于将bulk基因表达数据分解为特定细胞类型的表达模式的方法。PSEA模型利用单细胞测序数据中的细胞类型标记基因来归一化数据,从而估计不同细胞群中基因表达的相对丰度。
贝叶斯线性模型(Bayesian Linear Model):研究人员使用这种模型来链接基因表达与临床参数,从而分析不同临床阶段中关键因素(如炎症细胞、免疫激活、T细胞耗竭、趋化因子、受体和干扰素刺激基因ISGs)的作用。
多重荧光免疫组化(multiplex immunohistochemistry):通过这种方法,研究人员在肝脏标本中验证了多色免疫组化的结果,进一步确认了研究中发现的关键免疫细胞和分子的表达模式。
统计和生物信息学分析:包括主成分分析(PCA)、基因集富集分析(GSEA)、层次聚类分析以及贝叶斯统计方法,这些用于处理和解释大量的基因表达数据,以及将这些数据与临床参数相关联。

【研究结论】
通过Absin多重荧光免疫组化技术的应用,研究团队发现,在慢性乙型肝炎患者中,与免疫细胞激活和迁移相关的基因表达增加。特别是,T细胞和巨噬细胞的特定ISGs表达与血清丙氨酸氨基转移酶(ALT)水平呈正相关,而非HBV DNA水平。这一发现指出,巨噬细胞分泌的趋化因子(如CCL20和CXCL8)在招募耗竭的T细胞进入肝脏组织中起着关键作用,同时,肝细胞的先天免疫功能受到抑制,阻碍了ISGs的抗病毒效果。
【意义】
这项研究不仅为我们提供了慢性乙型肝炎肝内炎症的新见解。通过这种技术,研究人员能够更深入地理解免疫细胞与肝脏炎症之间的关系,为开发新的治疗策略提供了科学依据。
Absin多重荧光免疫组化技术在这项研究中的应用,再次证明了其在生物医学研究中的价值。随着这种先进工具的不断进步,我们有理由相信,未来对于慢性乙型肝炎等复杂疾病的研究将更加深入,从而为患者带来更有效的治疗方案。
爱必信可以提供全景多标记组织微环境染色分析服务:

扫码咨询

Absin产品线:
爆款产品:十大试剂盒(mIHC、IHC、凋亡、ELISA、ChIP、Co-IP、TR-FRET、生化检测、残留检测、多因子检测);细胞培养(类器官试剂盒+基质胶,胎牛血清+培养添加剂+细胞因子)、分化试剂盒;分子(mRNA合成服务+提取试剂盒);化合物大包装;辅助试剂、耗材/仪器、定制服务(抗体/多肽/蛋白/标记/检测)...
特色产品:鸡胚提取物CEE、B27、N2、霍乱毒素B亚单位CTB、牛脑垂体提取物BPE、百日咳毒素PTX、重组人胰岛素Insulin、人源低密度脂蛋白LDL...
|
爱必信(上海)生物科技有限公司 联系邮箱:info@absin.cn 微信公众号:爱必信生物 |
![]() |