14 年
手机商铺
公司新闻/正文
376 人阅读发布时间:2024-11-07 09:56
作为癌症中最常见的基因改变,超过一半的人类癌症都有p53突变,从而导致转录失活。然而,p53如何调节"immune landscape",为免疫逃逸创造有力条件仍然难以捉摸。该项研究中发现,癌症干细胞(CSCs)建立了一个白细胞介素-34(IL-34)协调的生态位,以促进p53缺失的肝癌的肿瘤发生发展。在机制上发现IL-34是一个被p53转录抑制的基因,而p53缺失导致CSCs分泌IL-34。IL-34诱导cd36介导的脂肪酸氧化代谢升高,从而驱动泡沫样肿瘤相关巨噬细胞(TAMs)的M2样极化。这些IL-34协调的TAMs抑制CD8+T细胞介导的抗肿瘤免疫,以促进免疫逃逸。阻断IL-34-CD36轴可引起抗肿瘤免疫,并与抗pd-1免疫治疗协同作用,导致完全应答。该研究结果揭示了p53调节肿瘤免疫微环境的潜在机制,并为p53失活的癌症免疫治疗提供了一个潜在的靶点。

文章:Interleukin-34-orchestrated tumor-associated macrophage reprogramming is required for tumor immune escape driven by p53 inactivation IF=25.5
对Trp53WT和Trp53缺失的肿瘤进行了rna测序,结合q-PCR、ELISA和免疫印迹结果,发现CSCs在Trp53缺失的肿瘤样本表达的IL-34显著升高,多重免疫组化染色显示IL-34和EpCAM共定位于Trp53缺失的肿瘤,EpCAM+ CD47+ CSCs在Trp53缺失的肿瘤中不表达p21。这些结果共同表明,p53失活的CSCs是分泌IL-34的主要细胞亚群。


图1 由p53失活的CSC异常高分泌的IL-34促进了肝癌的肿瘤发生
为了验证p53可能抑制IL34转录的猜测,使用abs50034染色质免疫共沉淀(ChIP)试剂盒采用ChIP-seq(K)+ChIP-qPCR(L)+DNA pull down(M)联合证实p53可直接抑制IL34的转录!

图2 ChIP-seq(K)+ChIP-qPCR(L)+DNA pull down(M)
(K)染色体视图图显示了p53在IL34和CDKN1A的启动子上的结合(p21;阳性对照)。
(L)用对照抗体IgG或抗p53或抗rna聚合酶II对HepG2细胞进行染色质免疫共沉淀,然后用IL34启动子引物进行PCR。
(M)免疫印迹分析生物素化和未生物素化的IL34启动子探针的下拉沉淀(与HepG2细胞提取物)
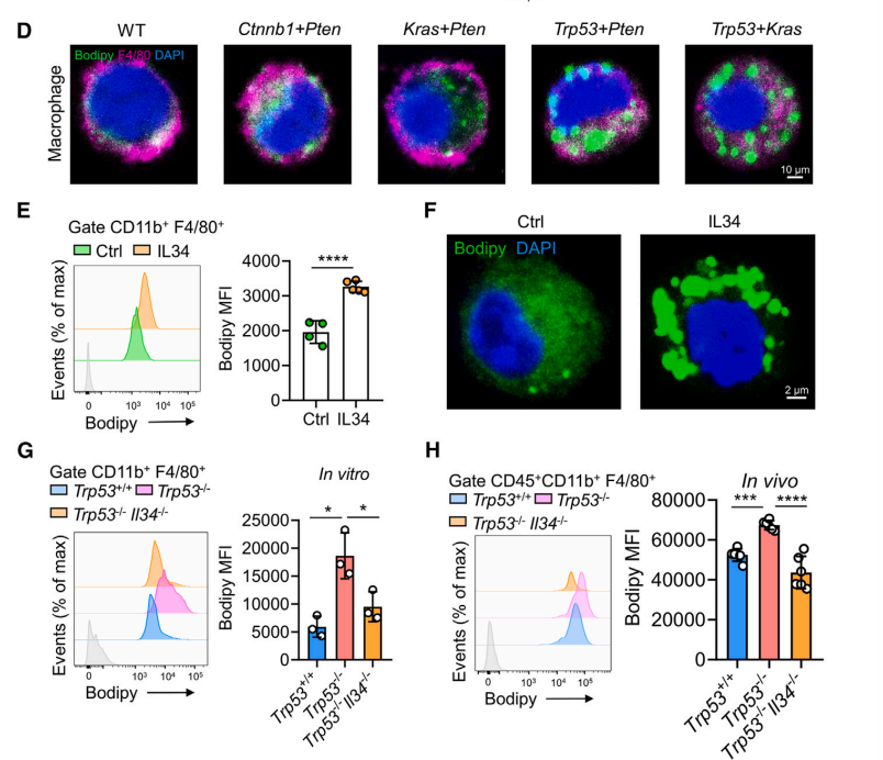
考虑到IL-34是参与单核细胞增殖、存活和向巨噬细胞分化的细胞因子,研究者用CIBERSORT研究了肝脏肿瘤免疫细4胞的组成,发现IL-34的表达与巨噬细胞的比例呈正相关。空间转录组测序和多重免疫组化结果表明Trp53null肿瘤中的大多数tam是单核细胞来源的巨噬细胞(MDMs),进一步的研究发现,在trp53缺失的肿瘤中,tam在分泌il-34的CSCs附近积累,基因集富集分析表明,来自Trp53null肿瘤的tam在脂滴特征上富集,BODIPY脂肪酸探针对tam进行染色表明,trp53缺失肿瘤中的tam类似于泡沫样巨噬细胞,差异基因分析显示,Trp53null肿瘤中CD206+和CD163+巨噬细胞的比例增加,这些结果共同表明,积聚在csc附近的tam表现出脂质负载的促肿瘤表型。Trp53+/+ 或Trp53-/-与骨髓源性巨噬细胞共培养后检测发现,IL-34在Trp53null肿瘤中促进脂质积累和tam的促肿瘤极化。


图3 IL-34在p53失活的CSCs附近诱导泡沫样tam
在接下来的实验中,研究者证明了IL-34通过CD36促进脂肪酸摄取,并通过FAO代谢重编程诱导巨噬细胞的促肿瘤极化,为了提供IL-34-CD36轴在体内促进TAM脂质积累和m2样巨噬细胞极化的直接证据,研究者将Il34过表达的CT细胞(Trp53+/+)和Il34基因敲除的PT细胞接种到小鼠体内,发现Il34过表达的肿瘤中tam的比例高于CT肿瘤,通过注射氯膦suan脂体对巨噬细胞进行全身耗竭,il-34缺陷PT肿瘤与对照PT肿瘤之间的肿瘤生长差异被消除,流式细胞术和共培养实验表明,IL-34-CD36轴协调的TAM通过抑制Trp53null肝癌中的T细胞介导的抗肿瘤免疫来促进肿瘤免疫逃逸。
在随后的小鼠实验中发现,用抗IL-34或CD36的中和抗体治疗Trp53/PT肿瘤小鼠,IL-34或CD36的抗体阻断导致肿瘤生长明显受限,对TP53突变的肝癌的公共单细胞RNA-seq数据的分析表明,肿瘤细胞高表达IL34,TAM表现出强劲的CD36表达,而其在所有其他细胞类型中的表达都很弱。总之,结果表明,阻断IL-34信号传导可能成为TP53突变癌症患者的潜在免疫疗法。

图4 阻断IL-34信号可抑制肝癌生长并导致p53失活
推荐产品
|
货号 |
产品名称 |
规格 |
|
abs50034 |
染色质免疫共沉淀(ChIP)试剂盒 |
22T |
|
abs50074 |
DNA Pull Down Kit(Animal) |
6T |
|
abs50012 |
四色多重荧光免疫组化染色试剂盒(鼠兔通用二抗) |
20T/100T |
|
abs825191 |
BODIPY 493/503 |
25mg |
|
abs172153 |
Invivo anti-Mouse PD-1 Recombinant Monoclonal Antibody(R071) |
25mg |
|
abs1850175 |
FITC Rat anti-Mouse F4/80 Antibody(BM8) |
100T |
|
abs1840268 |
PE Mouse anti-Human CD206 Antibody(15-2) |
100T |
|
abs1840791 |
FITC Mouse anti-Human IFN-γ Antibody(GAMMA3-11.1) |
100T |
|
More...... |
||
Absin产品线:
爆款产品:十大试剂盒(mIHC、IHC、凋亡、ELISA、ChIP、Co-IP、TR-FRET、生化检测、残留检测、多因子检测);细胞培养(类器官试剂盒+基质胶,胎牛血清+培养添加剂+细胞因子)、分化试剂盒;分子(mRNA合成服务+提取试剂盒);化合物大包装;辅助试剂、耗材/仪器、定制服务(抗体/多肽/蛋白/标记/检测)...
特色产品:鸡胚提取物CEE、B27、N2、霍乱毒素B亚单位CTB、牛脑垂体提取物BPE、百日咳毒素PTX、重组人胰岛素Insulin、人源低密度脂蛋白LDL...
|
爱必信(上海)生物科技有限公司 联系邮箱:info@absin.cn 微信公众号:爱必信生物 |
![]() |