14 年
手机商铺
公司新闻/正文
369 人阅读发布时间:2024-06-27 13:22
微生物组是指一个特定环境或生态系统中全部微生物及其遗传信息。这些微生物主要括细菌、古菌、原生动物、真菌和病毒等。微生物广泛分布于我们生活的环境中,通过复杂的相互作用表现出生态系统功能。目前微生物研究非常火热,主要涉及到海洋、河流、土壤等环境和个体的口腔、肠道、皮肤、生殖道等部位的微生物研究。近年来,人体共生微生物和宿主健康、疾病联系密切相关,特别是微生物与心脑血管疾病、免疫类疾病、代谢类疾病、抑郁症、自闭症、阿尔兹海默症、肿瘤的关联研究日益火热。

今天给大家分享一篇加州理工学院Gil Sharon等人在《Cell》杂志上发表的题为《Human Gut Microbiota from Autism Spectrum Disorder Promote Behavioral Symptoms in Mice》的研究性文章,IF:31.398。该研究通过从患有自闭症儿童和正常儿童的粪便中分离培养功能性细菌,移植到小鼠肠道中构建出具有稳定拟人肠道微环境的动物模型,揭示肠道细菌会直接促进小鼠的自闭症行为发生,为治疗自闭症等典型神经疾病指明了潜在新方向。

研究背景:
自闭症(ASD)表现为复杂的人类行为改变,包括社会沟通和刻板印象。除了遗传的不同外,肠道微生物在正常发育(TD)和ASD个体之间也存在差异,但是微生物群是否与症状相关目前还不清楚。
研究材料:
无菌(GF)雄性和雌性小鼠;自闭症症状小鼠;BTBR T+ tf/J (BTBR)小鼠模型;正常发育(TD)儿童、自闭症患者(ASD)儿童粪便。
研究技术:
16s rDNA分析、非靶代谢组学、转录组学研究
Highlights:
1)携带人类ASD而非TD的小鼠,其微生物群表现出类似ASD的行为;
2)ASD和TD微生物群在小鼠中产生了不同的代谢组谱;
3)携带ASD微生物群的小鼠大脑中风险基因存在广泛选择性剪接,而接受5AV或牛磺酸治疗的BTBR小鼠的重复和社交行为得到改善。
研究结果:
1、来自ASD个体的肠道微生物群足以使小鼠行为改变
本研究首先要测试人类微生物群是否在功能上促进了小鼠的ASD行为。选择人类TD和ASD供者的粪便样本并移植到GF野生型小鼠肠道中,对其及其后代进行行为学分析。结果显示移植ASD患者粪便的小鼠重复行为增加,运动减少,交流减少,表现出明显的自闭症症状。

移植ASD微生物的小鼠可再现人类自闭行为
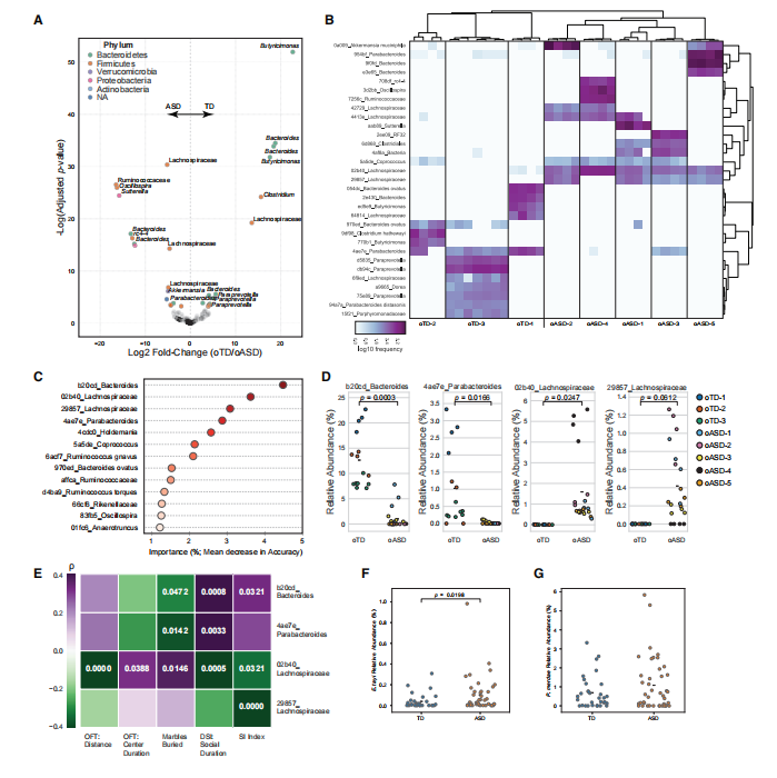
2、TD和ASD移植小鼠不同微生物种群导致了行为的不同
对ASD患者、ASD小鼠及其后代的肠道菌群进行系统分析,发现ASD患者及ASD小鼠的肠道菌群与对照组均有明显差异,且这种差异是可以垂直传递给子代小鼠。进一步研究发现特定类型的肠道菌群(Bacteroides、Parabacteroides、Eisenbergiela tayi)是引起ASD的关键。

毛缕菌科、拟杆菌科和拟副杆菌科在TD和ASD后代微生物组中含量不同
3、ASD微生物群可促进大脑中ASD相关基因的广泛选择性剪接
社会行为是由包括前额叶皮层(PFC)和纹状体(STR)在内的多个大脑区域介导的,突触功能障碍和异常的发育轨迹可能会导致重复行为的增加。通过大规模分析,研究者比较了TD和ASD个体大脑中表达的各种基因和非编码RNA的差异表达,结果显示差异表达的基因较少。深入研究ASD大脑是否表现出选择性剪接(AS)的差异模式(这是人类ASD大脑中发现的一种特征),检测ASD相关风险基因,结果发现有569个基因的可变剪接发生明显改变(神经元中高表达),其中有52种基因是自闭症相关基因。

微生物组影响小鼠大脑中ASD基因的表达和选择性剪接
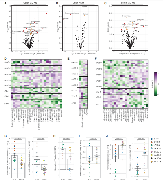
4、TD、ASD移植小鼠的微生物产生了代谢产物
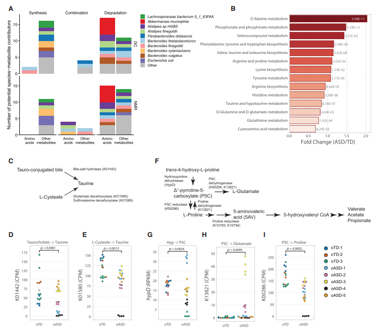
大脑中的基因表达、剪接和神经元功能可以通过小分子代谢物进行调节。代谢组改变与自闭症谱系障碍有关。因此对oTD和oASD小鼠的结肠内容物和相应的血清进行了非靶向代谢组学分析。结果发现oASD小鼠的结肠内容物中有27种与oTD小鼠有显著差异,抑制γ -氨基ding酸(GABA)和甘氨酸受体的几种激动剂和拮抗剂存在差异,具体来说,5-氨基戊酸(5AV)和牛磺酸在oASD小鼠中显著降低。后期对代谢过程进行功能预测分析发现:对照组小鼠肠道中L-脯氨酸和或反式-4-羟基-L-脯氨酸最终产生了5AV;而ASD小鼠肠道中最后生成了谷氨酸。

oTD和oASD微生物组对小鼠结肠和血清代谢组的影响

宏基因组分析证实oASD小鼠氨基酸代谢缺乏
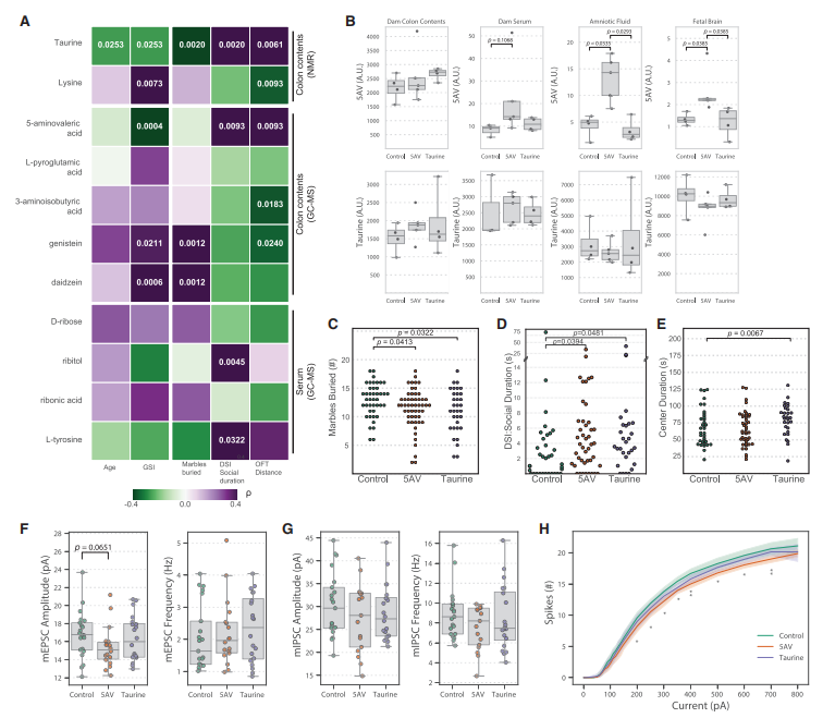
5、调控ASD小鼠代谢物可改善ASD样行为
肠道内的微生物代谢物会影响神经系统的预后,为了测试5AV和牛磺酸是否对小鼠行为有影响,作者通过Spearman相关性分析,发现多种代谢物含量与小鼠模型的行为学异常存在相关性包括牛磺酸和5AV,可能保护小鼠不发生ASD样行为。后期通过采用BTBR T+ tf/J (BTBR)小鼠模型,当BTBR小鼠自受孕开始口服牛磺酸或5AV至成年,其重复性行为均明显减少,而社交行为明显增加。最后通过电生理和钙成像实验发现,5AV能降低BTBR小鼠前额皮质中的神经元兴奋性。

微生物代谢物影响BTBR小鼠模型的行为和脑生理
微生物研究思路

Absin微生物研究产品解决方案:
|
分类 |
货号 |
产品名称 |
描述 |
|
|
abs9268 |
RNA样品保存液 |
适用于动物的组织和细胞样本 |
|
核酸纯化 |
abs60028 |
植物RNA快速提取试剂盒(含DNase Ⅰ) |
50-100mg植物组织样本高效RNA纯化 |
|
abs60010 |
广谱植物基因组DNA快速提取试剂盒 |
100mg新鲜或20mg干燥的植物样品DNA提取 |
|
|
abs60016 |
细菌基因组DNA快速提取试剂盒 |
细菌培养液1-5mL的DNA提取 |
|
|
abs60022 |
唾液基因组DNA快速提取试剂盒 |
唾液DNA提取,内含carrier RNA助力微量核酸洗脱 |
|
|
abs60173 |
土壤基因组DNA提取试剂盒 |
500mg土壤样本DNA提取,适合多种土壤样本 |
|
|
abs60352 |
水体基因组DNA提取试剂盒 |
水体样本DNA纯化,最多克达到4L |
|
|
abs60288 |
拭子RNA提取试剂盒 |
口腔拭子、泌尿生殖道拭子、痰液等样本RNA提取 |
|
|
abs60287 |
拭子DNA提取试剂盒 |
口腔拭子、泌尿生殖道拭子、痰液等样本DNA提取 |
|
|
abs60292 |
尿液RNA提取试剂盒 |
1-5mL尿液样本RNA纯化,无需酚lv仿提取 |
|
|
abs60291 |
尿液DNA提取试剂盒 |
1-5mL尿液样本DNA纯化,无需酚lv仿提取 |
|
|
abs60011 |
快捷型植物基因组DNA提取试剂盒 |
从植物干粉或新鲜植物样品进行DNA提取 |
|
|
abs60017 |
酵母基因组DNA快速提取试剂盒 |
酵母培养物DNA提取 |
|
|
abs60290 |
200mg粪便RNA纯化,去除抑制剂,获得高纯度RNA |
||
|
abs60289 |
粪便DNA提取试剂盒 |
200mg粪便DNA纯化,去除抑制剂,获得高纯度DNA |
|
|
abs60030 |
病毒基因组DNA/RNA快速提取试剂盒 |
200uL体液样本病毒核酸提取, |
|
|
PCR(RT-PCR) |
abs60246 |
逆转录一管化三代预混液 |
一步法逆转录试剂盒 |
|
abs601510 |
First-strand cDNA Synthesis Mix With gDNA Remover |
经典逆转录试剂盒,去除残留gDNA |
|
|
abs60074 |
One-Step RT-PCR Kit |
一步法RT-PCR试剂盒 |
|
|
abs60036 |
2×Taq PCR Mix |
Taq酶,内含红色染料 |
|
|
abs60034 |
2×Xerox PCR Master Mix |
高保真酶,保真度是普通Taq酶的60倍 |
|
|
abs60037 |
2×Taq PCR Master Mix(for PAGE) |
Taq酶 for PAGE,适合微量样本 |
|
|
qPCR |
abs601511 |
2 × 预混实时荧光定量快速PCR反应体系 |
染料法qPCR预混液 |
|
abs601512 |
2 × 预混实时荧光定量快速PCR反应体系(高浓度ROX) |
||
|
abs601513 |
2 × 预混实时荧光定量快速PCR反应体系(低浓度ROX) |
||
|
abs60305 |
探针法荧光定量PCR试剂盒 |
探针法qPCR预混液 |
|
|
abs60306 |
UDG探针法荧光定量PCR试剂盒(防污染系统) |
UDG防污染系统,可高效消减气溶胶对PCR检测的污染 |
|
|
abs60307 |
探针法超级多重荧光定量PCR试剂盒 |
探针法多重PCR预混液 |
|
|
abs60308 |
UDG多重探针法荧光定量PCR试剂盒(防污染系统) |
探针法多重PCR预混液,UDG防污染系统 |
参考文献
[1] Sharon G, Cruz NJ, Kang DW, et al. Human Gut Microbiota from Autism Spectrum Disorder Promote Behavioral Symptoms in Mice.Cell. 2019;177(6):1600-1618.e17. doi:10.1016/j.cell.2019.05.004
Absin产品线:
爆款产品:十大试剂盒(mIHC、IHC、凋亡、ELISA、ChIP、Co-IP、TR-FRET、生化检测、残留检测、多因子检测);细胞培养(类器官试剂盒+基质胶,胎牛血清+培养添加剂+细胞因子)、分化试剂盒;分子(mRNA合成服务+提取试剂盒);化合物大包装;辅助试剂、耗材/仪器、定制服务(抗体/多肽/蛋白/标记/检测)...
特色产品:鸡胚提取物CEE、B27、N2、霍乱毒素B亚单位CTB、牛脑垂体提取物BPE、百日咳毒素PTX、重组人胰岛素Insulin、人源低密度脂蛋白LDL...