14 年
手机商铺
公司新闻/正文
647 人阅读发布时间:2024-05-06 11:11
复旦大学中山医院团队联合多单位在《nature communications》上发表了题目为UPP1“ promotes lung adenocarcinoma progression through the induction of an immunosuppressive microenvironment”的研究,IF=16.6,强调了UPP1在肺腺癌(LUAD)中的免疫抑制作用,这些发现有助于了解LUAD的分子特征,并促进个性化治疗策略的发展。

图1 文章信息
研究背景
肺癌引起的死亡在全球癌症相关死亡中占有很大比例,肺腺LUAD是其中最主要的一种。随着免疫疗法的引入,LUAD的治疗方法取得了相当大的进展,预后不良的情况仍然很多。
肿瘤微环境(TME)是一个复杂多样的细胞环境,由多种细胞类型组成,包括肿瘤细胞、T细胞、B细胞和巨噬细胞等免疫细胞,以及内皮细胞和成纤维细胞。在这种环境中,肿瘤细胞与周围的免疫细胞和基质细胞进行复杂的相互作用。这些细胞间的相互作用是肿瘤发生、发展和最终预后的中心,培育了一种免疫抑制环境,抑制了对肿瘤的免疫反应。
最近关于UPP1在LUAD中的作用的研究表明,它能够调节肿瘤细胞对糖酵解抑制剂的敏感性,从而驱动糖酵解途径并促进肿瘤生长,证据还表明抑制UPP1会增强抗肿瘤T细胞的浸润,此外,还发现UPP1与TME内的免疫检查点之间存在密切关联,但UPP1在LUAD TME中的确切作用仍有待阐明。
研究脉络
作者对LUAD进行了单细胞RNA测序(scRNA-seq)数据分析,发现了一组与预后相关的UPP1high肿瘤细胞。对来自LUAD的患者样本进行多重免疫荧光染色,发现UPP1high肿瘤细胞主要位于肿瘤的侵袭性前沿。此外,发现肿瘤细胞中UPP1的上调会影响免疫抑制细胞因子的释放和PD-L1的表达。通过飞行时间(CyTOF)分析进行的进一步细胞计数证实,肿瘤细胞中UPP1的上调有助于形成免疫抑制性TME。
主要结果
✦ 对117例LUAD患者的377574个细胞进行了综合单细胞RNA测序(scRNA-seq)数据分析,通过将scRNA-seq数据与大量基因表达数据联系起来,确定了一组与预后相关的UPP1高表达肿瘤细胞。

图2 整合LUAD scRNA-seq数据和识别与预后相关的肿瘤细胞群
✦ 通过对LUAD患者标本的多重免疫荧光染色,发现UPP1高表达的肿瘤细胞主要定位于肿瘤的侵袭前沿。UPP1high肿瘤细胞与FOXP3+Tregs、MMP11+成纤维细胞、LAG3+PDCD1+CD8+耗竭T细胞和SPP1+巨噬细胞在空间距离上更接近(在多色实验中,作者每个样品准备了四张连续切片)。


图三 LUAD患者样本的多重免疫荧光染色(MIF)评估UPP1肿瘤细胞和相关细胞群之间的空间相关性
abs50028四色多重荧光免疫组化染色试剂盒(抗兔二抗)
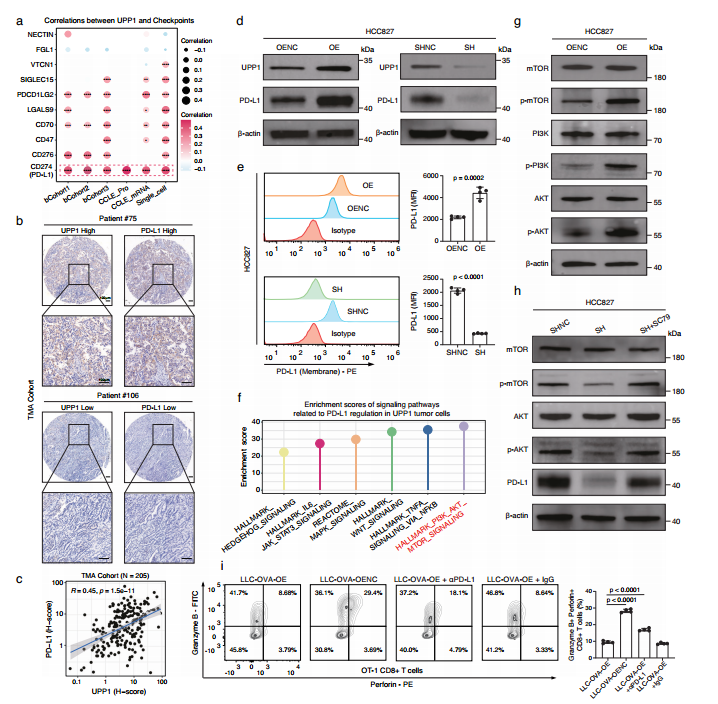
✦ TMA组化结果、免疫印迹和流式细胞术分析表明,UPP1在肿瘤细胞中的表达水平与PD-L1呈正相关,共培养及流式分析表明UPP1诱导的PD-L1表达可能影响CD8+T细胞的杀伤能力。

图4 UPP1通过PI3K/AKT/mTOR途径调节PD-L1的表达
✦ CyTOF分析为UPP1在形成TME的免疫抑制性质中的作用提供了证据。
✦ 建立的6例LUAD患者来源的类器官及小鼠实验发现UPP1高的肿瘤对波苏替尼和达沙替尼的敏感性相对增加。

图5 生物信息学指导的药物筛选和验证
爱必信多色解决方案
爱必信提供多色试剂盒+多色服务,多色试剂盒最高六标七色,适用于石蜡切片、冰冻切片、细胞爬片,组织芯片等多种样本,累计参考文献150+,影响因子最高60+,平均影响因子10+,是当之无愧的高分利器,多色服务最高九标十色,最快1-2周出结果,拥有TG等多个平台,专业团队,经验丰富!
多色试剂盒推荐
| 货号 |
产品名称 |
规格 |
| 七色多重荧光免疫组化染色试剂盒(鼠兔通用二抗) |
20T/100T |
|
| 七色多重荧光免疫组化染色试剂盒(plus)(鼠兔通用二抗) |
20T/100T |
|
| 七色多重荧光免疫组化染色试剂盒(抗兔二抗) |
20T/100T |
|
| 七色多重荧光免疫组化染色试剂盒(plus)(抗兔二抗) |
20T/100T |
|
| 六色多重荧光免疫组化染色试剂盒(鼠兔通用二抗) |
20T/100T |
|
| 六色多重荧光免疫组化染色试剂盒(plus)(鼠兔通用二抗) |
20T/100T |
|
| 六色多重荧光免疫组化染色试剂盒(抗兔二抗) |
20T/100T |
|
| 六色多重荧光免疫组化染色试剂盒(plus)(抗兔二抗) |
20T/100T |
|
| 五色多重荧光免疫组化染色试剂盒(鼠兔通用二抗) |
20T/100T |
|
| 五色多重荧光免疫组化染色试剂盒(抗兔二抗) |
20T/100T |
|
| 四色多重荧光免疫组化染色试剂盒(鼠兔通用二抗) |
20T/100T |
|
| 四色多重荧光免疫组化染色试剂盒(抗兔二抗) |
20T/100T |
|
| 抗体洗脱液(mIHC专用) |
30mL |
Absin产品线:
爆款产品:十大试剂盒(mIHC、IHC、凋亡、ELISA、ChIP、Co-IP、TR-FRET、生化检测、残留检测、多因子检测);细胞培养(类器官试剂盒+基质胶,胎牛血清+培养添加剂+细胞因子)、分化试剂盒;分子(mRNA合成服务+提取试剂盒);化合物大包装;辅助试剂、耗材/仪器、定制服务(抗体/多肽/蛋白/标记/检测)...
特色产品:鸡胚提取物CEE、B27、N2、霍乱毒素B亚单位CTB、牛脑垂体提取物BPE、百日咳毒素PTX、重组人胰岛素Insulin、人源低密度脂蛋白LDL...