14 年
手机商铺
公司新闻/正文
426 人阅读发布时间:2024-04-23 09:00
多发性硬化症(MS)是一种慢性免疫调节疾病,主要影响中枢神经系统(CNS),导致世界各地年轻人的神经残疾。近年来,多发性硬化症治疗技术的进步和治疗疾病药物的增加为预防与该病相关的残疾症状的复发提供了乐观的前景。抑郁症是多发性硬化症患者的常见症状,在发病前后与运动症状同时出现。目前治疗MS的方法并不能有效地同时解决身体残疾和抑郁症。罗氟司特是一种具有抗炎特性的磷酸二酯酶-4(PDE-4)抑制剂,已显示出治疗自身免疫性疾病的前景。
2024年4月1日,东南大学医学院神经精神病学研究所附属中大医院神经内科张志珺教授团队在Journal of Affective Disorders上发表题为“Roflumilast: Modulating neuroinflammation and improving motor functionand depressive symptoms in multiple sclerosis”的研究论文,该研究表明罗氟司特有可能成为改善MS抑郁症状和急性时相运动障碍的潜在药物,其抗炎、减炎和抑制小胶质细胞激活的特性提示其在MS治疗中的潜力。IL6、IL1B和TNF是MS和抑郁症共有的关键基因,其编码的细胞因子存在蛋白质相互作用。IL-6可能在多发性硬化症相关抑郁中发挥重要作用,IL-6拮抗剂可能成为改善多发性硬化症抑郁的潜在治疗策略。研究结果为进一步阐明MS和抑郁症的发病机制提供了重要线索。
接下来,小爱具体介绍该研究团队的实验方法和主要研究结果。
一、实验方法
研究人员采用实验性自身免疫性脑脊髓炎(EAE)大鼠模型,研究罗氟司特的作用。评估运动功能障碍和抑郁症状,并进行组织病理学分析,评估其抗炎特性。流式细胞术检测药物对大脑小胶质细胞的影响。用双抗体夹心法检测大鼠海马区TNF-α,IL-1β和IL-6水平。
下面小爱主要介绍大鼠EAE模型的诱导方法
1、实验动物
11周龄雌性SD大鼠(上海实验动物中心提供),这些大鼠生活在受控的环境条件下(包括12h的明暗循环和20-22℃的室温)。
2、EAE诱导
将等量新鲜匀浆的豚鼠脊髓与含10mg/mL卡介苗(BCG)的完全弗氏佐剂(CFA)用注射器在冰水混合物中大力混合,制成油包水乳剂。将上述乳剂按400μL总体积皮下注射于大鼠腿垫内。阴性对照组注射等体积的0.9%氯化钠溶液与完全弗氏佐剂混合的乳剂。分别于免疫后0h和48h腹腔注射0.1mL百日咳疫苗悬液(Absin,abs42024900)。
3、EAE症状评估
研究人员评估了从EAE诱导开始到安乐si为止的运动功能相关神经行为缺陷。评分等级如下:
0级,无明显运动障碍;1级,尾部瘫痪;2级,后腿瘫痪;3级,后腿完全瘫痪;4级,四肢瘫痪;5级,垂死或死亡。
二、研究结果
1、罗氟司特减轻EAE大鼠运动功能障碍和抑郁症状
研究人员分别从EAE诱导当天开始注射0mg/kg、0.5mg/kg、1mg/kg和2mg/kg的罗氟司特(标记为试验组Vehicle, Roflumilast(0.5),Roflumilast(1),和Roflumilast(2)组),直至动物安乐si(图1A)。在EAE诱导第10天的大鼠中观察到了疾病的连续发病。为了评估罗氟司特作为多发性硬化症抑郁症状药物治疗的潜力,研究人员在运动功能障碍症状出现前对EAE大鼠进行了蔗糖偏好试验(SPT)和强迫游泳试验(FST)。结果表明,与阴性组相比,Vehicle组在蔗糖偏好方面有显著下降;Roflumilast(2)组与Vehicle组相比,显著升高(图1B)。FST结果显示,与阴性组相比,Vehicle组的不动时间显著增加(图1C)。然而,罗氟司特(2)组与Vehicle组相比,显著缩短了不动时间。此外,Roflumilast(1)、Roflumilast(2)组平均每日神经行为缺陷评分和累积神经功能缺陷评分均明显低于Vehicle组(图1D和E)。



图1 罗氟司特减轻EAE大鼠运动功能障碍和抑郁症状
2、罗氟司特减轻EAE大鼠脊髓组织病理学损伤
研究人员在术后第22天取大鼠脊髓组织石蜡切片,进行组织病理学分析。阴性组脊髓组织内未见明显的炎性细胞群,Vehicle组在脊髓实质内表现出大量炎症细胞簇。对HE染色切片进行半定量分析,结果显示Vehicle组的组织病理学评分高于阴性组;Roflumilast(2)组的得分显著低于Vehicle组(图2A和B)。LFB和甘氨酸银染色的组织学切片分析显示了相同的病理变化。LFB染色分析显示,与Vehicle组相比,Roflumilast(2)组脊髓组织白质区脱髓鞘百分比显著降低(图2A和C)。此外,甘氨酸银染结果显示,与Vehicle组相比,Roflumilast(2)组脊髓组织白质区轴突密度有统计学意义的增加(图2A和D)。


图2 罗氟司特减轻EAE大鼠脊髓组织病理学损伤
3、罗氟司特抑制EAE大鼠脊髓小胶质细胞的炎性增殖
Iba1和GFAP通常分别用作小胶质细胞和星形胶质细胞的标记。研究人员对脊髓石蜡切片免疫组织化学染色显示,EAE大鼠脊髓白质和灰质区均有Iba1+细胞聚集和GFAP+细胞的数量增加(图3A)。统计分析表明,Roflumilast(1)和Roflumilast(2)组的Iba1+细胞数与Vehicle组相比显著减少(图3A和C)。尽管与Vehicle组相比,Roflumilast(1)和Roflumilast(2)组的GFAP+细胞数量都有所减少,但差异不具有统计学意义(图3A和B)。


图3 罗氟司特抑制EAE大鼠脊髓小胶质细胞炎性增殖
4、罗氟司特抑制M1小胶质细胞表型并改善EAE运动功能
根据免疫功能,小胶质细胞可分为M1型和M2型,其标志物分别为iNOS和CD206。M2亚型抑制过度炎症,而M1亚型以病理方式促进炎症。研究人员利用免疫荧光技术观察罗氟司特对EAE大鼠脊髓小胶质细胞表型的影响。与阴性组相比,EAE组iNOS+Iba1+细胞和CD206+Iba1+细胞显著增加(图4A-C)。与Vehicle组相比,Roflumilast(2)组的iNOS+Iba1+细胞显著减少(图4A和B)。Roflumilast(2)组CD206+IBA1+细胞百分比有所下降,但无显著差异(图4A和C)。神经行为缺陷评分与iNOS+Iba1+细胞百分率呈显著正相关(图4D)。然而,神经行为缺陷评分与CD206+IBA1+细胞百分比的相关分析显示无统计学意义(图4E)。


图4 罗氟司特抑制EAE大鼠脊髓小胶质细胞M1表型转化
5、罗氟司特对脑内小胶质细胞免疫活性的影响
有文献研究表明,大脑中的小胶质细胞参与了抑郁症的主要发病机制,因为它们在维持中枢神经系统正常神经元功能方面发挥了作用,包括调节神经元死亡、突触形成、修剪和可塑性。为探讨罗氟司特对大鼠脑组织小胶质细胞活化的影响,研究人员采用流式细胞仪检测CD45+CD11b+细胞CD80、CD86、MHC-I、MHC-II的表达水平。Vehicle组CD45+CD11b+细胞CD80、CD86、MHC-II和MHC-I的平均荧光强度与阴性组相比有统计学意义(图5B-E)。Roflumilast(2)组CD45+CD11b+细胞CD80、CD86和MHC-II的中位荧光强度与Vehicle组相比,显著降低(图5B、C和D)。然而,Roflumilast(2)和Vehicle组的MHC-I中值荧光强度之间没有显著差异(图5E)。

图5 罗氟司特对EAE大鼠脑内小胶质细胞活化的影响
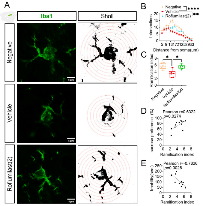
6、罗氟司特通过抑制海马区小胶质细胞激活减轻EAE抑郁症状
有文献研究表明,海马区小胶质细胞的激活与抑郁症密切相关。当海马区的小胶质细胞过度激活时,它们会释放促炎细胞因子,导致神经元凋亡和突触丧失。小胶质细胞的形态变化可以对激活状态和功能的改变做出反应。因此,研究人员采用Sholl分析方法观察罗氟司特对EAE大鼠海马区小胶质细胞形态的影响。Sholl分析表明,Vehicle组的交叉点数量与阴性组相比,显著减少,而Roflumilast(2)组的交叉点计数明显高于Vehicle组(图6A和B)。此外,Vehicle组的分支指数低于阴性组,Roflumilast(2)组的分支指数显著高于Vehicle组(图6C)。进一步的相关分析表明,蔗糖偏好与分枝指数呈显著正相关(图6D),不动时间与分枝指数呈显著负相关(图6E)。

图6 罗氟司特对海马区小胶质细胞的影响
7、海马区IL-6表达减少与EAE诱导的抑郁症的改善有关
研究人员使用STRING网站对与MS相关的主要19个基因进行的聚类分析表明,在最大的亚群中,IL6、IL1B和TNF表现出编码蛋白的相互作用(图7A)。通过GenDoma数据库进行的进一步分析发现,IL6、IL1B和TNF是MS和抑郁症之间常见的疾病相关基因(图7B)。考虑到罗氟司特是PDE4的非特异性抑制剂,利用STRING网站对PDE4相关基因与上述三个候选基因之间的相互作用进行了额外的分析。结果表明,PDE4A与IL6、IL1B、TNF相互作用,PDE4B与IL1B、TNF相互作用,PDE4D可能通过PDE4A、PDE4B影响IL6、IL1B、TNF。
先前的研究发现,抑制海马区小胶质细胞的激活与改善EAE的抑郁症状有关,因此研究人员进一步分析了海马炎性因子浓度的差异。酶联免疫吸附分析显示,Roflumilast(2)组大鼠海马区IL-1β、TNF-α和IL-6浓度低于Vehicle组(图7D-E)。 Pearson's相关分析结果显示,海马区IL-1β和TNF-α的浓度与不动时间(图7G-H)或对蔗糖的偏爱(图7J-K)之间没有明显的相关性。然而,海马区IL-6浓度和不动时间之间发现了统计学上显著的正相关(图7I),而海马区IL-6的浓度和蔗糖偏好之间观察到了统计学上明显的负相关(图7L)。这些发现提示,海马区小胶质细胞和IL-6可能在EAE相关性抑郁症的病理生理过程中起重要作用。为了研究通过抑制IL-6信号通路直接抑制EAE大鼠的抑郁症状,研究人员用IL-6中和抗体治疗EAE。研究结果显示,罗氟司特对EAE大鼠的抑郁有类似的缓解作用(图7M-O)。

图7 海马区IL-6表达减少与缓解EAE诱导的抑郁有关
8、罗氟司特抑制BV2细胞CD80、CD86、MHC-II的表达及IL-6的释放
研究人员通过体外实验观察罗氟司特对小胶质细胞免疫激活及IL-6表达的影响。结果表明,在有内毒素刺激的情况下,罗氟司特抑制BV2细胞CD80、CD86和MHC-II的表达,并抑制IL-6的释放(图8A-D)。

图8 罗氟司特抑制BV2细胞激活
通过以上的研究数据,该研究团队得出结论:罗氟司特有望用于治疗多发性硬化症患者的抑郁和运动障碍,其抗炎、减炎和抑制小胶质细胞活化的特性提示其治疗多发性硬化症的潜力。同时,研究者最后也提出该实验的局限性:EAE模型的病理损害主要局限于脊髓组织,脑组织损害相对较轻,而MS损害可累及脑组织和脊髓组织。因此,动物实验不能完全模拟人类多发性硬化症的病理生理特征。此外,多发性硬化症的临床症状复杂多样,包括感觉异常、共济失调、疲劳和疼痛,这些症状在动物身上无法准确量化。因此,还需要进一步的研究来评估多发性硬化症患者的长期疗效和安全性。
参考文献
Wang Z, Zhang Y, Chai J, Wu Y, Zhang W, Zhang Z. Roflumilast: Modulating neuroinflammation and improving motor function and depressive symptoms in multiple sclerosis[J]. J Affect Disord. 2024;350:761-773. doi:10.1016/j.jad.2023.12.074
EAE诱导相关产品推荐:
| 货号 |
产品名称 |
规格 |
产品描述 |
| 百日咳毒素 |
50μg |
细菌毒力因子,通常被用作促进EAE的佐剂。 |
|
| MOG(35-55) |
5mg |
常与百日咳毒素(PTX)配合使用,诱导实验性EAE模型。 |
|
| 弗氏完全佐剂(FCA) |
10mL |
抗原乳化的免疫佐剂,含灭活细菌,多用于初次免疫。 |
PDE4抑制剂推荐:
| 货号 |
产品名称 |
规格 |
| 罗氟司特; Roflumilast |
25mg |
|
| AN3199 |
1mg |
|
| 咯利普兰; Rolipram |
50mg |
|
| 西洛司特; Cilomilast |
5mg |
|
| abs825315 |
Difamilast |
1mg |
| abs828812 |
Filaminast |
100mg |
Absin产品线:
爆款产品:十大试剂盒(mIHC、IHC、凋亡、ELISA、ChIP、Co-IP、TR-FRET、生化检测、残留检测、多因子检测);细胞培养(类器官试剂盒+基质胶,胎牛血清+培养添加剂+细胞因子)、分化试剂盒;分子(mRNA合成服务+提取试剂盒);化合物大包装;辅助试剂、耗材/仪器、定制服务(抗体/多肽/蛋白/标记/检测)...
特色产品:鸡胚提取物CEE、B27、N2、霍乱毒素B亚单位CTB、牛脑垂体提取物BPE、百日咳毒素PTX、重组人胰岛素Insulin、人源低密度脂蛋白LDL...