14 年
手机商铺
公司新闻/正文
1696 人阅读发布时间:2024-04-17 15:51
随着爱必信的发展与完善,我们的产品受到越来越多的老师信赖,今天带大家解读一篇满眼都是爱必信的文章。
文献信息
题目:Regulation of the migration of colorectal cancer stem cells via the TLR4/MyD88 signaling pathway by the novel surface marker CD14 following LPS stimulation
杂志:Oncology Letters 27.2 (2024): 60.
作者:Li Y, Shi J, Liu Z, et al
DOI:https://doi.org/10.3892/ol.2023.14194

图 文献引用产品信息
研究背景
结直肠癌(CRC)是全球癌症相关死亡的主要原因之一,主要原因与CRC干细胞(CCSCs)引起的术后癌症复发、转移或癌细胞耐药有关,CCSCs缺乏一致和可靠的标记物限制了它们在临床实践中的使用。为了启动促炎反应,脂多糖(LPS)和CD14(单核细胞、巨噬细胞和中性粒细胞的一种特殊表面标志物)通过Toll样受体4(TLR4)信号通路相互作用,此外,脂多糖通过TLR4信号通路促进结直肠癌的发展和转移,CD14与肿瘤的复发、生长、转移和治疗耐药有关,这与CSC的特征(如复发、生长、转移和耐药)是一致的,这表明CD14可能与CCSCs相关。
研究方法
本研究采用免疫荧光双标记法检测CD133和CD14,定量评估结直肠癌组织和癌旁组织石蜡包埋切片CCSCs中CD14的表达。随后,从结直肠癌组织中提取CD14+细胞,通过分析增殖、肿瘤亲和性和治疗耐药性来检测其干性特征,以证实表型鉴定。此外,迁移的体外检测能够检测CD14的功能。
研究结果
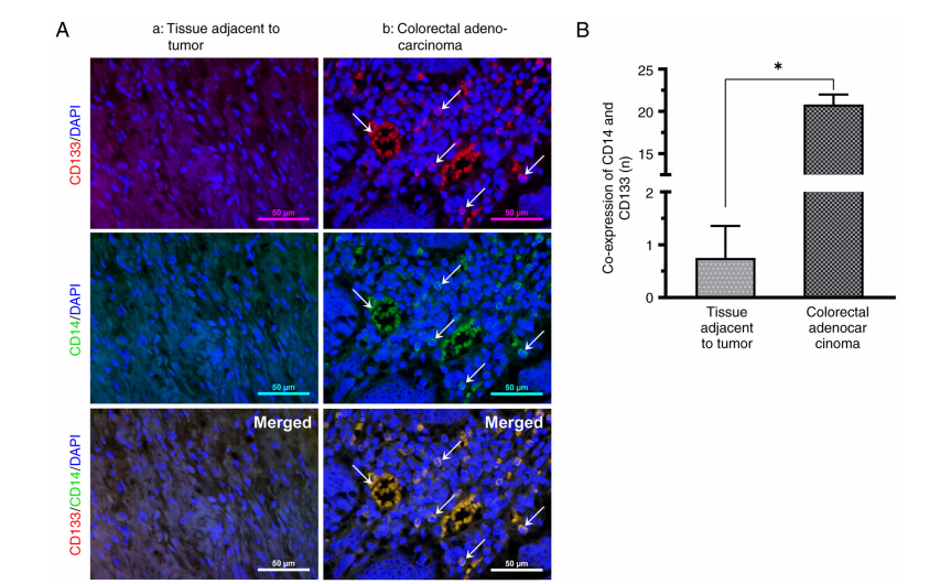
1、癌旁组织相比,所有结直肠癌组织中CD14和CD133共表达的阳性率均显著升高。

图 CD14在CD133标记的结直肠csc中表达
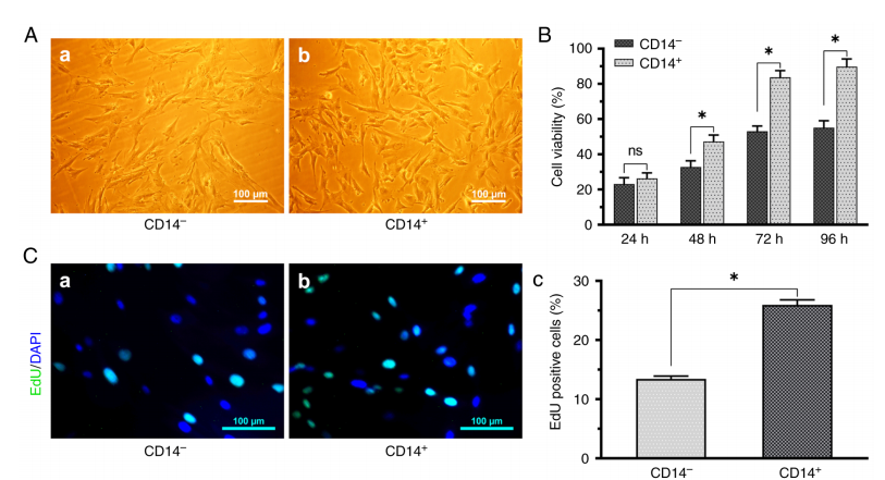
2、EdU和CCK-8检测结果显示结肠癌CD14+细胞表现出更强的增殖能力。

图 结肠癌CD14+细胞表现出增强的增殖能力
(CCK-8购自爱必信abs50003 CCK-8试剂盒)
3、细胞克隆实验表明,与CD14-细胞相比,CD14+细胞更大,核分裂增加,聚集成簇。用裸鼠异种移植实验表明植入45天后,CD14+细胞组的肿瘤明显大于CD14-细胞组。

图 CD14+细胞在结肠癌中具有致瘤性
4、耐药性分析。CD14+组和CD14-组细胞的IC50分别为2.554和17.02mg/L,表明与阴性组相比,阳性组的耐药性增加。

图 CCK-8测定5-FU对CD14+和CD14-细胞48h的IC50效应曲线
5、Transwell实验结果显示,与对照组相比,内毒素组表现出更强的迁移能力,而内毒素+中和抗体组的迁移能力比对照组更强(图A)。创面愈合实验表明,内毒素组的细胞迁移能力明显高于内毒素+中和抗体组(图B)。RT-qPCR结果显示MyD88基因表达水平以内毒素组最高(图C),Western blotting显示TLR4和MyD88蛋白的表达在内毒素+中和抗体组和内毒素组均显著高于对照组,其中内毒素组的增加更明显(图D)。


图 内毒素影响细胞迁移
(RIPA裂解液abs9229、彩色PAGE快速凝胶试剂盒(10%)abs9367、ECL化学发光检测试剂盒abs920、 TLR4抗体abs132000、MyD88抗体abs135682、LPSabs47014848, 细胞快速RNA提取试剂盒 abs60027)
常规裂解液对比
| 品名 |
RIPA裂解液(弱) |
RIPA裂解液(中) |
RIPA裂解液(强) |
| 货号-规格 |
|||
| 成分表 |
50mM Tris-HC(pH7.4) |
50mM Tris-HC(pH7.4) |
50mM Tris-HC(pH7.4) |
| 150mM NaCl |
150mM NaCl |
150mM NaCl |
|
| 1%NP-40 |
1%NP-40 |
1%Triton X-100 |
|
| 0.25% 脱氧胆酸钠 |
0.5% 脱氧胆酸钠 |
1% 脱氧胆酸钠 |
|
|
|
0.1% SDS |
0.1% SDS |
|
| 以及正钒酸钠,EDTA和抑肽酶等多种抑制剂 |
以及正钒酸钠,EDTA和抑肽酶等多种抑制剂 |
以及正钒酸钠,EDTA和抑肽酶等多种抑制剂 |
|
| 特点 |
不含高浓度去垢剂 |
有较高浓度的去垢剂,不适合用Bradford法来测定总蛋白浓度 |
有较高浓度的去垢剂,不适合用Bradford法来测定总蛋白浓度 |
| 裂解强度 |
温和 |
中 |
强 |
| 膜蛋白 |
一般 |
较好 |
很好 |
| 胞浆蛋白 |
很好 |
很好 |
很好 |
| 核蛋白 |
较好 |
较好 |
很好 |
| 应用推荐 |
WB,IP,Co-IP |
WB,IP |
WB,IP,Co-IP |
本期好物推荐
| 类别 | 货号 |
产品名称 |
规格 |
| 样本处理 |
细胞浆、细胞核及细胞膜蛋白抽提试剂盒 |
50T |
|
| 免疫印迹及免疫沉淀用(WB/IP)裂解液 |
100mL |
||
| 广谱型磷酸酶抑制剂混合物(100×储液) |
1mL |
||
| 广谱型蛋白酶抑制剂混合物(不含EDTA,100×DMSO储液) |
1mL |
||
| 蛋白定量 |
BCA蛋白定量试剂盒 |
500T |
|
| 胶 |
配胶试剂盒、Glass gel预制胶、Plastic gel预制胶、abs93系列预制胶 |
||
| 上样与电泳 |
上样缓冲液(2×) |
10mL |
|
| abs9829 |
上样缓冲液(5×) |
10mL |
|
| 电泳液(10×) |
100mL |
||
| 预染蛋白Marker(10-245kDa) |
500uL |
||
| 转膜 |
PVDF膜(0.45μm) |
20张 |
|
| NC膜(0.45μm) |
20张 |
||
| 电转液(10×) |
100mL |
||
| 封闭 |
脱脂奶粉 |
500g |
|
| 牛血清白蛋白 |
100g |
||
| 抗体稀释与去除 |
WB专用一抗二抗稀释液 |
100mL |
|
| Western一抗二抗去除液(强碱性) |
500mL |
||
| 显色与检测 |
ECL化学发光检测试剂盒 |
25mL×2 |
|
Absin产品线:
爆款产品:十大试剂盒(mIHC、IHC、凋亡、ELISA、ChIP、Co-IP、TR-FRET、生化检测、残留检测、多因子检测);细胞培养(类器官试剂盒+基质胶,胎牛血清+培养添加剂+细胞因子)、分化试剂盒;分子(mRNA合成服务+提取试剂盒);化合物大包装;辅助试剂、耗材/仪器、定制服务(抗体/多肽/蛋白/标记/检测)...
特色产品:鸡胚提取物CEE、B27、N2、霍乱毒素B亚单位CTB、牛脑垂体提取物BPE、百日咳毒素PTX、重组人胰岛素Insulin、人源低密度脂蛋白LDL...