14 年
手机商铺
公司新闻/正文
813 人阅读发布时间:2024-01-26 14:08
阿尔茨海默病(AD)是一种常见的神经系统疾病,其特征是认知能力下降,记忆丧失和语言障碍,通常发生在老年人中,但年轻人也可能会患上这种疾病,患者可能会出现记忆衰退、认知障碍、语言障碍和行为异常等症状。阿尔茨海默病的病因尚未完全明确,但研究表明,它与遗传、年龄和生活方式等因素有关;其病理特征是由淀粉样蛋白β(Aβ)组成的细胞外聚集体和由过度磷酸化的tau组成的神经元内神经纤维缠结(NFT)。研究表明,小胶质细胞在AD发生和发展过程中可能扮演着复杂的角色,并通过细胞-细胞信号通路感知神经元活动并调节神经元功能。
TREM2来自髓样细胞触发受体家族 (Triggering receptors expressed on myeloid cells,TREMs),是免疫球蛋白超家族的跨膜受体,仅在骨髓细胞中表达,例如中枢神经系统(CNS)中的小胶质细胞,有研究显示,TREM2的罕见变异会使得AD的风险增加2-3倍,但它在tau病理中的作用则需要进一步研究。
2023年10月21日,武汉大学人民医院张振涛教授团队在Nature Communications上发表题为“Soluble TREM2 ameliorates tau phosphorylation and cognitive deficits through activating transgelin-2 in Alzheimer’s disease”的研究论文,该研究发现神经元上表达的肌动蛋白结合蛋白-2 (Transgelin-2,TG2) 是sTREM2的受体,sTREM2-TG2相互作用介导了小胶质细胞和神经元之间的串扰,sTREM2及其活性多肽可能成为包括AD在内Tau蛋白病的潜在治疗干预手段。
主要研究结果 (Results):
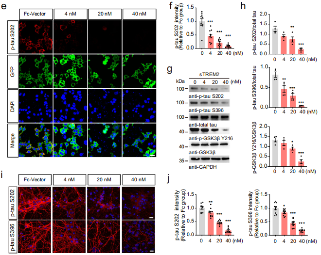
1、体外研究显示sTREM2通过抑制GSK3β抑制tau蛋白的过度磷酸化
研究团队构建了稳定高表达GFP-Tau的HEK293细胞系,并用Fc载体、热灭活sTREM2或sTREM2(40nM)处理细胞,结果显示sTREM2减少了S202、S396、T181和S404残基的tau磷酸化,针对其中变化最显著的位点S202和S396进行进一步研究,结果显示sTREM2对tau磷酸化的抑制作用呈剂量依赖。
已知上述四种tau位点是糖原合成酶激酶3β(Gsk3β)的靶点,研究团队检测了在sTREM2存在下Gsk3β的活性,发现sTREM2以浓度依赖的方式显著降低Y216位GSK3β的磷酸化,表明sTREM2能够诱导GSK3β活性降低。


图 sTREM2在体外抑制tau蛋白过度磷酸化
2、sTREM2与TG2存在相互作用且sTREM2通过激活TG2抑制tau磷酸化
研究团队采用了Fc标记的重组sTREM2进行亲和纯化实验,从SH-SY5Y细胞膜中提取相互作用的蛋白。通过Western blotting和质谱仪分析,鉴定了与sTREM2相互作用的候选受体,其中包括TG2。进一步的实验证实了sTREM2与TG2在神经细胞膜上的结合,并且在AD患者和tau P301S小鼠的脑切片中,TG2和sTREM2与神经元和胶质标记物共定位。实验证明了sTREM2与TG2在细胞表面的相互作用,而TG2的敲除减弱了sTREM2与神经元的附着。

图 MAP2、TG2和sTREM2在AD患者和tau P301S小鼠海马中的共定位染色
为了进一步研究TG2是否参与sTREM2对tau磷酸化的调节,研究团队使用了TG2激动剂TSG12处理HEK293-tau细胞,发现TSG12显著降低了HEK293-tau细胞中p-tau S202和S396的水平,并抑制了GSK3β的激活。类似的结果在原代神经元中也得到观察,表明TG2激动剂在抑制tau磷酸化方面与sTREM2类似。研究团队使用shRNA敲除了HEK293-tau细胞或tau P301S小鼠原代神经元中的TG2,然后用sTREM2处理细胞,发现在没有TG2的情况下,sTREM2对tau磷酸化和GSK3β激活的影响被取消。这些结果表明,TG2对于sTREM2抑制tau磷酸化是必需的。后续的研究中团队进行了对TG2在S188处诱导RhoA磷酸化,从而失活RhoA-ROCK通路的研究,探讨并发现sTREM2是通过激活TG2-Rho-ROCK通路来抑制tau磷酸化。

图 sTREM2调控tau蛋白磷酸化的潜在机制示意图
3、sTREM2减轻tau P301S小鼠tau蛋白过度磷酸化和记忆丧失
研究团队通过将编码EGFP-sTREM2或EGFP载体的AAVs注射到3月龄tau P301S小鼠的海马区,观察到在7个月时EGFP和EGFP-sTREM2在海马区的强表达。与对照组小鼠相比,注射AAV-sTREM2的tau P301S小鼠海马区tau蛋白的磷酸化程度明显改善。sTREM2对tau P301S小鼠GSK3β活性也有抑制作用。电子显微镜显示,sTREM2对tau P301S小鼠的海马突触丢失具有保护作用。行为学测试结果显示,注射AAV-EGFP-sTREM2的tau P301S小鼠在水迷宫测试中表现出更好的记忆,且表现出场兴奋性突触后电位(fEPSCs)的长时程增强(LTP)提高。这些结果表明,sTREM2逆转了tau P301S小鼠的tau病理、突触功能障碍和认知障碍。

图 海马区突触的电镜结果图
4、TG2在调节sTREM2的有益效应中起着关键作用
研究团队通过注射AAV-EGFP-shRNA-TG2到tau P301S小鼠海马区成功下调了TG2的表达。结果显示,sTREM2对tau磷酸化的抑制作用依赖于TG2,并且sTREM2通过调节RhoA-ROCK-GSK3β通路发挥作用。电镜结果显示sTREM2在对照组小鼠中对海马突触丢失具有保护作用,而在抑制TG2的小鼠中失去了这种保护效果。此外,TG2的敲除减弱了sTREM2对突触密度的保护作用,强调了TG2在调节sTREM2的有益效应中的关键作用。
5、sTREM2活性多肽抑制tau P301S小鼠tau病理
研究团队合成了4个基于sTREM2(77-105)的短肽,其中多肽1(氨基酸77-89)显著抑制tau的磷酸化,类似于sTREM2。为了进一步评估多肽1对tau P301S小鼠tau蛋白过度磷酸化的影响,研究团队将FITC标记的多肽注射到小鼠腹膜内,确认多肽1具有脑渗透性,并且在不同大脑区域可检测到。多肽1与神经元上的TG2有相互作用。接着,在3月龄的tau P301S小鼠腹膜注射Tat-sTREM2(77-89)或Tat-sTREM2(89-77),连续4个月后进行分析。结果显示,多肽1显著抑制了海马区tau的磷酸化以及Gsk3β和RhoA的激活,改善了突触丢失。在行为测试中,服用多肽1的小鼠表现出更好的学习记忆功能。电生理研究还发现,注射多肽1的小鼠的突触功能高于注射反转肽的小鼠。总体而言,sTREM2活性多肽有望改善tau P301S小鼠的tau病理、突触功能障碍和认知障碍。

图 小鼠海马免疫组化染色与定量
结语:
综上所述,研究团队发现小胶质细胞分泌sTREM2,这可能在tau蛋白病中起保护作用,并且设计了一种多肽来摸拟sTREM2的保护作用,有望成为AD的潜在治疗干预手段。
参考文献
Zhang X, Tang L, Yang J, Meng L, Chen J, Zhou L, Wang J, Xiong M, Zhang Z. Soluble TREM2 ameliorates tau phosphorylation and cognitive deficits through activating transgelin-2 in Alzheimer's disease. Nat Commun. 2023 Oct 21;14(1):6670. doi: 10.1038/s41467-023-42505-x. PMID: 37865646; PMCID: PMC10590452.
| 货号 |
产品名称 |
规格 |
货期 |
| 四色多重荧光免疫组化染色试剂盒(鼠兔二抗) |
20T/100T |
现货 |
|
| 四色多重荧光免疫组化染色试剂盒(兔二抗) |
20T/100T |
现货 |
|
| 五色多重荧光免疫组化染色试剂盒(鼠兔二抗) |
20T/100T |
现货 |
|
| 五色多重荧光免疫组化染色试剂盒(兔二抗) |
20T/100T |
现货 |
|
| 六色多重荧光免疫组化染色试剂盒(鼠兔二抗) |
20T/100T |
现货 |
|
| 六色多重荧光免疫组化染色试剂盒(兔二抗) |
20T/100T |
现货 |
|
| 六色多重荧光免疫组化染色试剂盒(plus)(抗兔二抗) |
20T/100T |
现货 |
|
| 六色多重荧光免疫组化染色试剂盒(plus)(鼠兔通用二抗) |
20T/100T |
现货 |
|
| 七色多重荧光免疫组化染色试剂盒(鼠兔二抗) |
20T/100T |
现货 |
|
| 七色多重荧光免疫组化染色试剂盒(兔二抗) |
20T/100T |
现货 |
|
| 七色多重荧光免疫组化染色试剂盒(plus)(鼠兔通用二抗) |
20T/100T |
现货 |
|
| 七色多重荧光免疫组化染色试剂盒(plus)(抗兔二抗) |
20T/100T |
现货 |
|
| 抗体洗脱液(mIHC专用) |
30mL |
现货 |
★ Flash Service!无需提供抗体,1-2周急速出结果!★
| 人 |
小鼠 |
| T细胞:CD3、CD4、CD8、FOXP3、CD45、CD103 |
T细胞:CD3、CD4、CD8、FOXP3、CD45 |
| 巨噬细胞:CD68、CD163、CD206、CD86、M-CSF |
B细胞:CD20、CD19 |
| 免疫检查点:PD-1、PD-L1、HLA-DR、TIM-3、GZMB、CD24、LAG-3 |
巨噬细胞:F4/80、CD68、CD86、CD11b、CD163、M-CSF、CD206 |
| 成纤维细胞:α-SMA |
肿瘤相关:SHP-2、Arginase-1、Ki-67、PANCK |
| 肿瘤相关:Ki-67、PANCK、VEGF、SHP-2、Arginase-1、EGFR、TTF-1、CK7、CK8、CK18、CK5/6、CK20、MUC1、p63、p40、CDX2 |
白介素:IL-4、IL-10、IL-13 |
| NK细胞:CD56 |
免疫检查点:GZMB、PD-1、PD-L1、TIM-3、LAG-3 |
| B细胞:CD20、CD19、CD24 |
NK细胞:NKR-P1C(NK1.1)、CD56 |
| 树突状细胞:CD11c |
信号通路相关:Arrestin-C、iNOS |
| 白介素:IL-4、IL-10 |
成纤维细胞:α-SMA |
| 更多指标:CCL2、CD103、Napsin A |
更多指标:CD11c、Ly6G |
★ Personalized service!先做预实验,偏门指标也不慌!★

Absin特色产品线:
| 爱必信(上海)生物科技有限公司 联系邮箱:info@absin.cn 微信公众号:爱必信生物 |