14 年
手机商铺
公司新闻/正文
1216 人阅读发布时间:2024-01-11 10:33
脑卒中俗称中风,是全球成人致残和死亡的主要原因之一,导致脑卒中的原因主要是动脉粥样硬化、房颤、高血压、糖尿病等疾病引起的脑血流灌注中断。脑卒中可分为缺血性脑卒中和出血性脑卒中,前者最常见,约占脑卒中的80%。在缺血性卒中期间,谷氨酸的大量释放可激活NMDARs(N-甲基-D-天冬氨酸受体),诱导钙离子通过这些离子通道流入神经元,使神经元超载并破坏其钙同源稳定。尽管科学家们对缺血性损伤已经有了广泛的研究,但切实有效的药物暂时还没有,因此迫切需要确定中风的机制并寻找有效治疗缺血性脑卒中的潜在新靶点。
2023年3月14日,上海交通大学殷善开、史海波及多伦多大学Wang Lu-Yang团队在Neuron上在线发表题为“Bilirubin gates the TRPM2 channel as a direct agonist to exacerbate ischemic brain damage”的研究结果,提出胆红素作为内源性激动剂可以直接阻断TRPM2通道的开放,进而加重缺血性中风的脑损伤。通过动物实验,研究团队发现对小鼠模型进行分子干预和TRPM2通道封闭,可以起到很好的神经保护作用。
主要研究结果 (Results) :
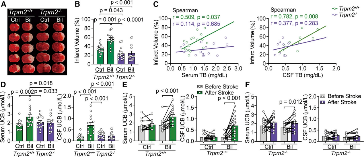
1、中风患者和小鼠模型中脑梗塞面积与胆红素水平的关系
胆红素在中风中的作用存在争议,血清胆红素水平高的患者表现出更严重的神经症状,而磁共振成像可以准确确定缺血的位置和大小。对不同中风患者的临床记录进行分析,发现患有乙肝的中风患者的血清总胆红素 (TB) 水平和直接胆红素 (DB) 水平比正常组高2至3倍,中风显著增加了TB和DB浓度,表明胆红素水平升高可能是中风的结果,与梗塞体积呈正相关。

先前的研究指出,在缺血条件下,细胞内Ca2+浓度升高引起ROS过量产生,从而激活下游信号通路,进而导致细胞死亡。研究者通过使用tMCAO动物模型和Trpm2基因型小鼠进行实验,探讨了TRPM2通道在缺血再灌注中的作用。实验结果表明,注射胆红素增加了患有tMCAO的Trpm2+/+小鼠的梗死体积,而Trpm2-/-小鼠的梗塞体积没有改变。这表明缺血性损伤可能引起内源性胆红素释放,而TRPM2通道在其中发挥一定作用。研究者还观察到血清和脑脊液中胆红素水平与梗塞体积显著相关,尤其是在Trpm2+/+小鼠中。总体而言,研究得出结论,中风期间的缺血再灌注会导致胆红素浓度增加,并且TRPM2通道可能在这一过程中发挥一定的调节作用。

2、胆红素通过一种新的门控机制激活TRPM2通道
研究团队讨论了胆红素及其结构衍生物对TRPM2通道的激活机制。先前的研究指出,内源性激动剂ADPR通过N端的MHR1/2和C端的NUDT9-H结构域与TRPM2通道的两个部位结合,控制其开放。然而,由于胆红素具有高度的膜通透性,研究者推测胆红素可能通过不同的机制激活TRPM2通道。
通过在ADPR结合位和NUDT9-H结构域引入点突变,研究者发现这些突变体仍然对胆红素产生反应,尽管激活幅度降低。与此相反,ADPR未能激发经过突变的TRPM2通道。进一步的实验证实,截断N端和C端的ADPR结合结构域会阻止ADPR对TRPM2的激活,但不影响胆红素的激活。观察到胆红素及其衍生物对TRPM2通道的激活时间相对较长,而较小的分子如XAME激活通道的速度更快。通过分子对接模拟,研究者发现胆红素可能与TRPM2通道的特定结合口袋发生相互作用。该口袋位于TRPM2通道的钙结合部位附近,与D866、K928和D1069等氨基酸残基形成氢键和盐桥。
通过实验证实,将这些残基替换为非极性丙氨酸并不影响ADPR和钙离子的激活,但完全阻止了胆红素的激活。最终,通过分子动力学模拟,研究者比较了胆红素和XAME在TRPM2通道复合体中的状态转变。结果表明,XAME的亲和力高于胆红素,这可能解释了它们在激活速度和效果上的差异。总体而言,这项研究揭示了胆红素激活TRPM2通道的独特机制,与经典的细胞内配体不同。

图 胆红素结合hTRPM2的特异性识别
3、TRPM2通道中的胆红素结合腔是拮抗神经毒性的理想药物部位
TRPM2是中风治疗的靶点,使用不同结构的阻滞剂,如克霉唑、talM2NX和A23,在动物模型的临床前研究中被认为具有神经保护作用。研究团队发现新发表的TRPM2阻断剂A23与腔形成了高度稳定的结合,为其体外纳米分子半最大抑制浓度和体内抗缺血性损伤的有效性提供了结构解释。A23与胆红素结合腔高亲和力,可有效拮抗胆红素对神经毒性的作用。
随后团队研究了tMCAO联合胆红素注射对脑梗塞体积增加、血清和脑脊液胆红素水平升高的影响,并探讨了可能的机制。实验结果表明,tMCAO联合胆红素注射可导致脑梗塞体积增加,血清和脑脊液胆红素水平升高,且胆红素主要在神经元中产生和释放。实验还发现,缺血和缺氧可直接诱导大脑释放内源性胆红素,从而加剧中风时的神经毒性。

图 神经元NeuN、TRPM2通道、胆绿素还原酶BVR和血红素加氧1(HO-1)的mIHC结果图,表明在中风期间,胆红素主要是在神经元中产生和释放的
4、TRPM2上胆红素结合腔的分子扰动消除胆红素诱导的兴奋性上调和神经毒性
研究团队通过各项实验,得出结论胆红素及其结构相似的衍生物能通过与TRPM2通道附近的空腔结合来激活该通道,其中A23通过竞争性拮抗阻断了这些激动剂的结合。为了验证TRPM2上的空洞介导胆红素神经毒性,研究使用基因敲入小鼠系,将TRPM2中的关键位点替换为丙氨酸。实验证明这个位点对于胆红素是有效的激动剂,而不是钙/ADPR。D1066A小鼠在电生理实验中显示胆红素不再诱导神经元的过度兴奋,并在缺血性脑损伤模型中胆红素的加重效应被完全抑制。这说明TRPM2通道中的结合腔对于胆红素在中风中的神经毒性发挥了关键作用。

结语:
本研究为开发针对TRPM2通道中胆红素结合腔的新策略提供了机械洞察力和原则证据,以减轻和预防患者与中风和黄疸相关的脑损伤。
Liu HW, Gong LN, Lai K, Yu XF, Liu ZQ, Li MX, Yin XL, Liang M, Shi HS, Jiang LH, Yang W, Shi HB, Wang LY, Yin SK. Bilirubin gates the TRPM2 channel as a direct agonist to exacerbate ischemic brain damage. Neuron. 2023 May 17;111(10):1609-1625.e6. doi: 10.1016/j.neuron.2023.02.022. Epub 2023 Mar 14. PMID: 36921602; PMCID: PMC10191619.
| 货号 |
产品名称 |
规格 |
| 四色多重荧光免疫组化染色试剂盒(鼠兔二抗) |
20T/100T |
|
| 四色多重荧光免疫组化染色试剂盒(兔二抗) |
20T/100T |
|
| 五色多重荧光免疫组化染色试剂盒(鼠兔二抗) |
20T/100T |
|
| 五色多重荧光免疫组化染色试剂盒(兔二抗) |
20T/100T |
|
| 六色多重荧光免疫组化染色试剂盒(鼠兔二抗) |
20T/100T |
|
| 六色多重荧光免疫组化染色试剂盒(兔二抗) |
20T/100T |
|
| 六色多重荧光免疫组化染色试剂盒(plus)(抗兔二抗) |
20T/100T |
|
| 六色多重荧光免疫组化染色试剂盒(plus)(鼠兔通用二抗) |
20T/100T |
|
| 七色多重荧光免疫组化染色试剂盒(鼠兔二抗) |
20T/100T |
|
| 七色多重荧光免疫组化染色试剂盒(兔二抗) |
20T/100T |
|
| 七色多重荧光免疫组化染色试剂盒(plus)(鼠兔通用二抗) |
20T/100T |
|
| 七色多重荧光免疫组化染色试剂盒(plus)(抗兔二抗) |
20T/100T |
|
| 抗体洗脱液(mIHC专用) |
30mL |
| 人 |
小鼠 |
| T细胞:CD3、CD4、CD8、FOXP3、CD45、CD103 |
T细胞:CD3、CD4、CD8、FOXP3、CD45 |
| 巨噬细胞:CD68、CD163、CD206、CD86、M-CSF |
B细胞:CD20、CD19 |
| 免疫检查点:PD-1、PD-L1、HLA-DR、TIM-3、GZMB、CD24、LAG-3 |
巨噬细胞:F4/80、CD68、CD86、CD11b、CD163、M-CSF、CD206 |
| 成纤维细胞:α-SMA |
肿瘤相关:SHP-2、Arginase-1、Ki-67、PANCK |
| 肿瘤相关:Ki-67、PANCK、VEGF、SHP-2、Arginase-1、EGFR、TTF-1、CK7、CK8、CK18、CK5/6、CK20、MUC1、p63、p40、CDX2 |
白介素:IL-4、IL-10、IL-13 |
| NK细胞:CD56 |
免疫检查点:GZMB、PD-1、PD-L1、TIM-3、LAG-3 |
| B细胞:CD20、CD19、CD24 |
NK细胞:NKR-P1C(NK1.1)、CD56 |
| 树突状细胞:CD11c |
信号通路相关:Arrestin-C、iNOS |
| 白介素:IL-4、IL-10 |
成纤维细胞:α-SMA |
| 更多指标:CCL2、CD103、Napsin A |
更多指标:CD11c、Ly6G |
★ Personalized service!先做预实验,偏门指标也不慌!★

Absin特色产品线:
| 爱必信(上海)生物科技有限公司 联系邮箱:info@absin.cn 微信公众号:爱必信生物 |