14 年
手机商铺
公司新闻/正文
593 人阅读发布时间:2023-12-28 13:35
研究背景
卵巢癌是卵巢肿瘤的一种恶性肿瘤,是指生长在卵巢上的恶性肿瘤,其中90%~95%为卵巢原发性的癌,另外5%~10%为其它部位原发的癌转移到卵巢。由于卵巢癌早期缺少症状,即使有症状也不特异,筛查的作用又有限,因此早期诊断比较困难,就诊时60%~70%已为晚期,而晚期病例又疗效不佳。因此,虽然卵巢癌的发病率低于宫颈癌和子宫内膜癌居妇科恶性肿瘤的第三位,但死亡率却超过宫颈癌及子宫内膜癌之和,高居妇科癌症首位,是严重威胁妇女健康的最大疾患。
化疗耐药性是卵巢癌治疗失败的主要原因,研究化疗耐药的潜在机制并开发新的潜在治疗靶点非常重要。
文章介绍
上海交通大学医学院附属新华医院孙会贞老师于2022年2月7日发表在Cancer Communications(16.2/Q1)上题为“The Fibrillin-1/VEGFR2/STAT2 signaling axis promotes chemoresistance via modulating glycolysis and angiogenesis in ovarian cancer organoids and cells”的文章,在类器官和细胞系模型上验证了FBN1/VEGFR2/STAT2信号轴,通过参与糖酵解和血管生成过程诱导卵巢癌细胞的化学耐药性并提出了一种新的FBN1靶向疗法和和FBN1抑制和抗血管生成药物的组合来治疗卵巢癌。本研究通过使用体外和体内类器官和细胞模型阐明了卵巢癌顺铂耐药的新分子机制。RNA-seq显示FBN1在卵巢癌顺铂耐药类器官中高表达。随后,FBN1被证实能够通过VEGFR2/STAT2途径调节糖酵解和血管生成,从而降低对顺铂的敏感性。
研究思路
对顺铂耐药和敏感卵巢癌类器官进行RNA测序,检测类器官和卵巢癌临床标本中FBN1的表达水平。分析了FBN1-KO顺铂耐药卵巢癌类器官和细胞系中的葡萄糖代谢、血管生成和顺铂敏感性。通过免疫沉淀染色,质谱,免疫荧光,蛋白质印迹等实验手段,发现FBN1介导VEGFR2受体的磷酸化,激活其下游FAK/PKB or AKT通路,诱导STAT2磷酸化,促进STAT2的核易位,并最终改变了与STAT2介导的血管生成和糖酵解相关的基因的表达。
研究路线图

研究结果
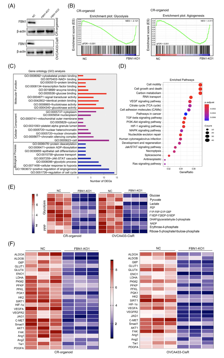
1、通过转录组测序,FBN1在顺铂耐药卵巢癌类器官和组织中显著高表达,并在临床样本中得到了验证

2、FBN1通过调节糖酵解和血管生成促进卵巢癌的顺铂耐药性

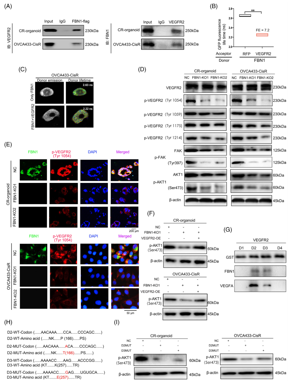
3、通过IP和MS分析,FBN1调节VEGFR2/STAT2途径以影响化疗耐药卵巢癌类器官和细胞的糖酵解和血管生成

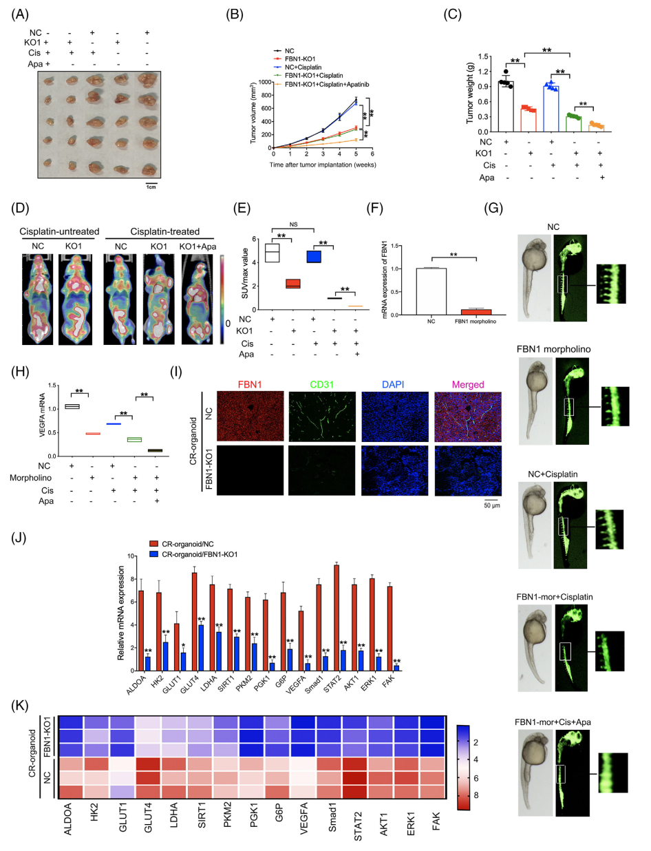
4、FBN1 KO抑制卵巢癌体内肿瘤进展并增强顺铂敏感性

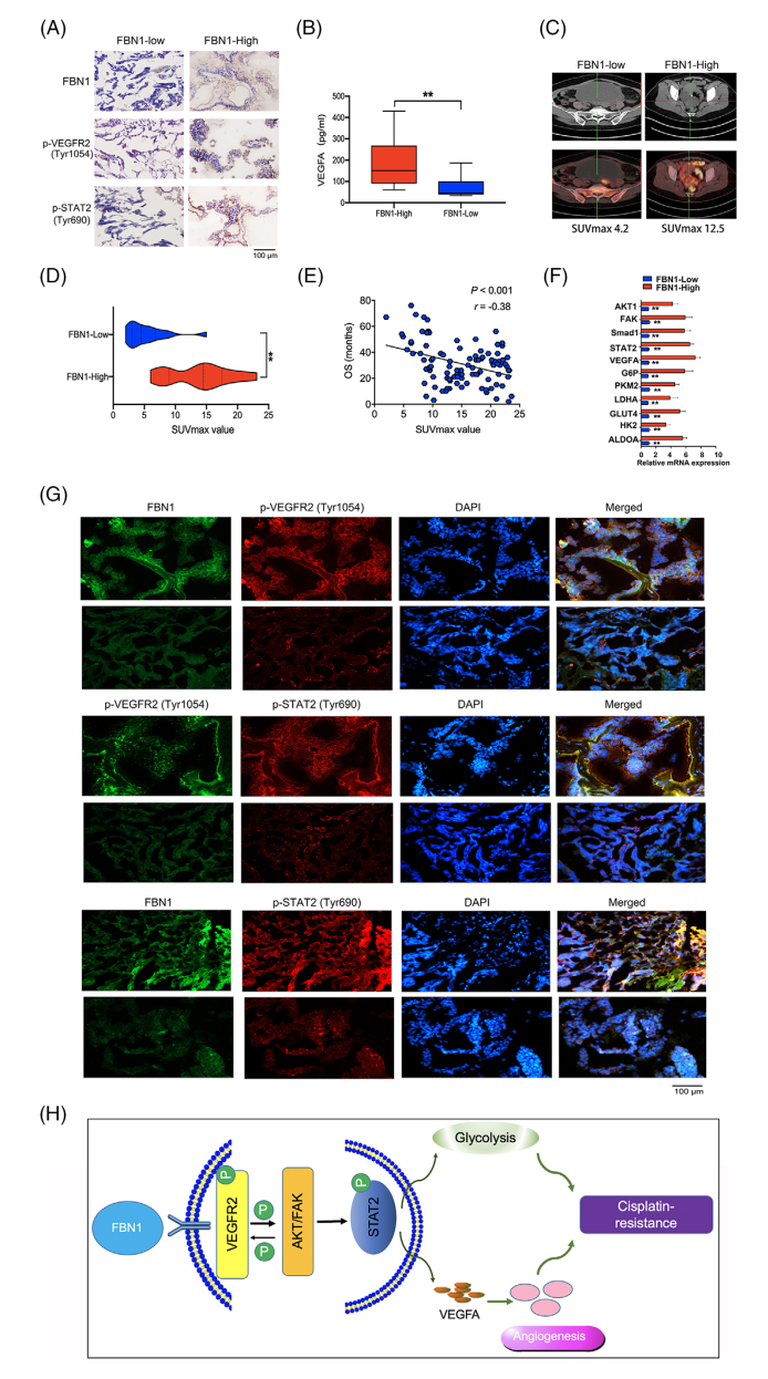
5、IHC和ELISA等实验发现FBN1、VEGFR2和STAT2在人卵巢癌组织中共表达

结语
众所周知,传统的肿瘤研究模型如细胞系和PDX模型无法模拟人类癌症的特征和异质性,从而阻碍了科研成果临床转化。体外3D培养的患者来源类器官是由自组织干细胞产生的,在体外模拟人类癌症生物过程方面具有更多优势,特别是在多种人类癌症的药物敏感性方面。
参考文献
Ziliang Wang et al. “The Fibrillin-1/VEGFR2/STAT2 signaling axis promotes chemoresistance via modulating glycolysis and angiogenesis in ovarian cancer organoids and cells.” Cancer communications (London, England) vol. 42,3 (2022): 245-265. doi:10.1002/cac2.12274
今天讲解就到这了,大家如有类器官问题,欢迎入群交流哦!


| 货号-规格 | 名称 |
| abs9445-1kit | Organotial人肠癌类器官培养试剂盒 |
| abs9446-1kit | Organotial人乳腺癌类器官培养试剂盒 |
| abs9448-1kit | Organotial人子宫内膜癌类器官培养试剂盒 |
| abs9558-1kit | Organotial人卵巢癌类器官培养试剂盒 |
| abs9590-1kit | Organotial人宫颈癌类器官培养试剂盒 |
| abs9754-1kit | Organotial小鼠正常卵巢类器官培养试剂盒 |
| abs9778-1kit | Organotial人膀胱癌类器官培养试剂盒 |
Absin特色产品线:
| 爱必信(上海)生物科技有限公司 联系邮箱:info@absin.cn 微信公众号:爱必信生物 |