14 年
手机商铺
公司新闻/正文
425 人阅读发布时间:2023-12-14 11:33
肺癌是世界上最常见的恶性肿瘤之一,在全国城市人口恶性肿瘤死亡原因中位居榜首,非小细胞肺癌(NSCLC)患者约占肺癌患者的85%,其中肺腺癌(LUAD)、肺鳞状细胞癌(LUSC)又属于其中最常见的类型。近几年,恶性肿瘤的免疫治疗取得了很大进展,但恶性肿瘤往往具有复杂的瘤内异质性(ITH),且传统的测序手段无法更深层次地探索这种复杂性,一定程度上对免疫治疗的深入研究产生了一些阻碍,因此即使在免疫治疗备受推崇的当今,仍有许多患者无法从中获益。
2023年2月,同济大学医学院的周彩存教授团队在Journal for ImmunoTherapy of Cancer在线发表了题为“Spatial multi-omics revealed the impact of tumor ecosystem heterogeneity on immunotherapy efficacy in patients with advanced non-small cell lung cancer treated with bispecific antibody”的研究论文,研究团队通过数字空间分析技术(DSP)进行空间分割,用于发现晚期非小细胞肺癌的瘤内异质性(ITH),并区分来自肿瘤或基质区域的疗效相关生物标志物。 空间分割后,基质区域显示出更多的遗传信息,这有助于更好地预测免疫疗法的疗效。
研究结果(Results):
1、晚期非小细胞肺癌(aNSCLC)的空间转录组和蛋白质组分析
研究团队将形态学标记染色与数字光学条形码技术相结合,将肿瘤或间质细胞与周围细胞分离,将圈选的感兴趣的区域(ROI)进一步分割成肿瘤或间质小区域(AOI),再进行蛋白质和RNA的DSP检测,比较分析显示,RNA和蛋白质的表达呈中等正相关。

图1 DSP技术路线示意
2、应用DSP识别肿瘤内AOI的不同表达模式
为了评估ITH,研究团队分析了每个样本在空间上不同的AOI中蛋白质和RNA的表达模式,发现来自同一样本的肿瘤和间质AOI在蛋白质和RNA水平上都有显著差异,应用DSP技术进一步研究与肿瘤和间质区域相关的特定分子标记,结果显示免疫细胞标志物在间质区显著增加,免疫细胞图谱核心和免疫细胞分型模块在间质AOI中的特征分数显著较高。为了在空间水平上进一步研究ITH,研究团队对每个样本中不同区域的分子轮廓进行了表征,选择12个在空间距离上不同AOI之间有明确位置关系的肿瘤样本进行分析,其中8个样本的肿瘤AOI的空间距离与分子聚集模式一致;此外还通过分子聚类推断不同区域之间的关系反映肿瘤的发展路径。接下来,研究团队还使用了从同一区域分割的成对的肿瘤和间质AOI进行进一步分析,发现从同一ROI分割的肿瘤与间质区域之间的相关性显著高于不同ROI,而在蛋白质和RNA水平上,则发现肿瘤AOI之间的相关性最强。

图2 应用DSP识别肿瘤内空间不同AOI的不同表达模式
3、DSP能够将生物观察结果分配给复杂肿瘤生态系统中特定表型细胞类型
为了评估淋巴细胞的渗透,研究团队使用DSP对标记不同免疫细胞类型的转录本进行了量化,观察到肿瘤AOI中的淋巴细胞丰度明显低于间质AOI,巨噬细胞、CD4T细胞、成纤维细胞、单核细胞、B细胞和CD8T细胞是间质AOI中检出最多的细胞类型;随后分析不同区域之间与免疫反应相关的细胞,发现淋巴细胞转运和淋巴细胞调节信号评分与间质AOI相关。研究团队还评估了每个患者体内AOI的表达程序,表明了与癌症相关的细胞功能、信号通路和新陈代谢。
4、DSP标记物的鉴定揭示了ITH对寻找与治疗效果相关的候选生物标记物的影响
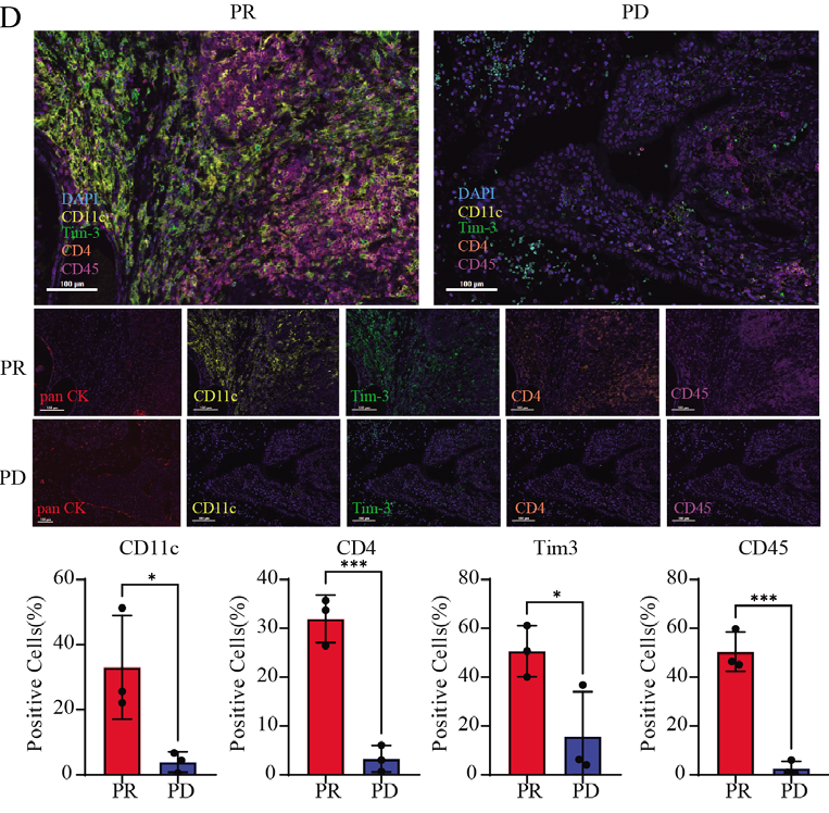
DSP蛋白数据和模拟批量测序数据一致表明,PR组CD45、CD4、GITR、CD11c的表达均增加。间质区、肿瘤区和模拟批量测序数据中大多数蛋白质标志物PR/PD的折叠变化与上述结果一致,有几个蛋白质出现差异。为了进一步验证蛋白质在不同区域的表达,研究团队选取PR组和PD组的3个样本进行CD11c、Tim-3、CD45、CD4四标五色mIHC验证,并与间质区域进行比较,结果表明,PR组间质区上述4种蛋白的表达均显著高于PD组。

图3 mIHC染色结果
此外,研究团队发现肿瘤和免疫DSP标记物之间的相关性是可区分的,这表明肿瘤和免疫细胞群对治疗效果的不同反应;评估不同应答组患者间质区域的免疫渗透情况,发现PR组四种免疫细胞的丰度显著高于PR组,同时,IO药物、基质的泛肿瘤特征评分等各项分析也显示PR患者中肿瘤区域的比例显著较高。
研究团队进一步分析不同治疗方法中肿瘤和间质的变化,结果显示经KN046治疗后,活化的白细胞黏附分子(ALCAM)和角蛋白5水平显著升高,指示ALCAM的高表达与NSCLC的预后不良有关。随后,团队利用相关基因构建panel,探讨治疗前后免疫耗竭相关通路的差异,发现在抵抗bsAb-KN046后,免疫耗竭特征显着降低。
5、基质区域的空间分辨特征比肿瘤区域具有更大的临床反应相关性
研究团队根据疗效相关的DSP蛋白标记物计算空间分辨标记的分数,发现PD患者和PR患者在肿瘤和基质区域的特征评分存在显着差异;多因素Cox回归显示间质和肿瘤信号是影响临床结果的有利因素;与肿瘤标志物和传统生物标志物,如PD-L1和TMB相比,来自间质的标志物显示出更强的临床相关性;基质特征评分高的患者比评分低的患者具有更长的中位OS。
为了确定基质区域的特征在预测一般免疫疗法的疗效方面是否仍然有效,研究团队验证了用从公共数据集中的65名接受ICI治疗的独立NSCLC患者的基质区域中识别的相关基因构建的空间解析特征,结果显示,来自间质区域的分子在评估免疫治疗的临床疗效方面可能有更大的潜力。

图4 构建空间分辨特征以预测免疫治疗的临床反应
结语:
本项研究充分运用DSP空间转录组技术并巧妙结合多重荧光免疫组化,旨在破译复杂的瘤内异质性(ITH),最终为晚期非小细胞肺癌的免疫治疗提供一些新思路。
参考文献
Song X, Xiong A, Wu F, Li X, Wang J, Jiang T, Chen P, Zhang X, Zhao Z, Liu H, Cheng L, Zhao C, Wang Z, Pan C, Cui X, Xu T, Luo H, Zhou C. Spatial multi-omics revealed the impact of tumor ecosystem heterogeneity on immunotherapy efficacy in patients with advanced non-small cell lung cancer treated with bispecific antibody. J Immunother Cancer. 2023 Feb;11(2):e006234. doi: 10.1136/jitc-2022-006234. PMID: 36854570; PMCID: PMC9980352.
| 货号 |
产品名称 |
规格 |
货期 |
| 四色多重荧光免疫组化染色试剂盒(鼠兔二抗) |
20T/100T |
现货 |
|
| 四色多重荧光免疫组化染色试剂盒(兔二抗) |
20T/100T |
现货 |
|
| 五色多重荧光免疫组化染色试剂盒(鼠兔二抗) |
20T/100T |
现货 |
|
| 五色多重荧光免疫组化染色试剂盒(兔二抗) |
20T/100T |
现货 |
|
| 六色多重荧光免疫组化染色试剂盒(鼠兔二抗) |
20T/100T |
现货 |
|
| 六色多重荧光免疫组化染色试剂盒(兔二抗) |
20T/100T |
现货 |
|
| 六色多重荧光免疫组化染色试剂盒(plus)(抗兔二抗) |
20T/100T |
现货 |
|
| 六色多重荧光免疫组化染色试剂盒(plus)(鼠兔通用二抗) |
20T/100T |
现货 |
|
| 七色多重荧光免疫组化染色试剂盒(鼠兔二抗) |
20T/100T |
现货 |
|
| 七色多重荧光免疫组化染色试剂盒(兔二抗) |
20T/100T |
现货 |
|
| 七色多重荧光免疫组化染色试剂盒(plus)(鼠兔通用二抗) |
20T/100T |
现货 |
|
| 七色多重荧光免疫组化染色试剂盒(plus)(抗兔二抗) |
20T/100T |
现货 |
|
| 抗体洗脱液(mIHC专用) |
30ml |
现货 |
★ Flash Service!无需提供抗体,1-2周急速出结果!★
| 人 |
小鼠 |
| T细胞:CD3、CD4、CD8、FOXP3、CD45、CD103 |
T细胞:CD3、CD4、CD8、FOXP3、CD45 |
| 巨噬细胞:CD68、CD163、CD206、CD86、M-CSF |
B细胞:CD20、CD19 |
| 免疫检查点:PD-1、PD-L1、HLA-DR、TIM-3、GZMB、CD24、LAG-3 |
巨噬细胞:F4/80、CD68、CD86、CD11b、CD163、M-CSF、CD206 |
| 成纤维细胞:α-SMA |
肿瘤相关:SHP-2、Arginase-1、Ki-67、PANCK |
| 肿瘤相关:Ki-67、PANCK、VEGF、SHP-2、Arginase-1、EGFR、TTF-1、CK7、CK8、CK18、CK5/6、CK20、MUC1、p63、p40、CDX2 |
白介素:IL-4、IL-10、IL-13 |
| NK细胞:CD56 |
免疫检查点:GZMB、PD-1、PD-L1、TIM-3、LAG-3 |
| B细胞:CD20、CD19、CD24 |
NK细胞:NKR-P1C(NK1.1)、CD56 |
| 树突状细胞:CD11c |
信号通路相关:Arrestin-C、iNOS |
| 白介素:IL-4、IL-10 |
成纤维细胞:α-SMA |
| 更多指标:CCL2、CD103、Napsin A |
更多指标:CD11c、Ly6G |
★ Personalized service!先做预实验,偏门指标也不慌!★

Absin特色产品线:
| 爱必信(上海)生物科技有限公司 联系邮箱:info@absin.cn 微信公众号:爱必信生物 |