14 年
手机商铺
公司新闻/正文
444 人阅读发布时间:2023-11-01 11:20
小分子化合物是指分子量小于1000Da(尤其小于500Da),具有生物学活性的化合物。其与细胞因子和蛋白不同,小分子化合物可以透过细胞膜进入细胞,发挥相应的生物学功能。小分子化合物的作用靶点众多,已广泛应用于肿瘤学、免疫学、神经生物学、表观遗传学、干细胞、类器官、细胞凋亡、离子通道和信号转导等生命科学诸多重要的研究领域。
小分子化合物主要通过调节其蛋白靶点的活性发挥作用。目前小分子化合物的蛋白靶点主要包括酶、离子通道和受体三大类。
表1 小分子化合物的分类及作用机制
| 分类 |
作用机制 |
| 酶的抑制剂 (Enzyme Inhibitor) |
与酶或蛋白质的活性位点结合,降低酶的催化活性或蛋白质的功能。 |
| 离子通道阻滞剂 (Channel Blocker) |
阻止离子通道的开放,主要包括电压门控通道(如 Ca2+、K+、Na+通道等)和配体门控通道(如GABA受体,5-HT受体,Ach受体等)。 |
| 受体激动剂&拮抗剂&反向激动剂 |
受体与其配体结合后被活化,将信号传导下去。受体激动剂与受体结合,起到与配体相同的作用。拮抗剂单独作用于受体没有作用,在激动剂存在时,可拮抗激动剂对受体的作用。反向激动剂的作用与激动剂相反。 |
活性小分子在疾病研究中的应用
案例一:在肿瘤免疫治疗研究中,活性小分子Brefeldin A用于阻断细胞因子的转运。
在小鼠原代T细胞分离及效应器功能分析的研究中,为了检测细胞因子干扰素-γ(IFN-γ)、肿瘤坏死因子(TNF)和颗粒酶B(GzmB)的分泌,研究人员在细胞收获前用5μg/mL Brefeldin A处理细胞5h以阻断细胞因子的转运。

图1 WT和cKO CD8+T细胞在抗-CD3/CD28(0或2μg/mL)刺激96h,Brefeldin A(5μg/mL)处理5h后产生IFN-γ,TNF,GzmB(n=3)
参考文献:ERK and USP5 govern PD-1 homeostasis via deubiquitination to modulate tumor immunotherapy[J]. Nature Communications, 2023, 14(1). DOI:10.1038/s41467-023-38605-3.
影响因子(IF):17.694
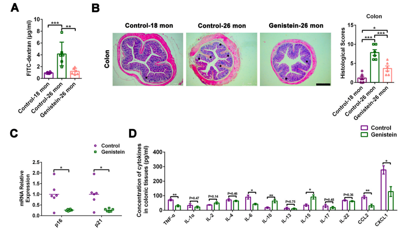
案例二:在调节老化肠道动态平衡的研究中,活性小分子Genistein用于小鼠膳食可改善肠道功能障碍。
研究人员使用野生型衰老小鼠和Zmpste24-/-早衰小鼠来研究Genistein在哺乳动物衰老肠道的寿命和动态平衡中的作用。他们发现膳食Genistein可增加微生物群衍生的短链脂肪酸水平,调节老化肠道的动态平衡,延长健康和寿命。此外,Genistein和肠道微生物群之间的联系为饮食干预年龄相关的虚弱提供了理论基础。

图2 膳食Genistein改善衰老小鼠肠道功能障碍
参考文献:Dietary genistein increases microbiota-derived short chain fatty acid levels, modulates homeostasis of the aging gut, and extends healthspan and lifespan[J]. Pharmacological Research, 2023. DOI:10.1016/j.phrs.2023.106676.
影响因子(IF):10.334
案例三:在探究SIRPα 在肺癌生长中的作用时,活性小分子SB203580用于p38 MAPK通路抑制剂
研究人员通过皮下注射Lewis鼠肺癌细胞建立野生型(WT)和Sirpα基因敲除小鼠(KO)肺癌模型。用流式细胞仪分析巨噬细胞和中性粒细胞的表型和吞噬功能。研究表明Sirpα通过SHP-1/p38MAPK/STAT3信号通路减少M1亚型巨噬细胞的吞噬功能。

图3 缺乏SIRPα通过SHP-1/p38MAPK/STAT3信号通路促进巨噬细胞吞噬功能
参考文献:Lack of SIRP-alpha reduces lung cancer growth in mice by promoting anti-tumour ability of macrophages and neutrophils[J]. Cell Proliferation. 2022. DOI: 10.1111/cpr.13361.
影响因子(IF):8.755
活性小分子在疾病研究中具有广泛的应用前景,它们可以用于药物发现、药理学研究、建立疾病模型以及基因和细胞疗法等多个领域。通过深入了解活性小分子的特点和功能以及其在疾病研究中的优势与价值,我们可以更好地认识它们在科学研究中的重要地位,期待活性小分子为科研和疾病治疗领域带来更多的突破!
本期产品推荐:
| 货号 |
产品名称 |
CAS |
产品描述 |
| SB 203580 |
152121-47-6 |
一种选择性的ATP竞争性的p38 MAPK抑制剂 |
|
| Genistein |
446-72-0 |
一种多重的酪氨酸激酶抑制剂 |
|
| Brefeldin A |
20350-15-6 |
阻断分泌蛋白和膜蛋白从内质网向高尔基体转运 |
|
| Cisplatin |
15663-27-1 |
一种抗肿瘤的化疗剂;可激活铁死亡并诱导自噬。 |
|
| Erastin |
571203-78-6 |
一种铁死亡诱导剂 |
|
| PMSF |
329-98-6 |
制备细胞裂解物的不可逆丝氨酸/半胱氨酸蛋白酶抑制剂 |
温馨提示:Absin所有产品仅用于科学研究,请勿药物、家用或其他用途。
Absin特色产品线:
| 爱必信(上海)生物科技有限公司 联系邮箱:info@absin.cn 微信公众号:爱必信生物 |