14 年
手机商铺
公司新闻/正文
609 人阅读发布时间:2023-09-01 14:10
低密度脂蛋白(Low Density Lipoprotein,简称为 LDL)是血液中五种常见脂蛋白之一,由极低密度脂蛋白(VLDL)通过脂蛋白脂肪酶(LPL)的作用使其丧失部分甘油三酯转化而来。LDL是主要的胆固醇和胆固醇酯转运体,占血浆脂蛋白总量的一半以上,其通过低密度脂蛋白受体(LDLR)介导的内吞作用被肝脏和其他组织吸收。研究表明低密度脂蛋白在动脉壁内的异常蓄积及其诱发复杂免疫炎症反应过程,不仅是动脉粥样硬化(atherosclerosis, AS)发生的始动环节,更是最终导致动脉粥样硬化血栓形成的重要诱因[1]。

图1 低密度脂蛋白粒子在体温附近的分子模型示意图[2]
在低密度脂蛋白导致动脉粥样硬化的多种修饰中,氧化是主要的修饰形式。氧化型低密度脂蛋白(Oxidized LDL,Ox-LDL)可引起一系列的病理生理变化、促进泡沫细胞和动脉粥样硬化斑块的形成。Ox-LDL还通过诱导内皮功能障碍、单核细胞的趋化、平滑肌细胞的增殖和迁移以及血小板的激活来促进脂肪条纹和动脉粥样硬化的形成,最终导致斑块的不稳定和最终破裂[3]。
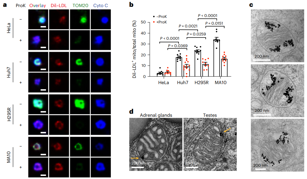
2023年6月5日,武汉大学生命科学学院、泰康生命医学中心、细胞稳态湖北省重点实验室宋保亮/罗婕教授团队在Nature Cell Biology上发表了题为“Delivery of low-density lipoprotein from endocytic carriers to mitochondria supports steroidogenesis”的研究论文。他们通过全基因组shRNA筛选,发现线粒体膜外膜蛋白磷脂酶D6(PLD6)能将心磷脂水解成磷脂酸,加速LDLR的降解。PLD6促进LDL和LDLR进入线粒体,LOLR被线粒体蛋白酶降解,LDL携带的胆固醇用于类固醇激素的生物合成[4]。该研究发现了一条存在于类固醇激素合成组织和细胞中的全新的LDL/LDLR运输和降解途径,并揭示了线粒体在LDLR稳态维持中的新功能。

图2 PLD6增加了低密度脂蛋白在线粒体中的移位7
爱必信(上海)生物科技有限公司可为科研人员提供以下几种低密度脂蛋白,
助力您在该研究领域不断创新和突破!
人极低密度脂蛋白
极低密度脂蛋白(Very Low Density Lipoprotein,简称为VLDL)是血液中五种常见脂蛋白之一,密度<1.006g/ml,直径30-80nm,包含5-12%蛋白、50-55%甘油三酯、18-20%磷脂、12-15%胆固醇酯和8-10%胆固醇。VLDL可用来研究极低密度脂蛋白受体(VLDLR)的代谢方式和生理功能,也常用来研究VLDL区分与乳糜微粒的生理效应。
人源低密度脂蛋白
LDL适用于心血管研究和脂质运输研究、 LDL代谢及其与心血管疾病的关联性研究,也适用于受体结合到人皮肤成纤维细胞的活性评估。此外,也能用作细胞标志物和疾病标志物。
人源氧化低密度脂蛋白
由过度铜离子介导人血浆来源的纯化LDL进行的氧化修饰,无菌包装,可用PBS磷酸盐缓冲液或细胞培养基直接稀释使用,可用来诱导巨噬细胞形成泡沫样细胞。
人源高氧化程度低密度脂蛋白
由过度铜离子介导人血浆来源的纯化 LDL 进行的高度氧化修饰,无菌包装,可用 PBS 磷酸盐缓冲液或细胞培养基直接稀释使用,用来诱导细胞凋亡/死亡,以及细胞损伤模型。
人源乙酰化低密度脂蛋白
乙酰化的LDL(Acetylated LDL,Ac-LDL)是修饰LDL中的一种,LDL载脂蛋白上的赖氨酸残基被乙酰化修饰后,不再能结合到LDL受体,进而被含特异性识别修饰LDL的清道夫受体的巨噬细胞和内皮细胞摄取,导致大量带负电荷的脂质小滴进入,产生类似动脉粥样硬化斑块中发现的泡沫样细胞。Ac-LDL可用在内皮细胞和小神经胶质细胞的功能研究,也可用作泡沫样细胞生成的阳性对照。
红色/绿色荧光标记人源低密度脂蛋白
红色/绿色荧光探针DiI/DiO标记的人源LDL,用来观察培养细胞的LDL结合位点,或筛选LDL受体表达缺陷型的细胞突变株。也可通过流式细胞术评估细胞受体水平或检测组织的受体水平。DiI-LDL/ DiO-LDL是细胞内吞研究的极好标记物。
红色/绿色荧光标记人源乙酰化低密度脂蛋白
红色/绿色荧光探针DiI/DiO标记的人源乙酰化LDL(Human Ac-LDL)。细胞被DiI-Ac-LDL/ DiO-Ac-LDL标记后,溶酶体酶降解脂蛋白,使得探针DiI/DiO聚集在细胞内膜上。DiI-Ac-LDL/DiO-Ac-LDL可用来标记巨噬细胞和血管内皮细胞,从而能在混合细胞群中鉴定和分选出这些细胞。也可用来研究不同细胞系对乙酰化LDL 的内吞作用。
参考文献:
[1] 张杰,王晓娜,肖文凯等. 高龄动脉粥样硬化性心血管疾病患者他汀疗效分析[J]. 解放军医学院学报,2020,41(5):440-445.
[2] Hevonoja T, Pentikinen M O, Hyvnen M T,et al. Structure of low density lipoprotein (LDL) particles: Basis for understanding molecular changes in modified LDL[J]. Biochimica et Biophysica Acta, 2000, 1488(3):189-210.
[3] Jiang H, Zhou Y W, Seyed M. Nabavi, et al. Mechanisms of Oxidized LDL-Mediated Endothelial Dysfunction and Its Consequences for the Development of Atherosclerosis[J]. Frontiers in Cardiovascular Medicine, 2022.
[4] Zhou Y X, Wei J, Deng G,et al. Delivery of low-density lipoprotein from endocytic carriers to mitochondria supports steroidogenesis[J].Nature Cell Biology, 2023, 25(7):937-949.
本期产品推荐:
| 货号 |
产品名称 |
规格 |
| 人极低密度脂蛋白 |
2mg |
|
| 人源低密度脂蛋白 |
2mg |
|
| 红色荧光标记人源低密度脂蛋白 |
500μg |
|
| 绿色荧光标记人源低密度脂蛋白 |
500μg |
|
| 人源氧化低密度脂蛋白 |
2mg*5 |
|
| 人源高氧化程度低密度脂蛋白 |
2mg |
|
| 人源红色荧光标记氧化型低密度脂蛋白 |
500μg |
|
| 人源乙酰化低密度脂蛋白 |
2mg |
|
| 红色荧光标记人源乙酰化低密度脂蛋白 |
500μg |
|
| 绿色荧光标记人源乙酰化低密度脂蛋白 |
500μg |
|
| 低密度脂蛋白检测试剂盒 |
96T |
* 温馨提示:absin所有产品仅用于科学研究,请勿药物、家用或其他用途。
好消息!Absin文献奖励重磅升级!
Absin特色产品线:
| 爱必信(上海)生物科技有限公司 联系邮箱:info@absin.cn 微信公众号:爱必信生物 |