14 年
手机商铺
公司新闻/正文
325 人阅读发布时间:2023-08-21 14:26
肿瘤相关巨噬细胞(tumor-associated macrophages,TAMs)是肿瘤微环境中一种可塑性异质细胞群体,占某些实体肿瘤的50%,TAMs通常表现出免疫抑制M2表型,导致预后不良。TAMs通过刺激血管生成,增加肿瘤细胞的迁移和侵袭,抑制抗肿瘤免疫引起恶性发展。由于TAMs的高度可塑性,将抗炎巨噬细胞极化为促炎巨噬细胞是一种很有前途的抗肿瘤方法。目前常用的策略是通过局部或全身给药来输送外源性物质,如免疫因子、单抗和免疫激动剂。然而,在不影响正常凝血的情况下,精确诱导肿瘤出血的新材料仍面临挑战。
近日,南京大学吴锦慧教授团队在 ADVANCED MATERIALS(IF=29.4)上发表了题为“Flagella of Tumor-targeting Bacteria Trigger Local Hemorrhage to Reprogram Tumor-associated Macrophages for Improved Antitumor Therapy”的研究论文。他们通过基因工程技术构建了一种肿瘤靶向多鞭毛细菌(flhDC VNP),从而实现了精确的肿瘤出血。flhDC VNP在肿瘤中定植,并在增殖过程中过度表达鞭毛。鞭毛促进肿瘤坏死因子TNFα 的表达,从而导致局部肿瘤出血。出血时渗入的红细胞使巨噬细胞暂时极化为M1亚型。在青蒿琥酯(artesunate,Arts)存在下,其与血红素(heme)形成一种络合物,不断产生活性氧(ROS)使暂时的极化转变为持续的极化。因此,肿瘤靶向细菌鞭毛可能为重新编程TAMs和改进抗肿瘤治疗开辟新的策略。

图1 触发局部出血和TAM重新编程的肿瘤靶向细菌的鞭毛示意图
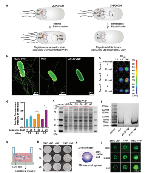
FlhDC VNP和∆flhD VNP的构建及鉴定
研究团队首先在减毒沙门氏菌VNP20009(Vnp)中引入高表达鞭毛主调蛋白flhDC质粒,构建flhDC VNP细菌。通过阿拉伯糖(abs816776)的诱导,flhDC VNP成功表达由超表达质粒编码的荧光蛋白tdTOMATO、鞭毛和flhDC蛋白。为了研究鞭毛是否可以稳定过表达,他们连续传代了持续表达flhDC蛋白的flhDC VNP,表明flhDC VNP的鞭毛过表达相对稳定。扫描电子显微镜观察,表明 flhDC VNP鞭毛的数量远远高于未经编辑的VNP。通过敲除细菌基因组中的flhD基因构建鞭毛缺陷沙门氏菌ΔflhD VNP,扫描电子显微镜观察表明ΔflhD VNP表面无鞭毛。为了研究鞭毛的数量对细菌的运动是否是必要的,研究者进行了琼脂封闭式Transwell试验。flhDC VNP能在2 h内迅速穿透琼脂,而VNP和ΔflhD VNP几乎不能穿透琼脂。在3D细胞组织中的进一步实验表明,flhDC VNP穿透更深。因此,这些结果表明,他们成功构建了稳定表达的flhDC VNP和ΔflhD VNP,且细菌的运动能力随着鞭毛数量的增加而增强。

图2 多鞭毛细菌的构建与表征
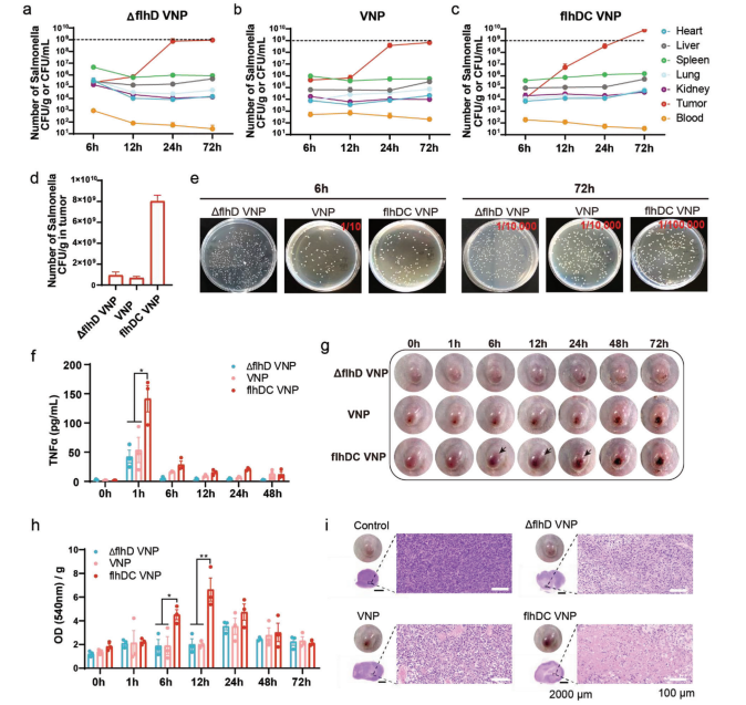
FlhDC VNP诱导肿瘤出血
为了研究鞭毛数量的增加是否会增加细菌在肿瘤中的积累,研究人员将等量的VNP,flhDC VNP和ΔflhD VNP静脉注入荷瘤小鼠体内,在不同时间取小鼠主要脏器(心、肝、脾、肺、肾)进行细菌计数,结果所有细菌在肿瘤中的积聚随着时间的推移而增加。此外,在注射细菌72小时后,flhDC VNP在肿瘤中的积聚量是VNP和ΔflhD VNP的10倍。这些数据表明,鞭毛数量的增加有利于肿瘤内细菌的增殖。在其他器官中,由于免疫细胞的清除作用,细菌的分布呈现缓慢下降的趋势。
为了探究鞭毛数量的增加是否可以增加血液中炎性细胞因子的分泌,他们比较了静脉注射flhDC VNP、ΔflhD VNP和VNP后肿瘤坏死因子TNFα 的浓度随时间的变化。结果表明,注射后1h血液中TNFα 浓度最高,并且flhDC VNP刺激TNFα 分泌的作用明显高于ΔflhD VNP和VNP。由于肿瘤血管的低流速和高通透性,过量的炎症因子可能会破坏肿瘤血管。随着时间的推移,肿瘤出血加重,在注射细菌12h时,肿瘤内的红细胞浸润量达到最大。注射细菌后12h取材,(H&E)染色。注射flhDC VNP的肿瘤含有最多的浸润性红细胞。这些数据表明,flhDC VNP在肿瘤内积聚,通过增加炎性细胞因子水平而导致肿瘤出血。

图3 细菌诱导TNFα 分泌增加并且诱导肿瘤出血
Heme与Arts反应形成能极化巨噬细胞的复合体
正常情况下,渗透的红细胞被巨噬细胞吞噬。在巨噬细胞内,红细胞分解为血红蛋白,血红蛋白被消化为血红素。然后,血红素通过HRG1从内体运输到巨噬细胞胞浆。血红素能与含有过氧化键的抗疟疾药物发生特异性反应,如Arts。当Arts被低价过渡金属络合物(血红素)激活时,弱过氧化键发生均质断裂产生ROS。研究人员发现,血红素和Arts结合产生了一种具有过氧化物酶活性的复合物。过氧化物酶可以催化过氧化氢产生羟基自由基,同样也可以增加细胞内ROS的产生。
ROS水平升高会影响巨噬细胞的表型。ROS通过MAPK信号通路、NF-kB信号通路、NOD样受体和改变线粒体膜电位促进促炎巨噬细胞极化。研究结果表明,Arts-血红素复合体显著增加巨噬细胞的促炎表型。促炎调节是通过改变线粒体膜电位来调节的。因此,红细胞与Arts形成复合体,通过改变线粒体膜电位和激活NLRP3炎性小体,增加巨噬细胞内ROS水平,极化TAMs。

图4 血红素heme与青蒿琥酯Arts反应产生ROS持续极化巨噬细胞
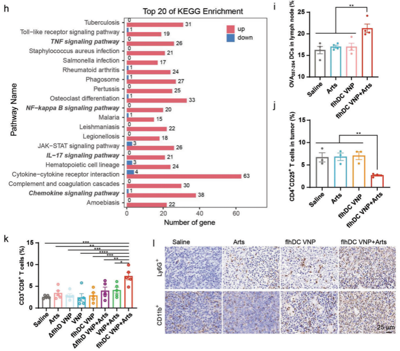
FlhDC VNP与Arts联合应用极化巨噬细胞并促进肿瘤炎症微环境
由于巨噬细胞在肿瘤中的占比高达50%,并且具有高度可塑性,因此研究团队进一步研究flhDC VNP和Arts联合给药后TAMs的表型变化。结果显示,flhDC VNP联合Arts显著增加了促炎TAMs的比例,降低抗炎TAMs的比例。巨噬细胞的促炎极化可能改变肿瘤的免疫微环境。对肿瘤的转录组分析显示,flhDC VNP和Arts可以上调多个炎症相关基因以及多种炎症信号通路、细胞趋化因子通路和免疫系统过程通路,如TNF信号通路、NF-κB信号通路和趋化因子信号通路。因此,flhDC VNP和Arts联合应用可使TAMs极化为促炎表型,增加肿瘤免疫细胞的浸润,从而使肿瘤免疫微环境从“冷瘤”转变为“热瘤”。


图5 FlhDC VNP与Arts联合给药肿瘤免疫微环境表征
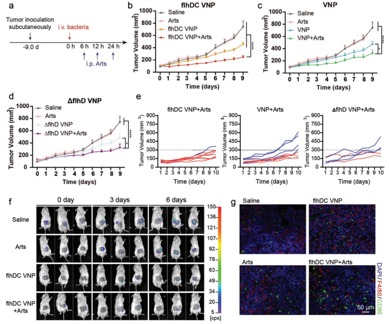
FlhDC VNP联合Arts对不同肿瘤模型的抗肿瘤作用
最后,研究团队通过静脉注射细菌结合腹膜内注射Arts来评估flhDC VNP在CT26异种移植瘤模型中的抗肿瘤作用。结果表明,当flhDC VNP与Arts联合作用时,Arts的抗肿瘤作用增强。此外,为了更好的模拟肿瘤生长环境,研究人员用原位结肠肿瘤模型来评估其抗肿瘤作用。结果同样证实flhDC VNP增强了Arts的抗肿瘤作用。进一步的研究表明,flhDC VNP联合Arts对CT26移植瘤、原位CT26结肠癌和化疗耐药黑色素瘤均有一定的抗肿瘤作用,并能增强TCR-T细胞治疗的抗肿瘤作用。

图6 FlhDC VNP联合Arts的抗肿瘤效果
综上所述,肿瘤靶向细菌鞭毛可能为重新编程TAMs和重塑肿瘤免疫微环境以改进抗肿瘤治疗开辟新的策略。此研究具有广阔的应用前景,并获得国家重点研发计划、国家自然科学基金的大力资助。
小爱科普:肿瘤,始终是科研热榜, 肿瘤除了有“良恶”之别,还有“冷热”之分。根据肿瘤微环境中免疫细胞的空间分布情况,将肿瘤分为三种基本的免疫表型:免疫炎症型、免疫排斥型和免疫沙漠型。其中免疫炎性肿瘤即为“热肿瘤”,免疫排斥瘤和免疫沙漠瘤皆可称为“冷肿瘤”。上述研究由爱必信(上海)生物科技有限公司提供阿拉伯糖(abs816776)促进减毒沙门氏菌表达外源基因,除此之外爱必信还为广大科研学者提供多种高品质肿瘤研究相关小分子激动剂/抑制剂和生化试剂,助您科研探索之路不断创新和突破!
参考文献:
[1] XuHH, Xiong SQ,Chen YY, et al. Flagella of Tumor-Targeting Bacteria Trigger Local Hemorrhage to Reprogram Tumor-Associated Macrophages for Improved Antitumor Therapy[J]. Mater. 2023, 2303357.文章链接:https://www.absin.cn/literature/5923.html?sourceType=biomart
| 货号 | 产品名称 | 规格 | 描述 |
| Brefeldin A |
10mg/25mg | 一种内酯抗生素和ATPase抑制剂;可诱导肿瘤细胞以及癌细胞分化和凋亡。 |
|
| Cisplatin |
5mg/50mg | 一种强效铂基抗肿瘤剂。与DNA二核苷酸 d(pGpG)形成细胞毒性加合物,诱导链内交联。 |
|
| LY 294002 |
10mg/25mg/100mg | PI3K抑制剂,也抑制肿瘤生长和诱导凋亡,尤其作用于LoVo肿瘤, 明显抑制卵巢癌生长和腹水形成。 |
|
| Erastin |
5mg/10mg/50mg/100mg | 一种铁死亡(ferroptosis)诱导剂, 还破坏线粒体通透性过渡孔(mPTP),表现出抗肿瘤活性。 |
|
| AZD8330 |
5mg/10mg/50mg | 一种选择性非ATP竞争性MEK 1/2抑制剂,可抑制了肿瘤细胞增殖。 |
|
| ADU-S100 disodium salt |
1mg | 一种干扰素基因刺激物的激活剂(STING),具有有效的抗肿瘤和免疫活性。 |
7000+ 小分子激动剂/抑制剂广泛应用于肿瘤学、干细胞、类器官、神经生物学、表观遗传学和信号转导等生命科学中诸多重要的研究领域。
*温馨提示:absin所有产品仅用于科学研究,请勿药物、家用或其他用途。
好消息!Absin文献奖励重磅升级!
Absin特色产品线:
| 爱必信(上海)生物科技有限公司 联系邮箱:info@absin.cn 微信公众号:爱必信生物 |