14 年
手机商铺
公司新闻/正文
382 人阅读发布时间:2023-06-25 10:39
2021年8月19日,张锋团队在国际顶学术期刊Science上发表了题为:Mammalian retrovirus-like protein PEG10 packages its own mRNA and can be pseudotyped for mRNA delivery 的研究论文。

研究团队开发了一种全新的RNA递送平台——SEND(Selective Endogenous eNcapsidation for cellular Delivery),SEND的核心是逆转录病毒样蛋白PEG10,它能够与自身的mRNA结合并在其周围形成球型保护囊。研究团队将其改造设计后用来包装和递送RNA,使用SEND系统将CRISPR-Cas9基因编辑系统递送给小鼠和人类细胞并成功编辑了目标基因,这将为基因治疗提供一种全新的递送载体。SEND系统是利用人类内的组分自组装为病毒样颗粒,与其他递送载体相比,所引起的免疫反应更少,更具安全性。
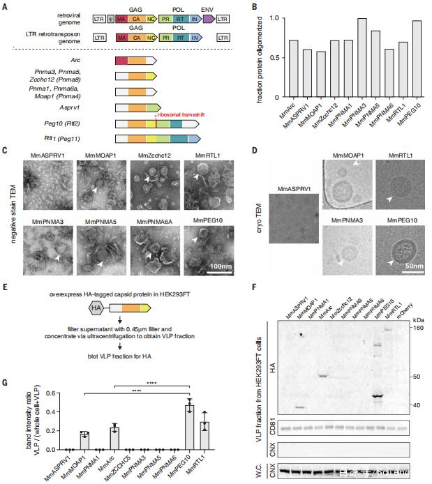
哺乳动物细胞形成Gag同源物的计算筛选
为了鉴定具有转移特定核酸潜力的基因,研究人员专注于包含核心衣壳(CA)结构域的Gag同源物,该结构域保护逆转录转座子和外源逆转录病毒的基因组。基因组分析确定了哺乳动物基因组中的许多内源性Gag同源物,形成分泌在细胞外囊泡内的衣壳样颗粒(EVs)。

图1 鉴定形成衣壳并被分泌的哺乳动物逆转录元件衍生的Gag同源物
MmPEG10 结合并分泌其自身的mRNA
为了确定这些蛋白质是否在EV内分泌,研究人员在人胚胎肾(HEK)293 FT细胞中过表达每个含CA基因的表位标记小鼠直向同源物,并收集全细胞裂解物和病毒样颗粒(VLP)。

图2 MmPEG10蛋白和mRNA在体外由细胞分泌到囊泡中
结果表明,MmMOAP1、MmArc、MmPEG10和MmRTL1都存在于VLP级分中,但MmPEG10是VLP级分中最丰富的蛋白质。此外,内源性MmPEG10,很容易在无细胞成年小鼠血清中检测到。
接下来,研究人员使用RNA测序测试了由Gag同源物形成的任何衣壳样颗粒是否包含特定的mRNA。发现MmPeg10转录激活导致可观数量的全-VLP部分中的长度MmPeg10 mRNA转录本。

图3 带有MmPeg10的5和3’UTR的侧翼mRNA能够将mRNA功能性地细胞间转移到靶细胞中
PEG10是一个进行RNA传递的模块化平台
为了生成完全内源性的SEND系统,研究人员测试了VSVg是否可以被内源性融合跨膜蛋白替代。鉴于MmPeg10/HsPEG10和合胞素基因的重叠组织表达,还测试了用MmSYNA或MmSYNB对小鼠SEND系统进行假型与使用VSVg进行假型的可行性。结果表明,这种细胞类型适合通过这些融合素进行转导。
研究人员将转导增强剂vectofusin-1添加到MmSYNA和MmSYNB颗粒的上清液中,以增强体外转导。在这些原代细胞中,VSVg和MmSYNA都启用了SEND介导的Mm.cargo(Cre)功能转移,而MmSYNB则没有。
同样,这种包装是高度特异性的,因为只有UTR侧翼的mRNA[即Mm.cargo(Cre)]被功能转移。与MmSYNA一起,SEND可以配置为功能基因转移的完全内源系统。

图4 SEND 是一个模块化系统,能够将基因编辑工具传递到人类和小鼠细胞中
之后研究人员开始探索MmPEG10介导的MmPeg10 RNA在神经元中的内源性作用。携带天然PEG10转录本的MmSYNA假型VLP的功能转移到原代小鼠皮层神经元,导致许多参与神经发育的基因上调。
为了进一步表征该系统组件的模块化,研究人员测试了不同的货物RNA。测试了SEND 是否可以介导大约5kb Mm.cargo(SpCas9)的功能转移到N2a细胞系中,这些细胞系组成性表达针对MmKras的单一向导RNA(sgRNA)。
SEND能够在功能上转移SpCas9,导致受体细胞中约60%的插入和缺失(indels);与Cre的结果相似,SEND是特异性的,只能有效地功能转移SpCas9,两侧是全长或优化的Peg10 UTR序列。
为了创建用于递送sgRNA和SpCas9的多合一载体,研究人员测试了SEND是否可以有效递送sgRNA。并将它们与表达Cas9的N2a细胞一起孵育;即使直接转染向导显示强大的插入缺失形成,也可以检测到非常少的活性。

图5 SEND是一个模块化系统,能够将基因编辑工具传递到人类和小鼠细胞中
作者表示SEND技术可以补充现有的病毒递送载体和脂质纳米颗粒,以扩展向细胞递送基因和编辑疗法的工具箱。
参考文献
Segel M, Lash B, Song J, Ladha A, Liu CC, Jin X, Mekhedov SL, Macrae RK, Koonin EV, Zhang F. Mammalian retrovirus-like protein PEG10 packages its own mRNA and can be pseudotyped for mRNA delivery. Science. 2021 Aug 20;373(6557):882-889.
爱必信可为您提供高质量的mRNA定制服务,包括对mRNA进行化学共转录加帽、Poly(A)加尾以及任何您所需要的修饰核苷酸的处理,我们承诺所有制备材料的使用均可以实现客户的指定。mRNA我们可从零开始,提供完整的体外合成或者由客户提供的DNA模板生成。线性mRNA定制以及环状mRNA定制流程如下:
线性mRNA定制流程:
![]() |
线性mRNA定制化合成/定制化服务 服务参数: 1、最低合成量:200ug/条; 2、加帽方式:化学共转录法;推荐帽结构:CynCap AG; 3、标准修饰碱基:N1-methyl-Pseudouridine-5'-Triphosphate; 4、标准定制UTR:Cyn-CBT ; 5、序列设计:1条(定制化合成);不少于3条(定制化服务); 6、标准质控:RNA完整性检测,RNA纯度胶图; 7、可选实验:LNP包裹(请询价); 8、合成周期:2-4周(定制化合成);4-8周(定制化服务); 9、可选实验:细胞验证、LNP包裹。 |
环状mRNA定制流程
![]() |
环状mRNA定制化合成/定制化服务 服务参数: 1、最低合成量:200ug/条;2、标准IRES:CYN-IRES-G; 3、最低合成序列条数:1条(定制化合成);不低于3条(定制化服务); 4、标准交付:1.0 ug/ul; 5、标准质控:浓度;纯度胶图; 6、合成周期:4-8周(定制化合成);6-8周(定制化服务); 7、可选实验:细胞验证实验、LNP包裹。 |
线性、环状mRNA定制合成服务链接:https://www.absin.cn/custom/mrna.html?sourceType=biomart
本月工具mRNA团购促销活动链接:https://www.absin.cn/article-1733.html?sourceType=biomart
Absin特色产品线:
WB相关:ECL发光液、预染marker、预制胶;IHC相关:二抗试剂盒、组化笔;IP/CoIP试剂盒;激动剂/抑制剂;血清、BSA、蛋白酶K、CTB、TTX、CEE;凋亡试剂盒;呼吸爆发试剂盒;ELISA试剂盒;重组蛋白;抗体: 二抗、标签抗体、对照抗体;定制服务(抗体/多肽/蛋白/标记/检测)...| 爱必信(上海)生物科技有限公司 联系邮箱:info@absin.cn 微信公众号:爱必信生物 |