14 年
手机商铺
公司新闻/正文
490 人阅读发布时间:2023-06-12 17:05
2023年3月,河南大学-澳大利亚麦考瑞大学生物医学联合创新中心(JCBI)的师冰洋教授团队在Nano Today上发表了题为“Non-invasive PTEN mRNA brain delivery effectively mitigates growth of orthotopic glioblastoma”的文章,开发了一种新型mRNA纳米药物ABNPs@mRNA,提高了BBB通透性和肿瘤细胞靶向能力,在小鼠胶质母细胞瘤(GBM)模型中成功递送PTEN mRNA,抑制了GBM的生长。
背景
mRNA的不稳定性、无法通过血脑屏障(blood-brain barrier,BBB)和缺乏肿瘤靶向性,阻碍了mRNA在脑疾病治疗中的进一步应用。因此,亟需开发可以克服这些障碍的新的纳米药物,使mRNA脑部递送疗法用于脑疾病治疗成为可能。PTEN基因是一类肿瘤抑制基因编码一种可直接拮抗PI3K-AKT通路的脂质磷酸酶。研究发现,该基因在20%-40%的GBM中存在变异或失活的情况。因此,作者试图采用红细胞膜伪装的仿生纳米颗粒平台选择性地将PTEN mRNA穿过BBB输送到大脑中以靶向GBM。
纳米药物的设计
为了应对上述挑战,研究人员设计了一种新的mRNA纳米药物(ABNPs@mRNA):
(1)ApoE多肽的修饰能够大大提高药物在脑肿瘤病灶部位的积累;
(2)基于细胞膜的仿生策略能够有效的实现免疫逃逸;
(3)肿瘤微环境响应的特性能够促进mRNA在肿瘤部位的高效释放。
使用阳离子PEI以N/P比为10紧密缩合mRNA以获得PEI-mRNA复合物,然后用电荷转换的柠康酸酐接枝的聚-L-赖氨酸(PLL-CA)包被以获得NPs@mRNA。再用载脂蛋白E(ApoE)肽修饰的红细胞膜(AB)囊泡融合获得ABNPs@mRNA仿生纳米粒子。

图1 ABNPs@mRNA的合成
ABNPs@mRNA的治疗效果
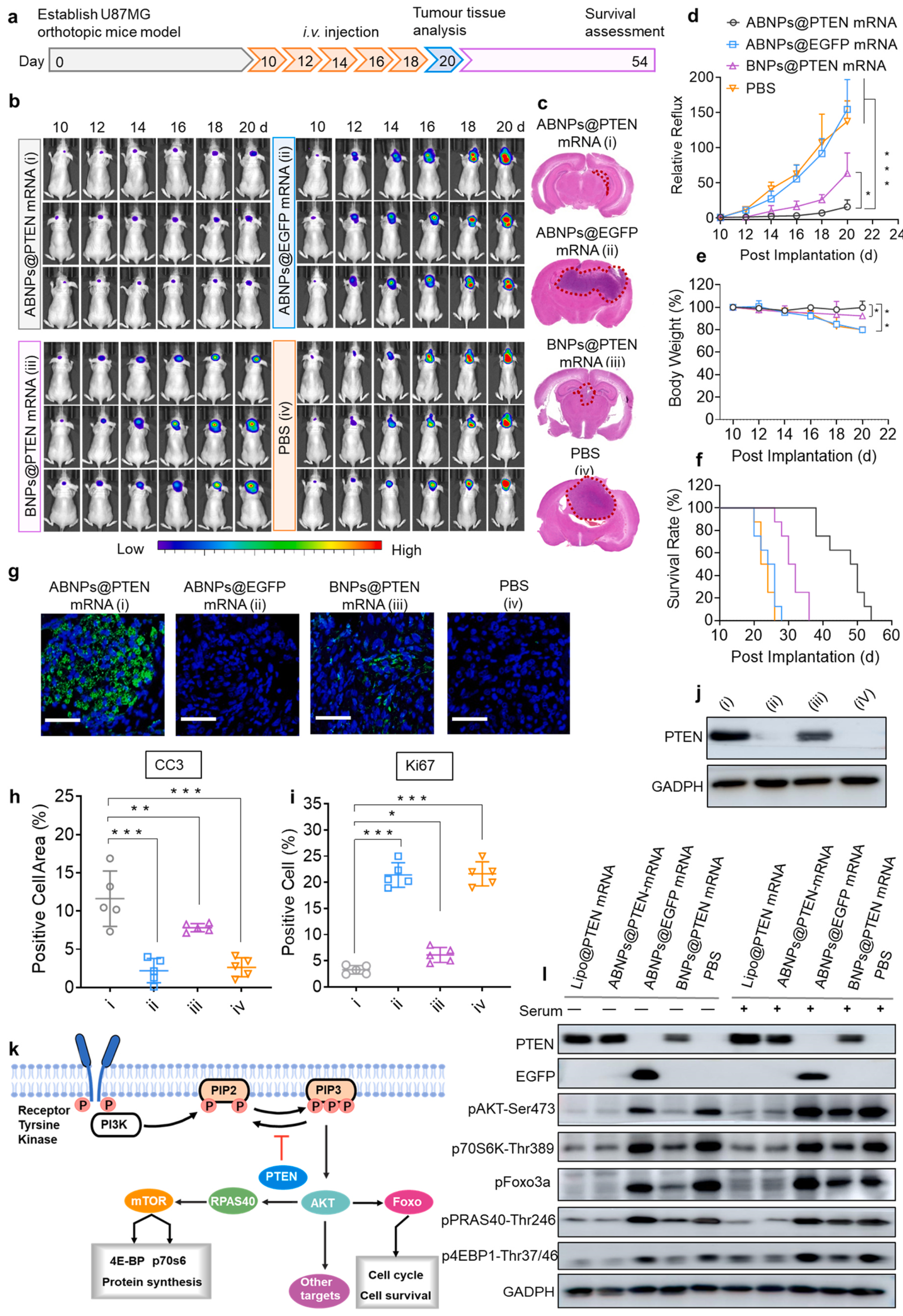
作者对携带PTEN突变U87MG-Luc原位异种移植物的小鼠每2天尾静脉注射一次ABNPs@PTEN mRNA,总共五次,评估其体内抗肿瘤功效(图2a)。接受 ABNPs@EGFP mRNA或PBS的小鼠显示出快速的肿瘤生长,而用ABNPs@PTEN mRNA 治疗显著抑制了肿瘤生长(图2b)。第20天切除的全脑切片的H&E染色显示,ABNPs@PTEN mRNA处理的小鼠的肿瘤大小明显小于ABNPs@EGFP mRNA、BNPs@PTEN mRNA或PBS组(图2c)。生物发光强度的量化进一步证实了 ABNPs@PTEN mRNA有效抑制GBM肿瘤(图2d)。重要的是,在用ABNPs@PTEN mRNA 或BNPs@PTEN mRNA处理期间,小鼠的体重没有显著变化,然而接受ABNPs@EGFP mRNA或PBS的对照组都经历了快速体重减轻现象(图2e)。Kaplan-Meier生存曲线显示,用ABNPs@PTEN mRNA治疗显著增加中位生存期至49天,显著长于ABNPs@EGFP mRNA(25天)、BNPs@PTEN mRNA(31天)或PBS(23天)(图2f)。

图2 在U87MG原位GBM异种移植物中通过ABNPs@mRNA NPs递送PTEN mRNA
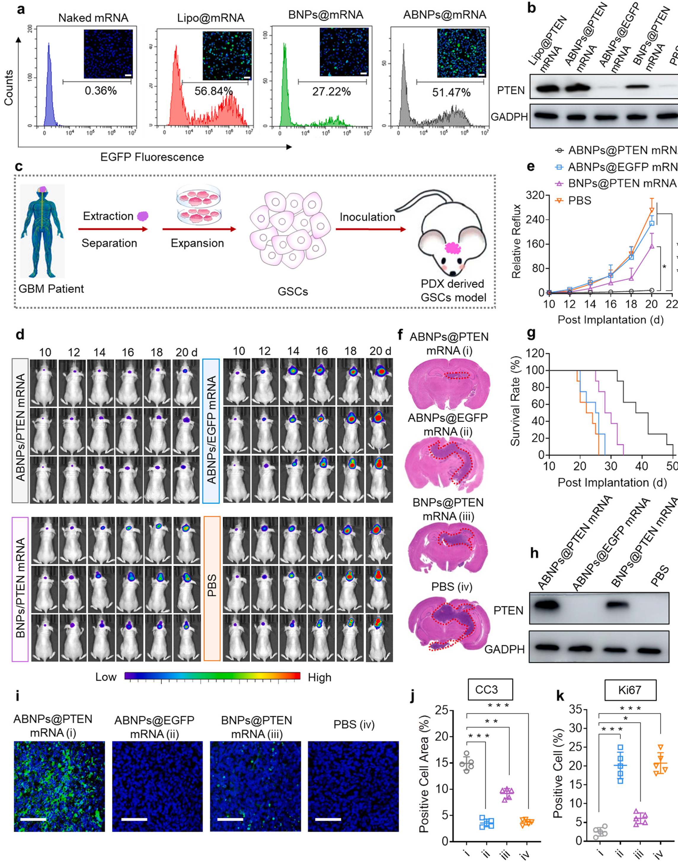
之后开发了稳定的表达荧光素酶的患者来源的CSC2细胞,以建立基于生物发光的简便原位GSCs PDX小鼠模型,以研究PTEN mRNA NPs的治疗效果(图3c)。与U87MG小鼠模型类似,ABNPs@PTEN mRNA处理显著抑制了肿瘤生长(图3d,3e)。从携带CSC2-Luc肿瘤的小鼠中切除的大脑的H&E染色证实了肿瘤生长的抑制(图 4f)。重要的是,用ABNPs@PTEN mRNA处理的小鼠显示中位生存时间延长为40天,明显长于接受ABNPs@EGFP mRNA(25.5天)、BNPs@PTEN mRNA(29天)或 PBS(23天)(图3g)。Western blotting结果显示ABNPs@PTEN mRNA引起PTEN蛋白上调(图3h)。TUNEL图像进一步显示ABNPs@PTEN mRNA纳米颗粒在GSCs肿瘤组织中诱导显著的细胞凋亡(图3i)。此外,与对照组相比,ABNPs@PTEN mRNA组切除的肿瘤组织切片中Ki67细胞增殖标志物表达较低,CC3凋亡标志物表达较高(图3j,3k)。

图3 在原位GBM干细胞异种移植物中通过ABNPs@mRNA NPs递送PTEN mRNA
综上所述,该仿生纳米药物在U87MG及CSC2胶质瘤干细胞原位荷瘤小鼠模型中均具有良好的治疗效果,能显著抑制肿瘤增长并延长小鼠生存时间,且无明显毒副作用。因此该仿生纳米药物为胶质瘤的基因治疗提供了新的思路。
参考文献
Liu Y, Zhang D, An Y, et al. Non-invasive PTEN mRNA brain delivery effectively mitigates growth of orthotopic glioblastoma[J]. Nano Today, 2023, 49: 101790.
本期产品推荐——工具mRNA
| 货号 |
名称 |
规格 |
产品特征 |
| Cas9 mRNA |
100ug/100ug×5/100ug×10 |
新鲜现货 |
|
| Cas9 nickase mRNA |
100ug/100ug×5/100ug×10 |
新鲜现货 |
|
| EGFP mRNA |
100ug/100ug×5/100ug×10 |
新鲜现货 |
|
| Fluc mRNA |
100ug/100ug×5/100ug×10 |
新鲜现货 |
|
| mcherry mRNA |
100ug/100ug×5/100ug×10 |
新鲜现货 |
|
| EBFP mRNA |
100ug/100ug×5/100ug×10 |
新鲜现货 |
|
| ECFP mRNA |
100ug/100ug×5/100ug×10 |
新鲜现货 |
|
| mBanana mRNA |
100ug/100ug×5/100ug×10 |
新鲜现货 |
|
| mHoneydew mRNA |
100ug/100ug×5/100ug×10 |
新鲜现货 |
|
| mKate mRNA |
100ug/100ug×5/100ug×10 |
新鲜现货 |
|
| mOrange mRNA |
100ug/100ug×5/100ug×10 |
新鲜现货 |
|
| mPlum mRNA |
100ug/100ug×5/100ug×10 |
新鲜现货 |
|
| mtangerine mRNA |
100ug/100ug×5/100ug×10 |
新鲜现货 |
|
| tdTomato mRNA |
100ug/100ug×5/100ug×10 |
新鲜现货 |
|
| YFP mRNA |
100ug/100ug×5/100ug×10 |
新鲜现货 |
|
| Cre mRNA |
100ug/100ug×5/100ug×10 |
新鲜现货 |
|
| EPO mRNA |
100ug/100ug×5/100ug×10 |
新鲜现货 |
|
| OVA mRNA |
100ug/100ug×5/100ug×10 |
新鲜现货 |
|
| β-gal mRNA |
100ug/100ug×5/100ug×10 |
新鲜现货 |
|
| Endless eGFP mRNA |
50ug |
新鲜现货 |
|
| Endless Fluc mRNA |
50ug |
新鲜现货 |
|
| Endless mcherry mRNA |
50ug |
新鲜现货 |
|
| Endless Cas9 mRNA |
50ug |
新鲜现货 |
|
| Endless EPO mRNA |
50ug |
新鲜现货 |
|
| 备注:所有工具mRNA均使用 Cap AG结构共转录加帽,修饰碱基5种可任选其一(5-Methoxy-UTP,5-Methyl-CTP,N1-Methylpseudo-UTP,N6-Methyl-ATP,Pseudo-UTP)。 |
|||
爱必信可为您提供高质量的mRNA定制服务,包括对mRNA进行化学共转录加帽、Poly(A)加尾以及任何您所需要的修饰核苷酸的处理,我们承诺所有制备材料的使用均可以实现客户的指定。mRNA我们可以从零开始,提供完整的体外合成或者由客户提供的DNA模板生成服务。线性mRNA定制以及环状mRNA定制流程如下:
线性mRNA定制流程
![]() |
线性mRNA定制化合成/定制化服务 服务参数: 1.最低合成量:200ug/条 2.加帽方式:化学共转录法 推荐帽结构:CynCap AG 3.标准修饰碱基:N1-methyl-Pseudouridine-5'-Triphosphate 4.标准定制UTR:Cyn-CBT 5.序列设计:1条(定制化合成);不少于3条(定制化服务) 6.标准质控:RNA完整性检测,RNA纯度胶图 7.可选实验:LNP包裹(请询价) 8.合成周期:2-4周(定制化合成);4-8周(定制化服务) 9.可选实验:细胞验证、LNP包裹 |
环状mRNA定制流程
![]() |
环状mRNA定制化合成/定制化服务 服务参数: 1.最低合成量:200ug/条;2.标准IRES:CYN-IRES-G; 3.最低合成序列条数:1条(定制化合成);不低于3条(定制化服务); 4.标准交付:1.0 ug/ul; 5.标准质控:浓度;纯度胶图; 6.合成周期:4-8周(定制化合成);6-8周(定制化服务); 7.可选实验:细胞验证实验、LNP包裹 |
Absin特色产品线:
WB相关:ECL发光液、预染marker、预制胶;IHC相关:二抗试剂盒、组化笔;IP/CoIP试剂盒;激动剂/抑制剂;血清、BSA、蛋白酶K、CTB、TTX、CEE;凋亡试剂盒;呼吸爆发试剂盒;ELISA试剂盒;重组蛋白;抗体: 二抗、标签抗体、对照抗体;定制服务(抗体/多肽/蛋白/标记/检测)...| 爱必信(上海)生物科技有限公司 联系邮箱:info@absin.cn 微信公众号:爱必信生物 |