14 年
手机商铺
公司新闻/正文
355 人阅读发布时间:2023-06-08 09:13
黑色素瘤——一种黑色素细胞病变而成的肿瘤,正常的黑色素细胞多存在于皮肤表皮的基底层,它会产生黑色素,并传递给周围的角质形成细胞,黑色素停留在这些细胞的细胞核上,以防止染色体受到光线辐射受损;当长期经历日光紫外线的照射时,皮肤白皙、对紫外线防护差的人,体内正常的黑色素细胞会发生基因突变,变成能够无限繁殖、扩增的恶性细胞,进而导致黑色素瘤,这种皮肤黑色素瘤(CM)常见于白人,黄种人和黑人罹患的概率相对小,但黑色素瘤并不只有这一种,研究显示,在亚洲人群中,多发肢端黑色素瘤(AM),如手指、脚趾、足底部位等,约占东亚黑色素瘤病例的50%。肢端接触紫外线极少,因此AM的发病原因并不同于CM,不同的发病机制最终也导致一些适用于CM的免疫治疗手段,在AM病人身上表现并不理想。

黑色素瘤示意图
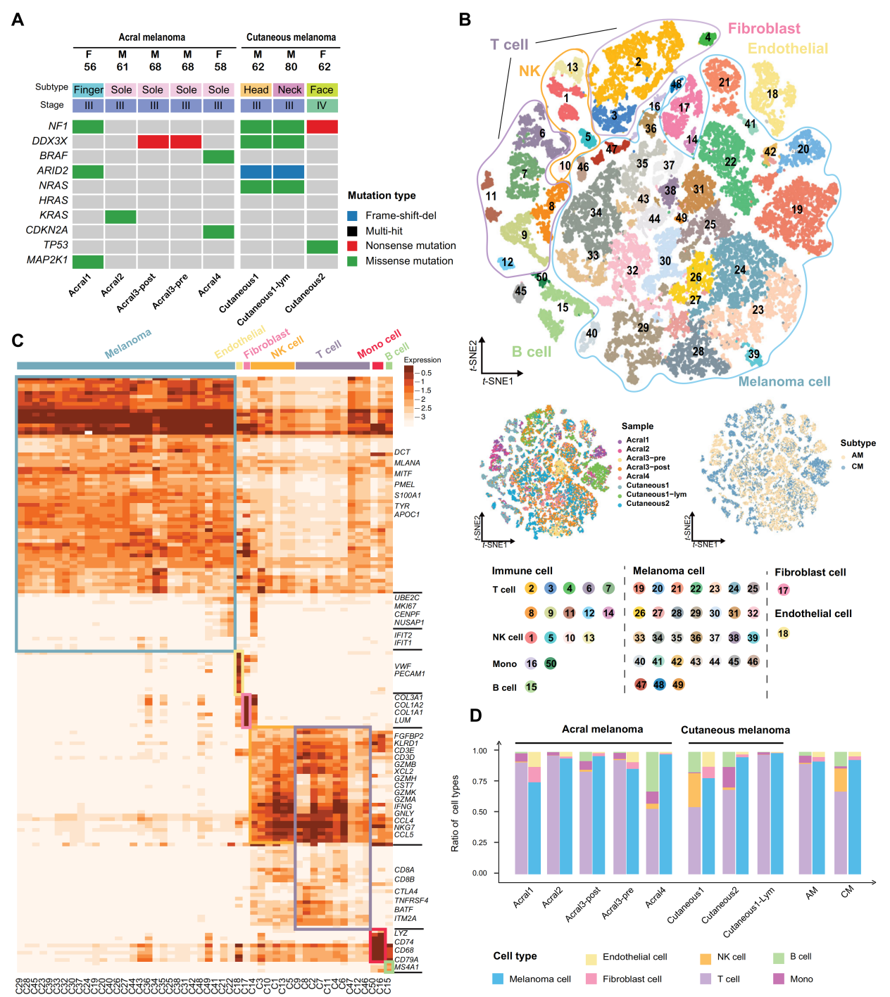
为了更好地理解肢端黑色素瘤,2022年11月25日,天津医科大学杨吉龙、李祥春及陈可欣共同通讯在Nature Communications 发表题为“A single-cell analysis reveals tumor heterogeneity and immune environment of acral melanoma”的研究论文,对来自5个AM和3个CM样本的63,394个细胞进行了单细胞RNA测序,以研究肿瘤的异质性和免疫环境。研究发现与CM相比,AM具有明显的免疫抑制状态,PD-1和TIM-3在AM的耗竭CD8+T细胞中高表达。

图1 AM和CM肿瘤微环境的scRNA-seq分析
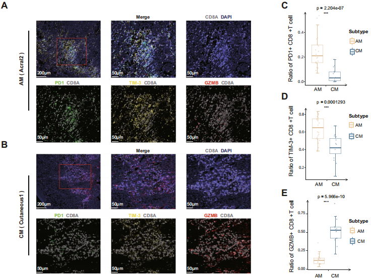
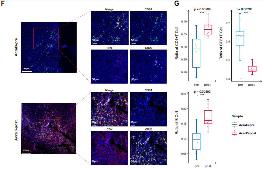
除了单细胞测序,研究团队还用了Absin五色多重荧光免疫组化染色试剂盒(abs50013),在组织原位对相关免疫靶点进行多重染色,从蛋白层面进一步做论证。结果显示:肢端型黑色素瘤(AM)处于耗竭型状态的CD8+ T细胞,同时高表达TIM-3和PD-1(图2);单独应用抗PD-1药物免疫治疗后,AM患者的CD8+T细胞较治疗前细胞比例下降,而CD4+T细胞和B细胞比例上升,指示单纯抗PD-1治疗对AM患者无效(图3)。

图2

图3
除了探究AM的免疫微环境,研究团队还发现联合应用抗PD-1和抗TIM-3药物使得AM肿瘤细胞凋亡比明显增加;免疫治疗结合EGFR通路相关基因,也可能会提高AM患者免疫治疗的效果。为肢端型患者的开发更有效的治疗靶点和免疫治疗相关生物标志物提供了有价值的信息。
参考文献
Zhang C, Shen H, Yang T, Li T, Liu X, Wang J, Liao Z, Wei J, Lu J, Liu H, Xiang L, Yang Y, Yang M, Wang D, Li Y, Xing R, Teng S, Zhao J, Yang Y, Zhao G, Chen K, Li X, Yang J. A single-cell analysis reveals tumor heterogeneity and immune environment of acral melanoma. Nat Commun. 2022 Nov 25;13(1):7250. doi: 10.1038/s41467-022-34877-3. PMID: 36433984; PMCID: PMC9700682.
| 货号 |
产品名称 |
规格 |
货期 |
| 四色多重荧光免疫组化染色试剂盒(鼠兔二抗) |
20T/100T |
现货 |
|
| 四色多重荧光免疫组化染色试剂盒(兔二抗) |
20T/100T |
现货 |
|
| 五色多重荧光免疫组化染色试剂盒(鼠兔二抗) |
20T/100T |
现货 |
|
| 五色多重荧光免疫组化染色试剂盒(兔二抗) |
20T/100T |
现货 |
|
| 六色多重荧光免疫组化染色试剂盒(鼠兔二抗) |
20T/100T |
现货 |
|
| 六色多重荧光免疫组化染色试剂盒(兔二抗) |
20T/100T |
现货 |
|
| 七色多重荧光免疫组化染色试剂盒(鼠兔二抗) |
20T/100T |
现货 |
|
| 七色多重荧光免疫组化染色试剂盒(兔二抗) |
20T/100T |
现货 |
|
| 七色多重荧光免疫组化染色试剂盒(plus)(鼠兔通用二抗) |
20T/100T |
现货 |
|
| 七色多重荧光免疫组化染色试剂盒(plus)(抗兔二抗) |
20T/100T |
现货 |
|
| 抗体洗脱液(mIHC专用) |
30ml |
现货 |
| 人 |
小鼠 |
| T细胞:CD3、CD4、CD8、FOXP3、CD45、CD103 |
T细胞:CD3、CD4、CD8、FOXP3、CD45 |
| 巨噬细胞:CD68、CD163、CD206、CD86 |
中性粒细胞、B细胞:LY6G、CD11c、CD20、CD19 |
| 免疫检查点:PD-1、PD-L1、HLA-DR、TIM-3、GZMB、CD24、LAG-3 |
巨噬细胞:F4/80、CD68、CD86、CD11b、CD163、M-CSF |
| 成纤维细胞:α-SMA |
肿瘤相关:SHP-2 |
| 肿瘤相关:Ki-67、PANCK、VEGF |
白介素:IL-4、IL-10、IL-13 |
| NK细胞:CD56 |
免疫检查点:GZMB、PD-1、PD-L1 |
| B细胞:CD20、CD19 |
NK细胞:NKR-P1C(NK1.1) |
| 中性粒细胞:CD11c |
信号通路相关:Arrestin-C、iNOS |
★ Personalized service!先做预实验,偏门指标也不慌!★

Absin特色产品线:
| 爱必信(上海)生物科技有限公司 联系邮箱:info@absin.cn 微信公众号:爱必信生物 |