14 年
手机商铺
公司新闻/正文
507 人阅读发布时间:2023-04-19 16:21
2023年2月8日,俄亥俄州立大学董一州团队在Advanced Science发表了一篇LNP成功递送saRNA至精母细胞治疗小鼠不育的文章“Cholesterol-Amino-Phosphate (CAP) Derived Lipid Nanoparticles for Delivery of Self-Amplifying RNA and Restoration of Spermatogenesis in Infertile Mice”。

基因突变引起的男性不育症是不育症的重要类型。目前,临床上还没有可靠的方法来解决这种医疗需求。
mRNA疗法的出现为修复生殖系统中的突变基因提供了一种可能的策略。然而,将mRNA有效递送至精母细胞仍然是一项艰巨的挑战。因此,研究团队希望开发一种新的LNP可以将saRNA有效递送至精母细胞,用于治疗男性不育症。
一、CAP LNP的合成、配方和表征
为了增强mRNA递送进入精子细胞,在生物膜和男性生殖系统起到关键作用的一些生物活性分子引起研究人员的关注。例如,胆固醇是哺乳动物细胞膜的重要结构成分,维持细胞膜的完整性和通透性。先前有研究报道在精子生成过程中胆固醇水平会升高,这表明胆固醇代谢与生育能力之间存在密切关系。此外,磷酸基团是磷脂的极性部分,同时也是是生物膜的关键组成部分,参与细胞运输途径。最后,氨基可以电离变为正电性的,与带负电的mRNA相互作用。除了生物活性之外,可电离的脂质的几何结构,可以用包封参数(P值)来描述,会极大地影响 LNPs的传递效率。通常,P 值大的脂质有利于形成倒锥形,有利于内体膜的倒六边形(HII 相)转变和递送货物的内体逃逸。
为了实现 LNPs 将编码功能蛋白的 mRNA 递送进精母细胞中,恢复精子生成的目标,他们整合了3个生物活性分子单元,设计一系列胆固醇-氨基-磷酸酯(CAP)脂质,配制成CAP LNPs。CAP LNP 由CAP、DOPE、DMG-PEG和编码Dmc1的mRNA配制而成。在显微注射到曲细精管后,CAP LNP将Dmc1 mRNA递送到精母细胞,从而恢复染色体重组和精子发生。

图1 使用CAP LNP递送编码Dmc1的 mRNA 的示意图
首先,研究团队构建了一条 CAP 衍生物的合成路线(图 2a),并进一步表征了它们的理化性质,最终选择了CAP2-4 LNPs进行后续研究。研究者应用 CAP2-4 LNP 在Dmc1 -/-小鼠模型中递送绿色荧光蛋白(GFP) mRNA,24小时后分析 GFP 的表达。如图 2e所示,CAP2-4 LNPs 在曲细精管周围诱导出明显的绿色荧光,而 MC3 LNPs 和 ALC-0315 LNPs 组中几乎检测不到 GFP 信号。这些结果证明 CAP2-4 LNPs 是精母细胞中 mRNA 递送的优良载体,递送效率明显高于 MC3 和 ALC-0315 LNPs。

图2 CAP 脂质的合成方法、3D结构以及在生精小管中的递送效率比较
二、CAP LNP可将saRNA递送至Dmc1-/-小鼠模型中的精母细胞
接下来,作者比较了传统 mRNA和saRNA 之间 Dmc1 蛋白的表达时程。他们将带有 Flag 标签的 Dmc1 mRNA 或 saRNA 封装到CAP2-4 LNP 中,并将两种制剂注射到 Dmc1-/-小鼠的曲细精管中。给药后24和72小时,通过免疫荧光染色评估曲细精管中 Dmc1 的表达。如图3a所示,在CAP2-4 LNP-mRNA和CAP2-4 LNP-saRNA 处理的小鼠中24小时均观察到明显的 Dmc1 表达,但在未处理的小鼠中则没有。CAP2-4 LNP-mRNA给药72小时后,曲细精管中几乎没有荧光信号(图3b)。相反,CAP2-4 LNP-saRNA处理组仍然显示出强烈的荧光信号(图3b)。这些结果表明,通过 CAP2-4 LNP 递送 saRNA 可以维持 Dmc1 蛋白表达至少三天。

图3 在 Dmc1-/-小鼠中递送编码 Dmc1蛋白的传统mRNA或saRNA
三、使用CAP LNP递送saRNA恢复Dmc1蛋白功能
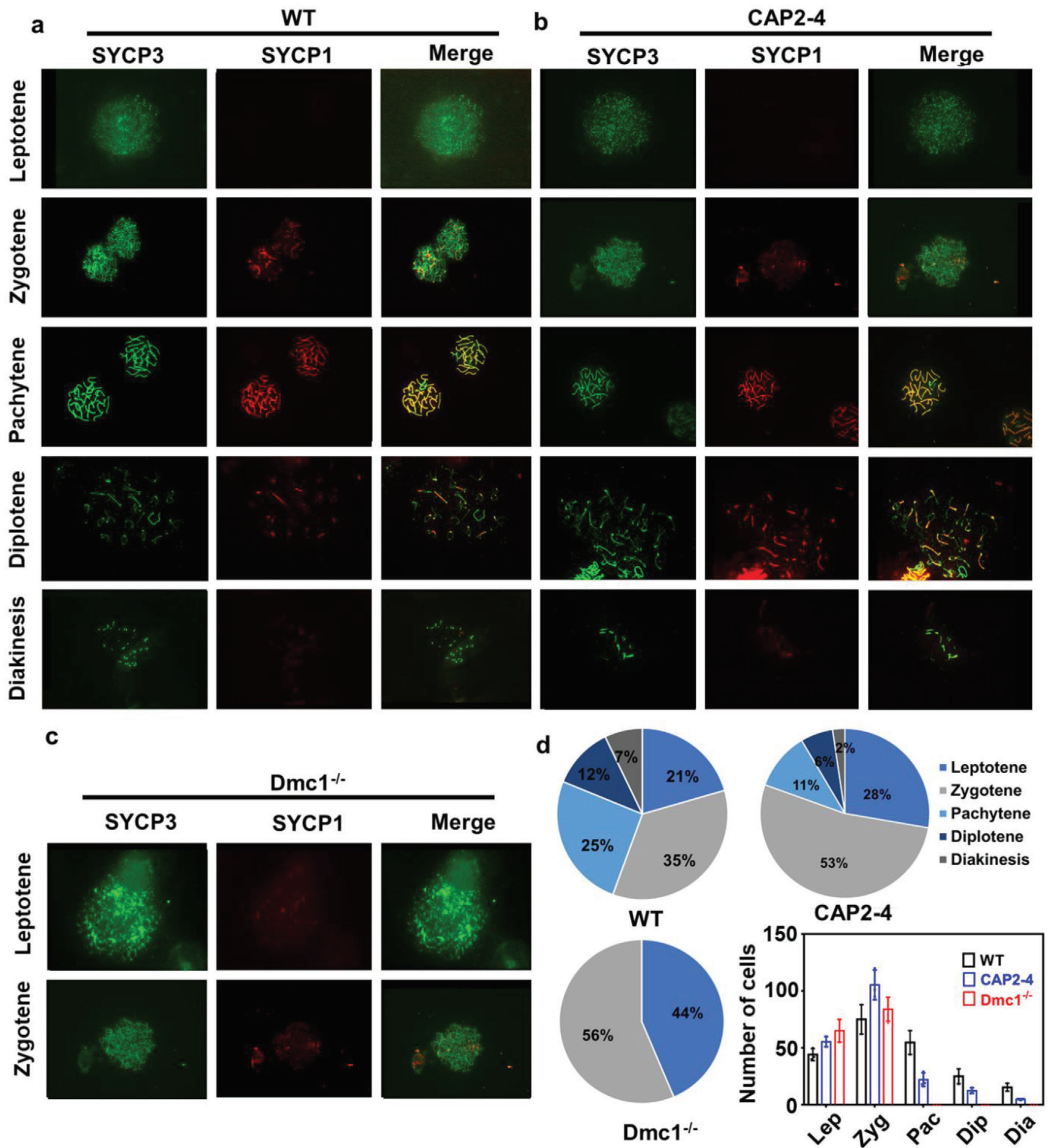
随后,作者通过分析联会复合体(SC)来检查 Dmc1 蛋白的功能。SC 是在减数分裂 I 期间形成的特定结构,负责同源染色体的联会。由于 Dmc1 缺陷可破坏 SC 形成并阻止减数分裂 I 后期的精子发生,因此 SC 被认为是 Dmc1 蛋白功能恢复的关键指标。Dmc1-/-小鼠用 CAP2-4 LNP-saRNA 处理,处理后第4天,收集睾丸。通过 SYCP1 和 SYCP3(参与 SC 形成的两个主要成分)的免疫荧光染色检查精母细胞中的 SC。如图4a所示, SYCP3和SYCP1染色清楚地显示了 WT 小鼠的五个亚阶段的特征模式,包括细线期、偶线期、粗线期、双线期、终变期。在CAP2-4 LNP-saRNA 处理组中,我们观察到处于粗线期的SC,这表明同源染色体联会的恢复。此外,对SC在双线期和终变期的观察进一步证实了SC可以解体并转运到中期(图4b)。相反,来自 Dmc1-/-小鼠的 SC 在前期的早期阶段被阻滞,并且未观察到粗线期、双线期和终变期的 SC(图4c)。如图4d所示,在 CAP2-4 LNP-saRNA 处理后,粗线期、双线期和终变期精母细胞的百分比分别增加到 11%、6% 和 2%。总的来说,这些结果表明使用 CAP LNP 递送 saRNA 可恢复精母细胞中 Dmc1 蛋白的功能。

图4 使用CAP LNP递送saRNA可恢复Dmc1-/-小鼠中的Dmc1功能
四、CAP LNP-saRNA 挽救 Dmc1-/-小鼠的精子发生
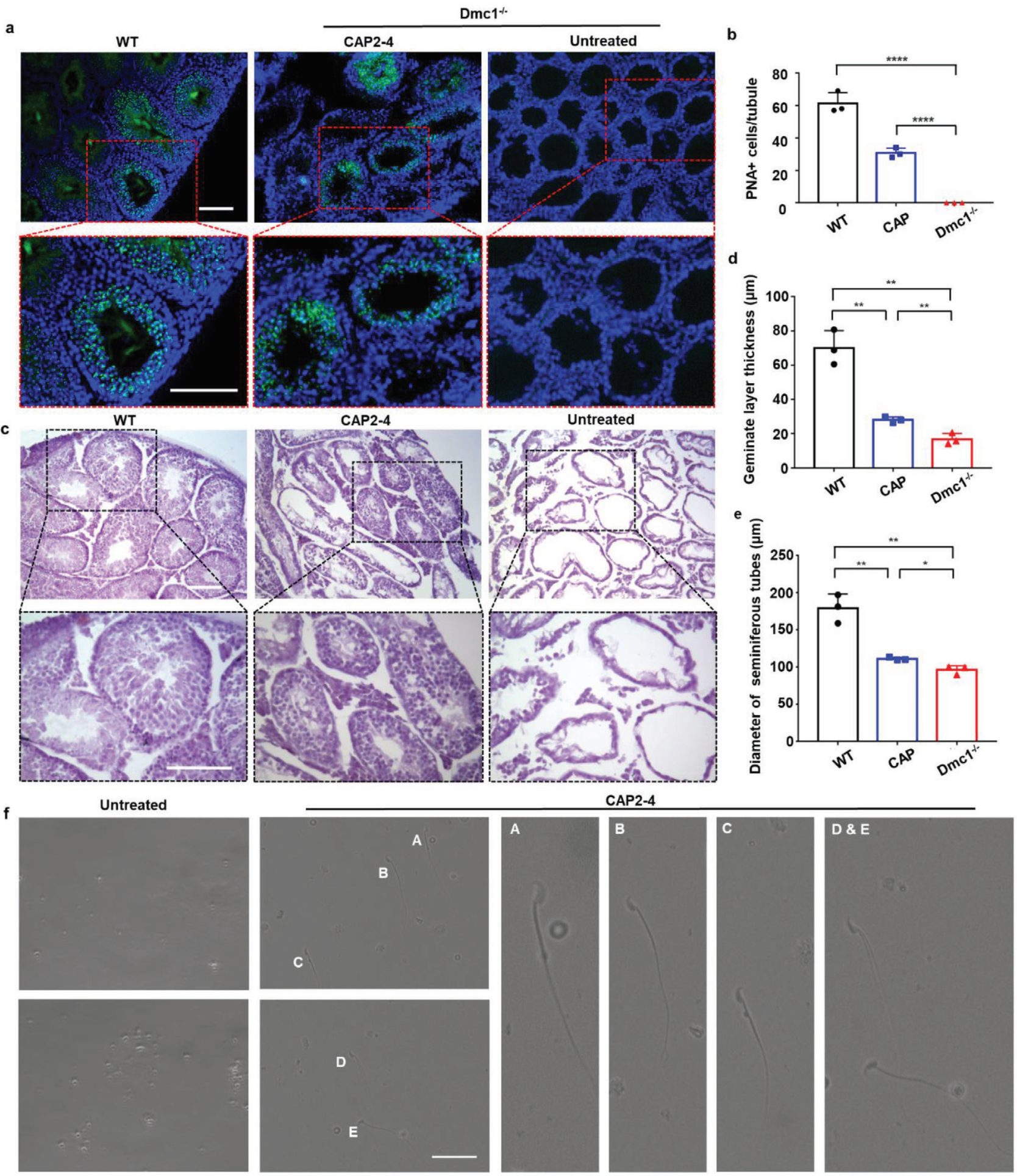
最后,作者研究了通过 CAP2-4 LNP-saRNA 恢复 Dmc1 蛋白是否可以挽救 Dmc1-/-小鼠的不育症。Dmc1-/-小鼠用 CAP2-4 LNP-saRNA 处理。处理后第10天,收集睾丸和附睾。睾丸和附睾切片用花生凝集素(PNA)染色,它可以特异性结合精子细胞顶体(图5a)。PNA 染色的精子细胞位于 WT 小鼠的曲细精管和附睾管中。然而,Dmc1-/-小鼠的睾丸和附睾中没有细胞被 PNA-凝集素染色,表明精子细胞生产完全丧失。相比之下,我们在 CAP2-4 LNP-saRNA 治疗组的曲细精管和附睾管中观察到了 PNA染色的细胞,这是挽救 Dmc1-/- 小鼠不育表型的直接证据。统计分析显示,治疗组每根小管的PNA阳性细胞数明显高于未治疗组,达到WT组的二分之一左右(图5b)。因此,这些结果证明,使用 CAP LNP 递送 saRNA可以有效挽救 Dmc1-/-小鼠中的精子细胞产生。
此外,对睾丸样本进行组织学分析以评估生精发育。如图5c所示,WT 小鼠表现出正常的睾丸形态,而 Dmc1-/-小鼠在精母细胞阶段表现出精子发生停滞并且完全缺乏减数分裂后细胞。与 WT 小鼠相比,Dmc1-/-小鼠的生发层厚度和生精管直径显著降低(图5d,e)。相比之下,CAP2-4 LNP-saRNA 重建了 Dmc1-/-小鼠的睾丸形态,增加了生发层厚度和生精管直径(图5d,e)。精子悬液细胞学涂片显示,CAP2-4 LNP-saRNA处理组的附睾产生椭圆头单尾不卷曲的精子,而未处理组未观察到精子样细胞(图5f)。

图5 使用 CAP LNP 递送saRNA可挽救 Dmc1 -/-小鼠的不育表型
总的来说,这项研究利用 CAP LNPs 可以向精母细胞传递 mRNA,证明基于mRNA疗法在治疗由基因突变引起的男性生殖疾病方面的可行性。Absin拥有成熟的mRNA制备及LNP包裹技术。
线性mRNA定制流程:
![]() |
线性mRNA定制化合成/定制化服务 服务参数: 1、最低合成量:200ug/条 2、加帽方式:化学共转录法 推荐帽结构:CynCap AG 3、修饰碱基: N1-methyl-Pseudouridine-5'-Triphosphate 4、标准定制UTR:Cyn-CBT 5、序列设计:1条(定制化合成);不少于3条(定制化服务) 6、标准质控:RNA完整性检测,RNA纯度胶图 7、可选实验:LNP包裹(请询价) 8、合成周期:2-4周(定制化合成,不包括细胞验证) 4-8周(定制化服务) |
环状RNA定制流程:
![]() |
环状RNA定制化合成/定制化服务 服务参数: 1、最低合成量:200ug/条2、标准IRES:CYN-IRES-G 3、最低合成序列条数:1条(定制化合成);不低于3条(定制化服务) 4、标准交付:1.0 ug/ul 5、标准质控:浓度;纯度 6、合成周期:4-8周(定制化合成);6-8周(定制化服务) |
标准临床概念验证方案流程:
标准临床概念验证方案是我司新推出的专项服务,可以同时匹配mRNA线性/环状技术,协助快速推进靶点的概念验证,推进不同构型的mRNA技术在动物实验上获得药效学结果,以期能够快速进入转化医学的级别。

对于mRNA定制业务及技术感兴趣的客户欢迎联系我们进行详细咨询、交流。

也可点击链接了解mRNA定制业务:https://www.absin.cn/custom/mrna.html
参考文献
[1] Du S, Li W, Zhang Y, et al. Cholesterol-Amino-Phosphate (CAP) Derived Lipid Nanoparticles for Delivery of Self-Amplifying RNA and Restoration of Spermatogenesis in Infertile Mice. Adv Sci (Weinh). 2023 Feb 7:e2300188.
Absin特色产品线:
| 爱必信(上海)生物科技有限公司 联系邮箱:info@absin.cn 微信公众号:爱必信生物 |