14 年
手机商铺
公司新闻/正文
348 人阅读发布时间:2023-03-23 16:24
2022年7月5日,Moderna公司的Eric Huang等人在Nature Communications期刊发表了题为:Selective activation and expansion of regulatory T cells using lipid encapsulated mRNA encoding a long-acting IL-2 mutein(使用脂质封装的编码长效IL-2突变蛋白的mRNA可选择性激活和扩增调节性T细胞)的研究论文。

图1
调节性T细胞(Treg)在各种人类自身免疫疾病(如系统性红斑狼疮、类风湿性关节炎、1型糖尿病等)中的数量和/或功能存在缺陷。增加这些患者的功能性Treg的干预措施可以改善疾病治疗结果。白细胞介素2(IL-2)对调节性T细胞(Treg)功能和体内平衡至关重要。IL-2于1983年首次被发现,1984年迅速转化为临床治疗肾细胞癌和黑色素瘤的治疗方案,1992年获得批准并成为第一个免疫疗法。在低剂量下,IL-2可以优先刺激Tregs(组成型表达高亲和力IL-2RA亚基)。因此IL-2已经在慢性移植物抗宿主病(cGvHD)、系统性红斑狼疮以及其他几种自身免疫性疾病中进行了临床试验,并观察到了不错的效果。
但由于IL-2具有两种不同亲和力的受体IL-2Rα和IL-2Rβ,IL-2也可以通过IL2-Rβ/γ复合物发出信号,导致促炎性非Treg T细胞的激活,包括所有 T和自然杀伤(NK)淋巴细胞。因此使用IL-2治疗自身免疫疾病需要提高其对 Treg的特异性,通过不稳定突变或通过表位掩蔽来减弱IL-2与IL2Rβ的相互作用,增加对IL2Rα相互作用。
为了解决这一问题,研究团队设计使用信使RNA(mRNA)来编码半衰期延长的人类IL-2突变蛋白(HSA-IL2m),突变促进其对IL-2Rα的依赖性,使其具有受体选择性(IL2RA),并用脂质体封装mRNA并递送到体内,可选择性激活和扩增Treg。
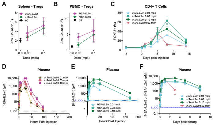
研究数据表明,在小鼠和非人类灵长类动物中,皮下递送LNP封装的编码 HSA-IL2m的mRNA后,在体内可选择性扩增和激活Treg。

图2 用HSA-IL2m处理促进了Treg 扩增
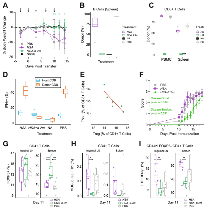
研究者们还进一步在移植物抗宿主病(GvHD)小鼠模型和自身免疫性脑脊髓炎(EAE)小鼠模型中通过脂质封装递送了HSA-IL2m mRNA,发现其能够选择性的对Treg持续激活和扩增,从而降低的疾病严重程度。

图3 IL2 突变蛋白在急性 GvHD 和 EAE 小鼠模型中有效
综上所述,该研究表明,脂质递送的 mRNA 编码的HSA-IL2m,具有治疗自身免疫性疾病的潜力。
本期小爱推荐
Absin拥有成熟的mRNA制备及LNP包裹技术供您选择,并且拥有经验丰富的专业技术人员,能够提供一对一mRNA项目单独沟通。mRNA定制服务链接:https://www.absin.cn/custom/mrna.html?sourceType=biomart
线性mRNA定制流程:

环状RNA定制流程:

标准临床概念验证方案流程:
标准临床概念验证方案是我司新推出的专项服务,可以同时匹配mRNA线性/环状技术,协助快速推进靶点的概念验证,推进不同构型的mRNA技术在动物实验上获得药效学结果,以期能够快速进入转化医学的级别。

参考文献
[1] De Picciotto S, DeVita N, et al. Selective activation and expansion of regulatory T cells using lipid encapsulated mRNA encoding a long-acting IL-2 mutein. Nat Commun. 2022 Jul 5;13(1):3866.
如有mRNA项目定制需求,请添加微信:18018063530。
Absin特色产品线:
WB相关:ECL发光液、预染marker、预制胶;IHC相关:二抗试剂盒、组化笔;IP/CoIP试剂盒;激动剂/抑制剂;血清、BSA、蛋白酶K、CTB、TTX、CEE;凋亡试剂盒;呼吸爆发试剂盒;ELISA试剂盒;重组蛋白;抗体: 二抗、标签抗体、对照抗体;定制服务(抗体/多肽/蛋白/标记/检测)...| 爱必信(上海)生物科技有限公司 联系邮箱:info@absin.cn 微信公众号:爱必信生物 |