爱必信(上海)生物科技有限公司品牌商

14

手机商铺

qrcode
商家活跃:
产品热度:
  • NaN
  • 0
  • 0
  • 2
  • 2
Rabbit anti-TMPRSS2 Polyclonal Antibody,TMPRSS2抗体
¥1500
品牌商

爱必信(上海)生物科技有限公司

入驻年限:14

  • 联系人:

    爱必信

  • 所在地区:

    上海

  • 业务范围:

    抗体、试剂、ELISA 试剂盒、细胞库 / 细胞培养、技术服务

  • 经营模式:

    生产厂商

在线沟通

公司新闻/正文

文献分享—陶亮团队揭示TMPRSS2能介导索氏梭菌出血毒素的宿主入侵

442 人阅读发布时间:2022-10-14 17:14

索氏梭菌(Paeniclostridium sordellii)是一种革兰氏阳性菌,可引起肌坏死、肠毒血症、败血症及中毒性休克等严重疾病。目前,索氏梭菌引发的急性感染病例总数不多但却非常致命。约74%的索氏梭菌急性感染发生在女性分娩或流产过程,致死率接近100%,这种细菌也经常感染家畜,如羊、牛和马驹,引起严重的肠炎、肠毒血症和死亡。
 
致死毒素(TcsL)和出血毒素(TcsH)是两种同源外毒素,是索氏梭菌的主要毒力因子。这两种毒素都属于大梭菌毒素(LCT)家族,该家族还包括艰难梭菌毒素A(TcdA)和毒素B(TcdB)、产气荚膜梭菌的毒素TpeL以及诺维氏梭菌的毒素Tcnα等。宿主受体决定毒素靶细胞和组织特异性,并对剖析相关疾病的病原体形成至关重要。但是还没有关于TcsH的特异性细胞受体的报道,这严重阻碍了对其作用机理和发病机制的研究。
 
北京时间2022年7月26日,西湖大学生命科学学院陶亮团队在Nature Communications上在线发表题为“Paeniclostridium sordellii hemorrhagic toxin targets TMPRSS2 to induce colonic epithelial lesions”的研究论文,首次揭示TMPRSS2是TcsH的肠上皮受体,填补了多年以来对出血毒素TcsH知之甚少的领域空白。
新闻图片1
文中使用了爱必信 abs9308  预制胶 10%,15 wells

因为可参考的关于TcsH的先前研究相对稀少,其中一个难点就是合适的与毒素互作的靶向细胞的选择。与其它LCT相比,TcsH在很多常见细胞株上表现出来得毒性很弱。基于CRISPR/Cas9技术,团队测试了大量的不同组织来源的细胞系,多数人源细胞系对TcsH都不敏感,但是研究发现了两株特定的细胞,人结肠癌细胞系HT-29和人结直肠癌细胞系Caco-2,对TcsH高度敏感。基于这一发现,团队选取了HT-29细胞作为研究TcsH的模式细胞,并且为了提高成功率,选择两个不同来源的人源sgRNA文库在HT-29细胞上构建敲除文库。通过TcsH压力筛选,研究者们发现这两个独立的筛选系统同时富集了一系列共同的靶向基因,包括跨膜丝氨酸蛋白酶2(TMPRSS2)及岩藻糖基化修饰相关基因GMDS、SLC35C1、FUT4(图1)。通过构建基因突变和回补细胞,研究者们证明这些基因对TcsH的细胞侵入起了重要作用。
 
新闻图片2
图1. CRISPR/Cas9介导的全基因组敲除筛选发现与TcsH作用相关的宿主基因
TMPRSS2编码一种被称为跨膜丝氨酸蛋白酶的II型跨膜蛋白。众所周知,TMPRSS2具有通过蛋白水解切割病毒包膜糖蛋白来促进几种病毒进入细胞的能力,包括流感病毒、MERS-COV、SARS-COV和SARS-COV-2。TMPRSS2参与病毒入侵的方式是通过其丝氨酸蛋白酶活性激活病毒的刺突蛋白,从而促进膜融合。研究表明TMPRSS2的丝氨酸蛋白酶活性与其介导TcsH入侵完全无关(图2)。通过转染实验发现TMPRSS2可以特异性地与TcsH进行结合,接着通过动力学研究其亲和力高达0.13 nM。说明与“辅助”病毒感染的模式不同,TMPRSS2是作为直接的蛋白受体协助毒素TcsH入侵靶向细胞。TMPRSS2仅在少部分细胞上有较高水平表达,且其在细胞中的表达量与该细胞对TcsH的敏感性吻合,这也解释了前期研究发现只有少数细胞株对TcsH是敏感的原因。
 
新闻图片3
图2.TMPRSS2的丝氨酸蛋白酶活性缺失不影响介导TcsH的入侵和其特异性
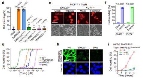
岩藻糖基化修饰广泛存在于许多细胞表面,研究发现其与TcsH在细胞表面的结合密切相关。通过进一步的免疫印迹实验(用到了Absin预制胶10%--abs9308)和细胞学实验,包括构敲除后补回实验、体外结合、竞争拮抗等,研究人员证明了TMPRSS2和岩藻糖化的作用是相互独立的,两者可竞争性地参与TcsH的细胞识别 (图3) 。
 
新闻图片4
图3.TMPRSS2和岩藻糖化多糖可作为TcsH两类相互独立的受体
最后,为进一步探究TMPRSS2在生理和病理学上的意义,研究人员用了一种Tmprss2 敲除的小鼠模型。腹腔注射毒素后发现,野生型(Tmprss2+/+)和杂合型(Tmprss2+/‒)小鼠对TcsH的耐受性显著低于纯合型(Tmprss2‒/‒)小鼠。由于肠道是索氏梭菌定植的重要部位之一,并且已知部分肠道上皮细胞有较高的TMPRSS2表达。后续研究人员利用野生型和Tmprss2敲除小鼠构建肠道结扎模型,H&E染色的结肠切片的组织病理学分析显示, TcsH处理后Tmprss2敲除小鼠结肠上皮损伤明显小于野生型小鼠(图4)。表明Tmprss2是一种生理相关受体介导TcsH引起的结肠上皮损伤。
新闻图片5
图4.TMPRSS2是TcsH诱导的结肠损伤的重要相关受体
文中使用产品信息

货号

品名

规格

货期

abs9308

预制胶 10%,15 wells

5片/盒

现货


相关产品推荐
货号 名称 规格
abs9380 BIS-Tris Gels 预制胶4-12%, 10 wells, 1.0 mm 10片/盒
abs9381 BIS-Tris Gels 预制胶4-12%, 12 wells, 1.0 mm 10片/盒
abs9382 BIS-Tris Gels 预制胶4-12%, 15 wells, 1.0 mm 10片/盒
abs9383 BIS-Tris Gels 预制胶4-20%, 10 wells, 1.0 mm 10片/盒
abs9384 BIS-Tris Gels 预制胶4-20%, 12 wells, 1.0 mm 10片/盒
abs9385 BIS-Tris Gels 预制胶4-20%, 15 wells, 1.0 mm  10片/盒
abs9386 BIS-Tris Gels 预制胶8%, 10 wells, 1.0 mm 10片/盒
abs9387 BIS-Tris Gels 预制胶8%, 12 wells, 1.0 mm 10片/盒
abs9388 BIS-Tris Gels 预制胶8%, 15 wells, 1.0 mm 10片/盒
abs9389 BIS-Tris Gels 预制胶10%, 10 wells, 1.0 mm 10片/盒
abs9390 BIS-Tris Gels 预制胶10%, 12 wells, 1.0 mm 10片/盒
abs9391 BIS-Tris Gels 预制胶10%, 15 wells, 1.0 mm 10片/盒
abs9392 BIS-Tris Gels 预制胶12%, 10 wells, 1.0 mm 10片/盒
abs9393 BIS-Tris Gels 预制胶12%, 12 wells, 1.0 mm 10片/盒
abs9394 BIS-Tris Gels 预制胶12%, 15 wells, 1.0 mm 10片/盒

 

 Absin特色产品线:
WB相关:ECL发光液、预染marker、预制胶;IHC相关:二抗试剂盒、组化笔;IP/CoIP试剂盒;激动剂/抑制剂;血清、BSA、蛋白酶K、CTB、TTX、CEE;凋亡试剂盒;呼吸爆发试剂盒;ELISA试剂盒;重组蛋白;抗体: 二抗、标签抗体、对照抗体;定制服务(抗体/多肽/蛋白/标记/检测)...

 

爱必信(上海)生物科技有限公司

联系邮箱:info@absin.cn

公众平台:爱必信生物

上一篇

小爱优惠团——BIS-Tris Gels 预制胶 5折开团

下一篇

B27无血清添加剂在神经类细胞培养中的应用

更多资讯

我的询价