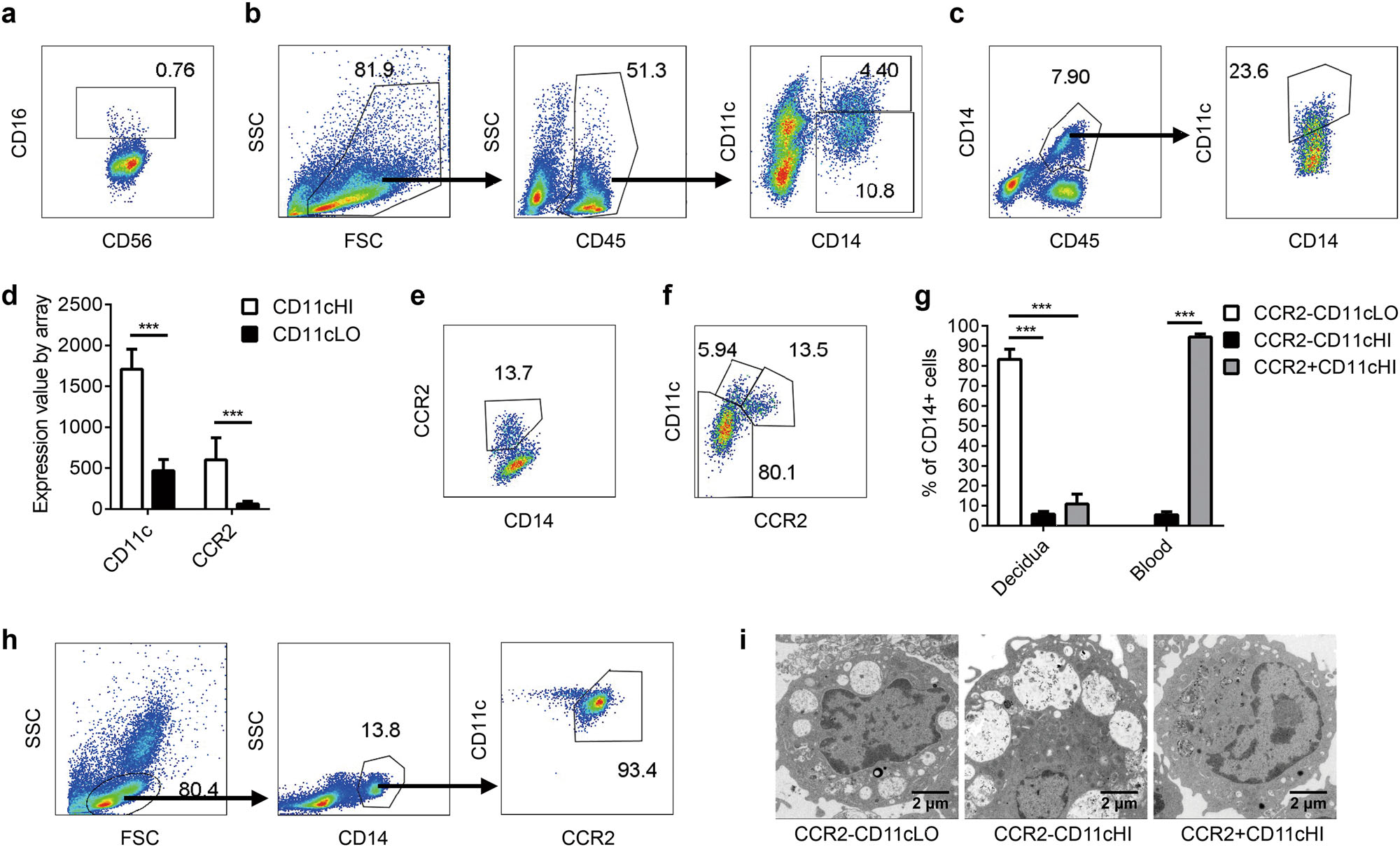
| 爱必信(absin) abs50001 Annexin V-FITC/PI细胞凋亡检测试剂盒,好用不贵、受到越来越多老师们的认可,使用该产品发表在各类优质期刊上的文献已经多达52篇啦! 1、 产品原理及应用  细胞凋亡早期,位于细胞膜脂质双层内侧的磷脂酰丝氨酸PS会从细胞膜内侧翻转到细胞膜的表面,而钙离子依赖型的Annexin V可与PS特异性结合;PI不能透过完整的细胞膜,凋亡中晚期细胞膜通透性增加、PI 得以透过细胞膜而使细胞核染红。 将Annexin V-FITC 与PI 配合使用,可以有效区分处于不同凋亡时期的细胞。 abs50001 Annexin V-FITC/PI细胞凋亡检测试剂盒既适用于流式细胞仪的定量研究,也可用于原位染色的定性研究。   2、 产品优势 1) 简便:只需分别加缓冲液、Annexin V-FITC和PI即可; 2) 快捷:从加缓冲液到上机只需20分钟; 3) 灵敏:与荧光染料法等相比灵敏度更高、特异性更强。 abs50001 Annexin V-FITC/PI细胞凋亡检测试剂盒与其他同类型产品相比,可有效减少流式实验时早期凋亡细胞与正常细胞的黏连情况,且非特异性结合较少、分群更为清晰。  3、 文献展示  实验结果图 [图片来源于文献内容】 Three macrophage subsets are identified in the uterus during early human pregnancy Cell Mol Immunol. 2018 Apr 04 ; 12 影响因子: 8.483  Enzyme-instructed self-aggregation of Fe3O4 nanoparticles for enhanced MRI T2 imaging and photothermal therapy of tumors Nanoscale. 2020 Jan 06 . 影响因子: 6.97  The apoptosis of MCF-7 cells after incubating with different liposomes for 48 h. Tyrosine modified irinotecan-loaded liposomes capable of simultaneously targeting LAT1 and ATB0,+ for efficient tumor therapy J Control Release. 2019 Oct 30 . 影响因子: 7.901 Moderate mechanical stress suppresses the IL‐1β‐induced chondrocyte apoptosis by regulating mitochondrial dynamics Journal of Cellular Physiology. 2021 Apr 06 . 影响因子: 5.547 Cimigenoside functions as a novel γ-secretase inhibitor and inhibits the proliferation or metastasis of human breast cancer cells by γ-secretase/Notch axis Pharmacological Research. 2021 Feb 20 . 影响因子: 5.894 4-Methoxydalbergione is a potent inhibitor of human astroglioma U87 cells in vitro and in vivo Acta Pharmacologica Sinica. 2020 Dec 11 . 影响因子: 5.064 lncRNA-ZFAS1 induces mitochondria-mediated apoptosis by causing cytosolic Ca2+ overload in myocardial infarction mice model Cell Death & Disease. 2019 Dec 09 . 影响因子: 6.303 Structure-based virtual screening and biological evaluation of novel non-bisphosphonate farnesyl pyrophosphate synthase inhibitors EUR J MED CHEM. 2019 Nov 22 . 影响因子: 5.573 MRI-visible and pH-sensitive micelles loaded with doxorubicin for hepatoma treatment Biomaterials Science. 2019 Mar 26 ; 4 影响因子: 6.18 Codelivery of sorafenib and GPC3 siRNA with PEI-modified liposomes for hepatoma therapy Biomaterials science. 2017 Dec 23 ; 12 影响因子: 6.184 产品信息:
| 货号 |
名称 |
规格 |
| abs50001 |
Annexin V-FITC/PI细胞凋亡检测试剂盒 |
25T/20T/100T |
| abs50005 |
PI细胞周期与凋亡试剂盒 |
50T |
| abs50006 |
Annexin V-EGFP/PI Apoptosis analysis kit |
20T/50T |
| abs50007 |
Annexin V-PE/7-AAD apoptosis analysis kit |
25T/100T |
| abs50008 |
Annexin V-APC/7-AAD apoptosis analysis kit |
25T/100T |
| abs50033 |
TUNEL细胞凋亡检测试剂盒-FITC |
20T/50T |
| Absin特色产品线(全部现货): WB相关:ECL发光液、预染marker、预制胶;IHC相关:二抗试剂盒、组化笔;IP/CoIP试剂盒;激动剂/抑制剂;血清、BSA、蛋白酶K、CTB、TTX、CEE;凋亡试剂盒;呼吸爆发试剂盒;ELISA试剂盒;重组蛋白;抗体: 二抗、标签抗体、对照抗体;定制服务(抗体/多肽/蛋白/标记/检测)...  爱必信(上海)生物科技有限公司 联系邮箱:info@absin.cn 公众平台:爱必信生物 |
|