14 年
手机商铺
公司新闻/正文
1296 人阅读发布时间:2021-01-04 14:06
多重荧光免疫组化在器官移植排异反应评估中的应用分享:
多重荧光免疫组化技术(mIHC)利用酪氨信号放大技术(TSA),对不同抗原进行多轮次染色标记,可对单一切片进行至多六指标七色的染色,对于研究多种细胞之间的原位相互作用很有帮助,涉及到研究多细胞或多指标之间相互作用的领域都可以采用mIHC的技术替代传统的IHC或IF,来获得更高通量的研究结果。主要的应用领域如下图所示:

其中,大多数应用mIHC的研究集中在肿瘤相关领域,肿瘤微环境及药效评估方面应用尤其多,之前的文章中小编也已经为大家多次分享了相关应用,感兴趣的小伙伴们可以查阅之前的文章。
除了相对热门的肿瘤领域可以用到mIHC来研究免疫细胞与肿瘤细胞之间的相互作用,其他领域也有很多特别优秀的研究成果,今天小编就为大家分享一个mIHC在器官移植排异反应评估中的应用案例。

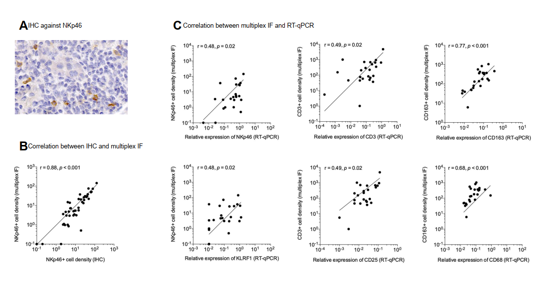
作者对45例肾脏移植患者的肾脏穿刺样本进行评估,病例情况为:20例产生抗体介导的排异反应(ABMR),20例产生T细胞介导的排异反应(TCMR),5例无明显排异反应。多重荧光免疫组化结果如下图所示,作者采用TSA原理的多重荧光免疫组化方法,对穿刺的肾脏组织,进行了NKp46、CD3、CD34和CD163的四标五色多染分析,可见清晰可见的结果。

接下来作者为验证mIHC结果的可靠性,又分别进行了NKp46指标的IHC实验以及CD3和CD163的RT-PCR实验,结果如下图显示,mIHC所体现的信息与传统IHC及RT-PCR方法一致性良好,表明mIHC方法提供的数据可靠且更直观。

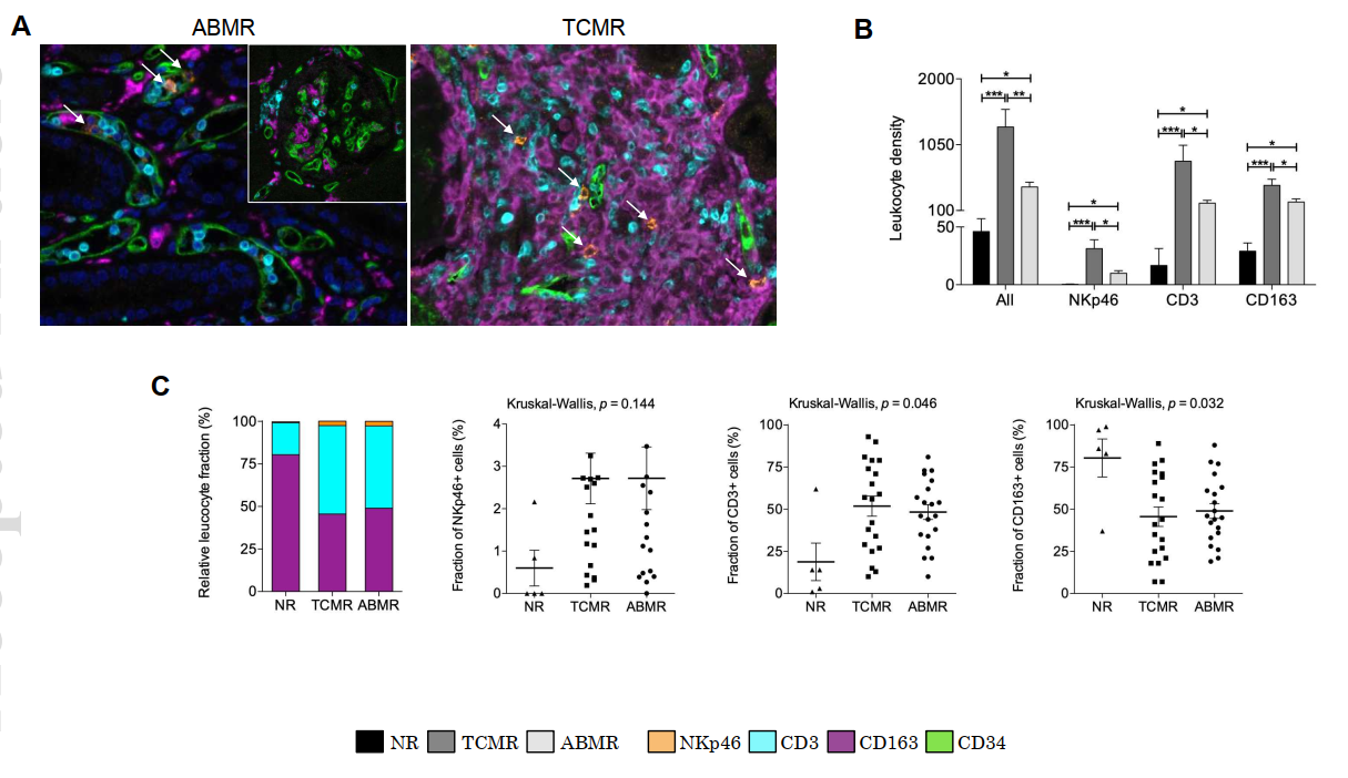
接下来,作者针对三组对肾脏移植表现不同反应的病理样本进行了细致的分析,发现CD34+的白细胞、CD3+T细胞,CD163+巨噬细胞和NKp46+NK细胞在两种排异反应病理样本中显著提高,且TCMR组样本有更强烈的免疫细胞募集。

接下来作者又对这些募集来的白细胞的分布进行了更细致的分析,发现免疫细胞在血管外的分布更多,尤其是TCMR组。

相较于TCMR组募集的白细胞主要集中于血管外,ABMR组的白细胞则更多的分布在肾小球内,这一结果也可以很好地被mIHC成像分析所发现。

除了组间的差异外,肾脏移植的排异反应还有很强的个体差异性,如下图所示。

mIHC方法可以允许在一张切片上同时标记多种marker,可以原位的展现多种细胞之间的相互作用,在临床科研和疾病诊断中都有很大的潜力,今天小编给大家分析的在肾脏移植排异反应研究中的应用就是如此,mIHC方法的应用,帮助科学家发现更精细的免疫细胞募集区域,为探秘排异机制及临床减轻排异反应提供了更多可能性。今天的分享就到这了,感兴趣的小伙伴们可以关注爱必信的多重荧光免疫组化试剂盒及实验服务,相信看文章的你们也可以得到这样漂亮实验结果和好的实验发现!
【爱必信mIHC服务】
* 我们可以提供的服务:
Absin多重荧光免疫组化服务提供预实验验证-染色-拍照-分析全过程。
最多六指标七色(含DAPI)的多色免疫组化服务(芯片最多四指标五色),样本涵盖石蜡切片、冰冻切片及组织芯片(TMA),组织大片请提供单块组织切片,FFPE样本,厚度3-5um。正式实验最好每例2张,1张备用。预实验样本数量根据预实验方案定。
(* 所有抗体指标需要您提供)
* 我们可以提供的服务结果:
1.五色及以下提供全片200X(相当于物镜20X,目镜10X)原图,六七色提供指定视野200X图片,选定视野一般默认3视野,超过视野单独收费,收费标准根据具体情况订,提供看图软件可在客户端打开。数据上传网盘1G以内,或用U盘寄送1G以上。
2.客户指定区域的单细胞分析结果:
Absin多色试剂盒(abs50032)
组分信息: SuperNova系列染料(可选)、信号放大反应液、鼠兔通用型或者抗兔抗鼠HRP标记二抗、抗荧光淬灭封片剂、DAPI
产品特点: 可快速完成最高六指标七色的荧光多标记; 染料经过优化处理,相比普通染料,强度更高,持续时间更长; 有组化经验即可操作,染色无需特殊仪器,提供详细的protocol
| 货号 | 名称 | 规格 |
| abs50032 | 多重荧光免疫组化染色试剂盒(组合系列) | 100T |
| Absin特色产品线(全部现货): 爱必信(上海)生物科技有限公司 联系邮箱:info@absin.cn 公众平台:爱必信生物 |