14 年
手机商铺
技术资料/正文
398 人阅读发布时间:2022-12-13 10:22
近年来,肿瘤免疫疗法在癌症治疗中非常火热。肿瘤免疫学治疗的目的是激发或调动机体的免疫系统,增强肿瘤微环境抗肿瘤免疫力,从而控制和杀伤肿瘤细胞。随着免疫治疗的兴起也推动了肿瘤研究的发展,但是由于人源化体系的复杂性、免疫系统的部分或无效重组建等问题,致使免疫肿瘤模型面临着巨大的挑战,临床上迫切需要能够用于个体化验证疗效的体外模型。类器官的出现给肿瘤免疫治疗提供了新的契机,然而,现有的类器官中缺乏免疫细胞限制了其发展。

一项发表于顶刊Cell题为《Generation of Tumor-Reactive T Cells by Co-culture of Peripheral Blood Lymphocytes and Tumor Organoids》的研究性论文为这个问题的解决提供了新的策略。

研究人员通过来自患者的自体肿瘤构建的类器官和外周血淋巴细胞共同培养,建立一个能够特异性诱导分析肿瘤免疫反应的平台,为分离评估肿瘤免疫中T细胞提供了新的方法,文章的三大亮点:
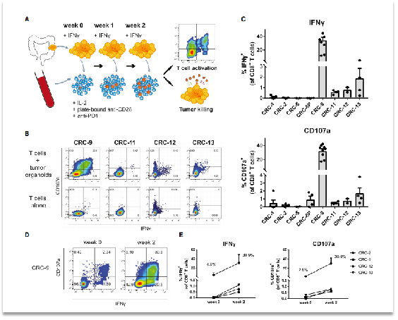
首先,研究人员从13 名错配修复基因缺陷型(dMMR)结直肠癌患者(dMMR CRC)体内分离15 个肿瘤类器官,成功率为60%。通过对原始肿瘤样本和肿瘤类器官进行免疫组化检测和全外显子测序,说明了类器官培养过程中与原发肿瘤的组织学和突变特征保持一致性。另外作者对MHC表达量进行了筛选,最终获得9例样本,流式细胞术测定PD-L1表达,然后用IFNγ进行刺激,发现MHC-1类分子的缺失不是类器官的一般特征。

进一步地,为了评估该肿瘤类器官是否可用于获得肿瘤特异性 T 细胞。研究人员构建了“肿瘤类器官-外周血淋巴细胞”共培养模型。其中,外周血单个核细胞(PBMC) 从 dMMR CRC 患者中分离出来,并每周使用自体肿瘤类器官刺激。通过对CD8+ T 细胞效应分子 IFNγ 和CD107a进行染色分析,在共培养 2 周后评估CD8 + T 细胞对肿瘤的识别情况。
结果表明在 8个MHC-1 阳性肿瘤类器官中,有 4 个(50%)在共培养 2 周后,IFNγ 和CD107a发生了上调。而在MHC I 类缺陷类器官中没有发生上调,并且与类器官刺激前相比,CD8+ T 细胞群增加了10倍。这些结果表明了该系统可以用于产生评估肿瘤特异性 T细胞亚群。

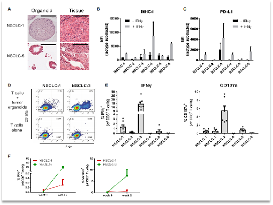
进一步地,研究人员又使用非小细胞肺癌对该系统的广谱性进行了分析。通过前述类似的方法,研究人员在培养两周后也观察到了CD8+ T 细胞群进行了扩大。

研究人员还做了进一步验证,通过流式细胞术对T细胞、肿瘤类器官和正常类器官进行比对,得到结果无论是否添加IFNγ对T细胞的诱导是没有影响的。

同时作者还进一步进行了T细胞的特异性杀伤性验证,发现类器官的正常组织和T细胞免疫共培养也具有免疫杀伤性,因此作者开始寻找原因,发现培养类器官使用的基质胶中含有鼠源成分,对此作者又设计了1组实验来验证是否是这种成分导致T细胞的特异性激活,结果显示添加基质胶对T细胞的激活是有直接影响的。

文章最后对MHCⅠ/Ⅱ的影响进行了研究,发现MHCⅠ/Ⅱ对T细胞的特异性杀伤性是有阻断作用的。
综上,这些结果表明:通过肿瘤类器官与免疫细胞共培养可以有效诱导肿瘤特异性T细胞的产生。这一研究也极大拓展了类器官在肿瘤免疫中的应用,为解决类器官免疫细胞缺失问题提供了新的策略。
类器官培养基试剂盒:
✦培养简单 ✦扩增效率高 ✦维持稳定传代 ✦成功率80%以上
类器官试剂盒配套基质胶推荐:
类器官相关服务推荐:
类器官构建服务
类器官平台搭建服务
Absin特色产品线:
WB相关:ECL发光液、预染marker、预制胶;IHC相关:二抗试剂盒、组化笔;IP/CoIP试剂盒;激动剂/抑制剂;血清、BSA、蛋白酶K、CTB、TTX、CEE;凋亡试剂盒;呼吸爆发试剂盒;ELISA试剂盒;重组蛋白;抗体: 二抗、标签抗体、对照抗体;定制服务(抗体/多肽/蛋白/标记/检测)...
|
爱必信(上海)生物科技有限公司 联系邮箱:info@absin.cn 公众平台:爱必信生物 |